Report Overview
Visitedpublic
2026-03-23 02:41:19
Tags
Submit Tags
URL
auckland.bayleys.co.nz/
Finishing URL
auckland.bayleys.co.nz/
IP / ASN

151.101.237.91
Title
Bayleys Auckland | Real Estate Agents Specialising in Auckland Properties
Detections
urlquery
0
Network Intrusion Detection
0
Threat Detection Systems
1
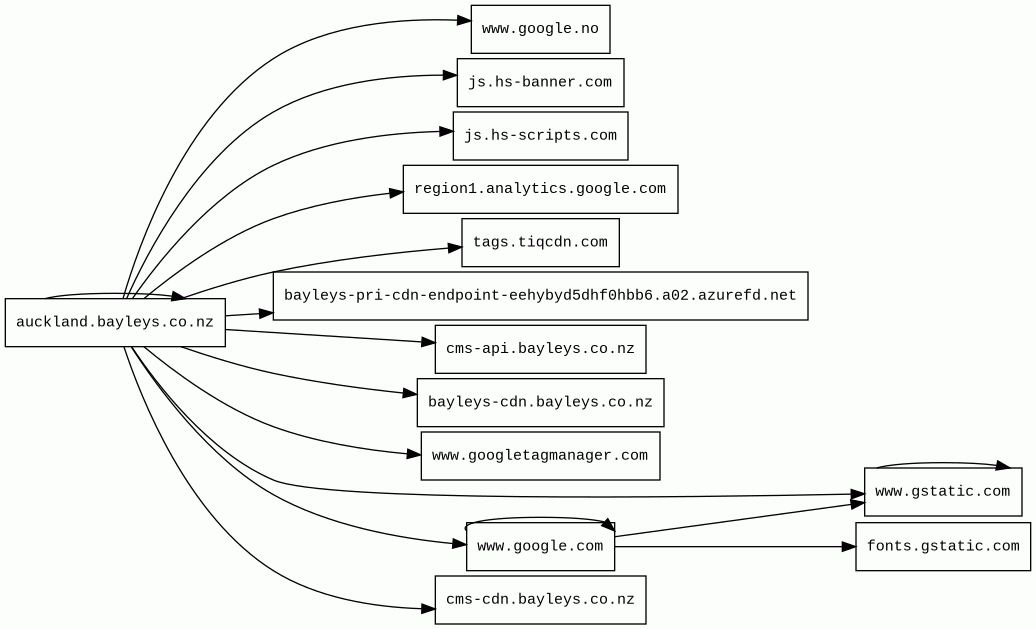
Host Summary
| Host | Rank | Registered | First Seen | Last Seen | Sent | Received | IP | Fingerprints |
|---|---|---|---|---|---|---|---|---|
tags.tiqcdn.com | 6802 | 2012-07-11 | 2013-01-15 | 2026-03-18 | 1.9 kB | 111 kB | ![]() 52.84.50.104 | |
www.google.com | 22 | 1997-09-15 | 2015-05-10 | 2026-03-22 | 10 kB | 204 kB | ![]() 142.251.153.119 | |
cms-cdn.bayleys.co.nz | unknown | 1997-04-07 | 2023-05-10 | 2026-01-21 | 56 kB | 2.0 MB | ![]() 0.0.0.0 | |
fonts.gstatic.com | unknown | 2008-02-11 | 2014-04-02 | 2026-03-22 | 2.7 kB | 205 kB | ![]() 142.251.142.227 | |
cms-api.bayleys.co.nz | unknown | 1997-04-07 | 2023-11-15 | 2026-01-21 | 3.4 kB | 42 kB | ![]() 151.101.129.91 | |
bayleys-cdn.bayleys.co.nz | unknown | 1997-04-07 | 2023-05-10 | 2026-01-21 | 18 kB | 368 kB | ![]() 0.0.0.0 | |
www.gstatic.com | 146047 | 2008-02-11 | 2012-05-29 | 2026-03-22 | 4.9 kB | 3.6 MB | ![]() 142.250.178.35 | |
js.hs-banner.com | 17150 | 2020-03-09 | 2020-03-26 | 2026-03-16 | 433 B | 71 kB | ![]() 172.64.147.16 | |
auckland.bayleys.co.nz 1 alert(s) on this Host | unknown | 1997-04-07 | 2025-03-04 | 2025-09-12 | 30 kB | 4.5 MB | ![]() 151.101.1.91 | |
bayleys-pri-cdn-endpoint-eehybyd5dhf0hbb6.a02.azurefd.net | unknown | 2018-05-08 | 2025-01-19 | 2026-01-21 | 5.8 kB | 356 kB | ![]() 13.107.213.53 | |
www.googletagmanager.com | 283 | 2011-11-11 | 2012-10-04 | 2026-03-22 | 1.9 kB | 1.7 MB | ![]() 142.250.178.104 | |
www.google.no | 92680 | 2001-02-26 | 2012-06-26 | 2026-03-22 | 727 B | 580 B | ![]() 172.217.19.227 | |
js.hs-scripts.com | 18499 | 2016-07-11 | 2016-08-09 | 2026-03-16 | 424 B | 2.3 kB | ![]() 104.16.141.209 | |
region1.analytics.google.com | 22257 | 1997-09-15 | 2022-03-17 | 2026-03-22 | 1.0 kB | 856 B | ![]() 216.239.34.36 |
Amazon Web Services (PaaS)
Amazon Web Services (AWS) is a comprehensive cloud services platform offering compute power, database storage, content delivery and other functionality.Amazon CloudFront (CDN)
Amazon CloudFront is a fast content delivery network (CDN) service that securely delivers data, videos, applications, and APIs to customers globally with low latency, high transfer speeds.Amazon S3 (CDN)
Amazon S3 or Amazon Simple Storage Service is a service offered by Amazon Web Services (AWS) that provides object storage through a web service interface.Varnish (Caching)
Varnish is a reverse caching proxy.Azure (PaaS)
Azure is a cloud computing service for building, testing, deploying, and managing applications and services through Microsoft-managed data centers.Microsoft HTTPAPI:2.0 (Web servers)
Microsoft HTTPAPI is a kernel-mode HTTP driver in the Windows operating system responsible for handling HTTP requests and responses with efficiency, scalability, and security.Kestrel (Web servers)
Microsoft ASP.NET (Web frameworks)
ASP.NET is an open-source, server-side web-application framework designed for web development to produce dynamic web pages.Cloudflare (CDN)
Cloudflare is a web-infrastructure and website-security company, providing content-delivery-network services, DDoS mitigation, Internet security, and distributed domain-name-server services.Node.js (Programming languages)
Node.js is an open-source, cross-platform, JavaScript runtime environment that executes JavaScript code outside a web browser.Express (Web frameworks, Web servers)
Express is a web application framework for Node.js, released as free and open-source software under the MIT License. It is designed for building web applications and APIs.Azure Front Door (Load balancers)
Azure Front Door is a scalable and secure entry point for fast delivery of your global web applications.Related reports
Threat Detection Systems
| Detection System | Indicator | Verdict | Alert |
|---|---|---|---|
| Private YARA rules | auckland.bayleys.co.nz/assets/chunks/chunk-D2k3Ta9b.js | audit | Hunting_JS_WebAssembly |
JavaScript (50)
No JavaScripts
HTTP Transactions (169)
| URL | IP | Response | Size |
|---|

