Report Overview
Visitedpublic
2025-11-16 05:32:35
Tags
Submit Tags
URL
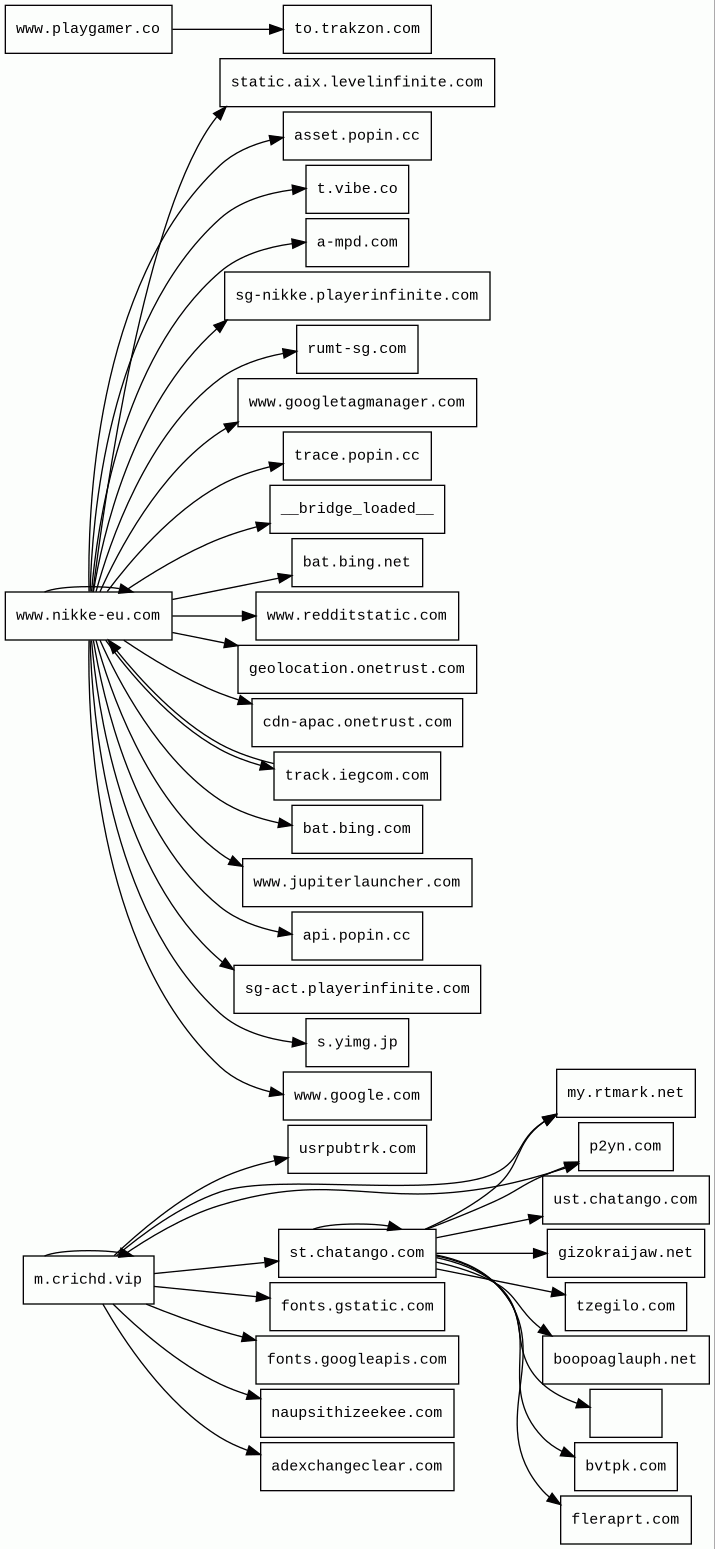
m.crichd.vip/
Finishing URL
m.crichd.vip/web007
IP / ASN

172.67.180.217
Title
CricHD Live Cricket Streaming - Watch Live Cricket
Detections
urlquery
0
Network Intrusion Detection
0
Threat Detection Systems
13
Host Summary
| Host | Rank | Registered | First Seen | Last Seen | Sent | Received | IP | Fingerprints |
|---|---|---|---|---|---|---|---|---|
bvtpk.com | 37068 | 2019-03-16 | 2025-05-21 | 2025-11-12 | 408 B | 111 kB | ![]() 104.21.5.190 | |
boopoaglauph.net 20 alert(s) on this Host | 1461127 | 2025-02-10 | 2025-03-30 | 2025-11-15 | 4.0 kB | 11 kB | ![]() 139.45.197.245 | |
sg-nikke.playerinfinite.com | 2912254 | 2022-06-08 | 2023-03-27 | 2025-11-13 | 4.9 kB | 867 kB | ![]() 101.33.11.223 | |
static.aix.levelinfinite.com | 3537647 | 2013-05-04 | 2024-02-07 | 2025-11-09 | 445 B | 152 kB | ![]() 34.111.178.125 | |
s36.chatango.com | 3310739 | 2004-05-23 | 2025-06-22 | 2025-11-06 | 559 B | 129 B | ![]() 208.93.230.151 | |
adexchangeclear.com 1 alert(s) on this Host | 24943 | 2015-04-27 | 2025-07-16 | 2025-11-10 | 1.4 kB | 1.7 kB | ![]() 104.21.78.155 | |
www.nikke-eu.com | unknown | 2024-02-01 | 2024-03-13 | 2025-11-13 | 9.4 kB | 2.4 MB | ![]() 43.152.140.79 | |
rumt-sg.com | 36775 | 2022-02-23 | 2022-03-02 | 2025-11-12 | 10 kB | 2.3 kB | ![]() 43.156.86.55 | |
st.chatango.com | 442176 | 2004-05-23 | 2012-06-04 | 2025-11-09 | 2.4 kB | 793 kB | ![]() 208.93.230.18 | |
www.googletagmanager.com | 283 | 2011-11-11 | 2012-10-04 | 2025-11-09 | 435 B | 436 kB | ![]() 142.250.178.40 | |
cdn-apac.onetrust.com | 83687 | 2004-01-12 | 2019-02-20 | 2025-11-11 | 5.7 kB | 698 kB | ![]() 104.18.32.137 | |
asset.popin.cc | 1379285 | 2008-04-20 | 2022-04-20 | 2025-11-13 | 965 B | 118 kB | ![]() 34.117.195.210 | |
sg-act.playerinfinite.com | 2853261 | 2022-06-08 | 2023-06-29 | 2025-11-13 | 1.5 kB | 1.7 kB | ![]() 43.134.152.232 | |
naupsithizeekee.com 1 alert(s) on this Host | 290123 | 2024-12-03 | 2025-01-03 | 2025-11-06 | 415 B | 111 kB | ![]() 172.67.181.252 | |
track.iegcom.com | 3847295 | 2020-11-12 | 2023-04-06 | 2025-11-09 | 2.8 kB | 78 kB | ![]() 34.49.88.155 | |
bat.bing.com | 2924 | 1996-01-29 | 2014-04-08 | 2025-11-09 | 1.2 kB | 114 kB | ![]() 150.171.27.10 | |
bat.bing.net | 24312 | 1997-09-03 | 2023-11-04 | 2025-11-09 | 3.9 kB | 1.6 kB | ![]() 150.171.28.10 | |
p2yn.com 6 alert(s) on this Host | 40878 | 2022-03-18 | 2025-04-23 | 2025-11-09 | 1.2 kB | 1.7 kB | ![]() 139.45.195.12 | |
ust.chatango.com | 468722 | 2004-05-23 | 2012-12-10 | 2025-11-13 | 935 B | 2.7 kB | ![]() 208.93.230.24 | |
to.trakzon.com | unknown | 2025-05-12 | 2025-08-28 | 2025-11-13 | 625 B | 2.5 kB | ![]() 172.67.221.112 | |
www.redditstatic.com | 5235 | 2011-11-09 | 2012-06-30 | 2025-11-10 | 422 B | 80 kB | ![]() 151.101.65.140 | |
s.yimg.jp | 45169 | 2003-01-14 | 2012-10-25 | 2025-11-10 | 429 B | 37 kB | ![]() 182.22.24.124 | |
m.crichd.vip | 314114 | 2020-10-04 | 2022-10-30 | 2025-11-06 | 15 kB | 1.5 MB | ![]() 104.21.83.187 | ![]() |
fonts.gstatic.com | unknown | 2008-02-11 | 2014-04-02 | 2025-11-09 | 1.1 kB | 48 kB | ![]() 142.250.178.35 | |
a-mpd.com | 152055 | 2021-05-27 | 2021-06-07 | 2025-11-13 | 577 B | 1.4 kB | ![]() 34.117.152.183 | |
__bridge_loaded__ | unknown | unknown | 2024-10-14 | 2025-11-13 | 520 B | 0 B | ![]() 0.0.0.0 | |
www.playgamer.co | unknown | 2023-11-14 | 2020-11-29 | 2025-11-13 | 696 B | 3.0 kB | ![]() 3.167.2.50 | |
fleraprt.com | 17838 | 2022-01-14 | 2022-01-14 | 2025-11-11 | 1.2 kB | 908 B | ![]() 139.45.195.252 | |
gizokraijaw.net | 156158 | 2024-11-06 | 2024-11-27 | 2025-11-14 | 415 B | 172 kB | ![]() 104.21.65.205 | |
tzegilo.com | 18163 | 2022-01-14 | 2022-01-14 | 2025-11-10 | 410 B | 19 kB | ![]() 172.67.193.52 | |
trace.popin.cc | 76630 | 2008-04-20 | 2022-01-06 | 2025-11-12 | 1.4 kB | 918 B | ![]() 35.213.89.133 | |
geolocation.onetrust.com | 4022 | 2004-01-12 | 2018-02-07 | 2025-11-09 | 489 B | 461 B | ![]() 172.64.155.119 | |
www.google.com | 22 | 1997-09-15 | 2015-05-10 | 2025-11-09 | 1.9 kB | 985 B | ![]() 142.250.178.36 | |
t.vibe.co | 128996 | 2010-09-08 | 2022-11-29 | 2025-11-11 | 863 B | 399 B | ![]() 44.214.249.151 | |
usrpubtrk.com 3 alert(s) on this Host | 6824 | 2025-06-16 | 2025-06-17 | 2025-11-12 | 484 B | 526 B | ![]() 172.67.186.11 | |
www.jupiterlauncher.com | 719356 | 2022-04-13 | 2022-06-23 | 2025-11-12 | 1.3 kB | 1.1 kB | ![]() 54.176.249.241 | |
api.popin.cc | 160265 | 2008-04-20 | 2012-06-19 | 2025-11-13 | 2.6 kB | 262 kB | ![]() 119.63.193.220 | |
my.rtmark.net | 43911 | 2014-10-29 | 2015-02-04 | 2025-11-10 | 913 B | 1.7 kB | ![]() 172.64.146.234 | |
fonts.googleapis.com | 313 | 2005-01-25 | 2012-05-23 | 2025-11-09 | 905 B | 31 kB | ![]() 216.58.211.10 |
Cloudflare (CDN)
Cloudflare is a web-infrastructure and website-security company, providing content-delivery-network services, DDoS mitigation, Internet security, and distributed domain-name-server services.Nginx (Web servers, Reverse proxies)
Nginx is a web server that can also be used as a reverse proxy, load balancer, mail proxy and HTTP cache.Google Cloud Storage (Miscellaneous)
Google Cloud Storage allows world-wide storage and retrieval of any amount of data at any time.Google Cloud CDN (CDN)
Cloud CDN uses Google's global edge network to serve content closer to users.Google Cloud (IaaS)
Google Cloud is a suite of cloud computing services.Node.js (Programming languages)
Node.js is an open-source, cross-platform, JavaScript runtime environment that executes JavaScript code outside a web browser.Google Cloud Trace (Performance)
Google Cloud Trace is a distributed tracing system that collects latency data from applications and displays it in the Google Cloud Console.Express (Web frameworks, Web servers)
Express is a web application framework for Node.js, released as free and open-source software under the MIT License. It is designed for building web applications and APIs.Varnish (Caching)
Varnish is a reverse caching proxy.Bootstrap (UI frameworks)
Bootstrap is a free and open-source CSS framework directed at responsive, mobile-first front-end web development. It contains CSS and JavaScript-based design templates for typography, forms, buttons, navigation, and other interface components.jQuery (JavaScript libraries)
jQuery is a JavaScript library which is a free, open-source software designed to simplify HTML DOM tree traversal and manipulation, as well as event handling, CSS animation, and Ajax.Chatango (Widgets)
Chatango is a website used for connecting to a large selection of users.PHP:8.1.29 (Programming languages)
PHP is a general-purpose scripting language used for web development.Amazon CloudFront (CDN)
Amazon CloudFront is a fast content delivery network (CDN) service that securely delivers data, videos, applications, and APIs to customers globally with low latency, high transfer speeds.Amazon Web Services (PaaS)
Amazon Web Services (AWS) is a comprehensive cloud services platform offering compute power, database storage, content delivery and other functionality.Nginx:1.25.5 (Web servers, Reverse proxies)
Nginx is a web server that can also be used as a reverse proxy, load balancer, mail proxy and HTTP cache.OpenResty:1.19.9.1 (Web servers)
OpenResty is a web platform based on nginx which can run Lua scripts using its LuaJIT engine.Related reports
Threat Detection Systems
| Detection System | Indicator | Verdict | Alert |
|---|---|---|---|
| DigiCert UltraDNS | boopoaglauph.net | malicious | Sinkholed |
| Hagezi Threat Feed | boopoaglauph.net | malicious | Sinkholed |
| Quad9 DNS | boopoaglauph.net | malicious | Sinkholed |
| Cloudflare DNS | boopoaglauph.net | malicious | Sinkholed |
| DNS0 Zero | boopoaglauph.net | malicious | Sinkholed |
| DigiCert UltraDNS | p2yn.com | malicious | Sinkholed |
| Cloudflare DNS | p2yn.com | malicious | Sinkholed |
| DNS0 Zero | p2yn.com | malicious | Sinkholed |
| DigiCert UltraDNS | usrpubtrk.com | malicious | Sinkholed |
| DNS4EU | usrpubtrk.com | malicious | Sinkholed |
| Cloudflare DNS | usrpubtrk.com | malicious | Sinkholed |
| Hagezi Threat Feed | naupsithizeekee.com | malicious | Sinkholed |
| Cloudflare DNS | adexchangeclear.com | malicious | Sinkholed |
JavaScript (41)
| HASH | FROM | Size | First Seen | Last Seen | |
|---|---|---|---|---|---|
| f193e0d87917cb8866ef6464c5096c6a | DocumentWrite | 13 B | 2023-03-07 | 2026-04-04 | |
Introduced by DocumentWrite First Seen 2023-03-07 Last Seen 2026-04-04 Times Seen 2353 Size 13 B (13 bytes) MD5 f193e0d87917cb8866ef6464c5096c6a SHA1 4079660c5cb79f6ca8c132a347a3c80022abe2cb Loading... | |||||
HTTP Transactions (142)
| URL | IP | Response | Size |
|---|





