Report Overview
Visitedpublic
2025-10-23 01:28:39
Tags
Submit Tags
URL
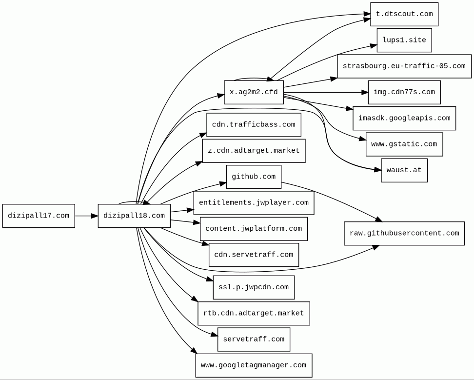
dizipall17.com/dizi/cekic-ve-gul-bir-behzat-hikayesi-c14/sezon-1/bolum-4
Finishing URL
dizipall18.com/dizi/cekic-ve-gul-bir-behzat-hikayesi-c14/sezon-1/bolum-4
IP / ASN

172.67.136.31
Title
Çekiç ve Gül: Bir Behzat Ç. Hikayesi 1. Sezon 4. Bölüm izle - Dizipal Orjinal
Detections
urlquery
0
Network Intrusion Detection
0
Threat Detection Systems
5
Host Summary
| Host | Rank | Registered | First Seen | Last Seen | Sent | Received | IP | Fingerprints |
|---|---|---|---|---|---|---|---|---|
dizipall18.com 19 alert(s) on this Host | unknown | 2025-10-15 | 2025-10-22 | 2025-10-22 | 11 kB | 2.3 MB | ![]() 104.21.52.35 | ![]() ![]() |
dizipall17.com 2 alert(s) on this Host | unknown | 2025-10-15 | 2025-10-23 | 2025-10-23 | 540 B | 97 kB | ![]() 172.67.136.31 | |
imasdk.googleapis.com | 3922 | 2005-01-25 | 2014-02-25 | 2025-10-20 | 412 B | 312 B | ![]() 142.250.74.42 | |
cdn.trafficbass.com | 521059 | 2020-02-28 | 2020-03-02 | 2025-10-22 | 416 B | 7.5 kB | ![]() 5.79.108.144 | |
z.cdn.adtarget.market | 424618 | 2022-05-19 | 2022-06-03 | 2025-10-22 | 468 B | 46 B | ![]() 212.95.49.80 | |
waust.at 2 alert(s) on this Host | 36042 | unknown | 2016-01-28 | 2025-10-20 | 797 B | 17 kB | ![]() 172.67.71.57 | |
strasbourg.eu-traffic-05.com | unknown | 2024-11-12 | 2025-05-17 | 2025-10-14 | 17 kB | 63 MB | ![]() 141.94.71.58 | |
servetraff.com | 18050 | 2021-11-25 | 2021-11-25 | 2025-10-22 | 7.5 kB | 7.1 kB | ![]() 65.21.224.187 | |
raw.githubusercontent.com | 22021 | 2014-02-06 | 2014-03-01 | 2025-10-20 | 2.3 kB | 8.1 kB | ![]() 185.199.111.133 | |
t.dtscout.com | 54823 | 2013-11-01 | 2017-01-30 | 2025-10-20 | 2.1 kB | 6.7 kB | ![]() 104.26.11.2 | |
content.jwplatform.com | 42202 | 2010-04-13 | 2017-09-15 | 2025-10-21 | 431 B | 159 kB | ![]() 3.167.2.118 | ![]() ![]() |
github.com | 40 | 2007-10-09 | 2016-07-13 | 2025-10-20 | 2.2 kB | 21 kB | ![]() 140.82.121.4 | |
img.cdn77s.com | unknown | 2024-12-22 | 2024-12-31 | 2025-10-22 | 436 B | 19 kB | ![]() 172.67.178.178 | |
www.googletagmanager.com | 283 | 2011-11-11 | 2012-10-04 | 2025-10-19 | 435 B | 427 kB | ![]() 142.250.74.168 | |
rtb.cdn.adtarget.market | 860706 | 2022-05-19 | 2023-05-26 | 2025-10-19 | 468 B | 46 B | ![]() 212.95.49.80 | |
www.gstatic.com | 146047 | 2008-02-11 | 2012-05-29 | 2025-10-19 | 450 B | 5.1 kB | ![]() 142.250.74.99 | |
x.ag2m2.cfd | unknown | 2024-11-21 | 2024-12-31 | 2025-10-22 | 3.2 kB | 1.1 MB | ![]() 188.114.97.1 | |
cdn.servetraff.com | 2069251 | 2021-11-25 | 2021-11-25 | 2025-10-16 | 1.7 kB | 154 kB | ![]() 185.76.9.12 | ![]() |
lups1.site 2 alert(s) on this Host | unknown | 2025-10-03 | 2025-10-12 | 2025-10-22 | 859 B | 2.2 MB | ![]() 104.21.79.79 | |
ssl.p.jwpcdn.com | 16928 | 2012-08-07 | 2017-01-30 | 2025-10-20 | 1.8 kB | 563 kB | ![]() 151.101.66.114 | |
entitlements.jwplayer.com | 18344 | 2007-09-17 | 2016-06-21 | 2025-10-21 | 468 B | 580 B | ![]() 54.240.174.45 |
LiteSpeed Cache (Caching, WordPress plugins)
LiteSpeed Cache is an all-in-one site acceleration plugin for WordPress.LiteSpeed (Web servers)
LiteSpeed is a high-scalability web server.Litespeed Cache (Caching, WordPress plugins)
LiteSpeed Cache is an all-in-one site acceleration plugin for WordPress.Cloudflare (CDN)
Cloudflare is a web-infrastructure and website-security company, providing content-delivery-network services, DDoS mitigation, Internet security, and distributed domain-name-server services.jQuery (JavaScript libraries)
jQuery is a JavaScript library which is a free, open-source software designed to simplify HTML DOM tree traversal and manipulation, as well as event handling, CSS animation, and Ajax.PHP (Programming languages)
PHP is a general-purpose scripting language used for web development.Google Analytics (Analytics)
Google Analytics is a free web analytics service that tracks and reports website traffic.CodeIgniter (Web frameworks)
Nginx (Web servers, Reverse proxies)
Nginx is a web server that can also be used as a reverse proxy, load balancer, mail proxy and HTTP cache.GitHub Pages (PaaS)
GitHub Pages is a static site hosting service.Varnish (Caching)
Varnish is a reverse caching proxy.Fastly (CDN)
Fastly is a cloud computing services provider. Fastly's cloud platform provides a content delivery network, Internet security services, load balancing, and video & streaming services.Amazon CloudFront (CDN)
Amazon CloudFront is a fast content delivery network (CDN) service that securely delivers data, videos, applications, and APIs to customers globally with low latency, high transfer speeds.Amazon Web Services (PaaS)
Amazon Web Services (AWS) is a comprehensive cloud services platform offering compute power, database storage, content delivery and other functionality.gunicorn (Web servers)
Python (Programming languages)
Python is an interpreted and general-purpose programming language.Amazon S3 (CDN)
Amazon S3 or Amazon Simple Storage Service is a service offered by Amazon Web Services (AWS) that provides object storage through a web service interface.CDN77 (CDN)
CDN77 is a content delivery network (CDN).Plesk (Hosting panels)
Plesk is a web hosting and server data centre automation software with a control panel developed for Linux and Windows-based retail hosting service providers.Related reports
Threat Detection Systems
| Detection System | Indicator | Verdict | Alert |
|---|---|---|---|
| DNS0 Zero | dizipall18.com | malicious | Sinkholed |
| DNS0 Zero | lups1.site | malicious | Sinkholed |
| DigiCert UltraDNS | dizipall17.com | malicious | Sinkholed |
| DNS0 Zero | dizipall17.com | malicious | Sinkholed |
| DNS4EU | waust.at | malicious | Sinkholed |
JavaScript (91)
No JavaScripts
HTTP Transactions (96)
| URL | IP | Response | Size |
|---|










