Report Overview
Visitedpublic
2023-09-10 04:17:52
Tags
Submit Tags
URL
www.redlandsdailyfacts.com/2023/09/09/tamara-brings-back-memories-with-dominant-win-in-del-mar-debutante/?traffic_source=Connatix&utm_source=connatix&utm_medium=video&utm_campaign=highlights"fhttps://img.connatix.com/d84aba03-b932-4644-a096-371fc442e609/e0ecc68a-73e9-4b6a-a1ca-eff0e0bbc6ab.jpg
Finishing URL
www.redlandsdailyfacts.com/2023/09/09/tamara-brings-back-memories-with-dominant-win-in-del-mar-debutante/?traffic_source=Connatix&utm_source=connatix&utm_medium=video&utm_campaign=highlights%22fhttps://img.connatix.com/d84aba03-b932-4644-a096-371fc442e609/e0ecc68a-73e9-4b6a-a1ca-eff0e0bbc6ab.jpg
IP / ASN

192.0.66.2
Title
Tamara brings back memories with dominant win in Del Mar Debutante – Redlands Daily Facts
Detections
urlquery
0
Network Intrusion Detection
0
Threat Detection Systems
0
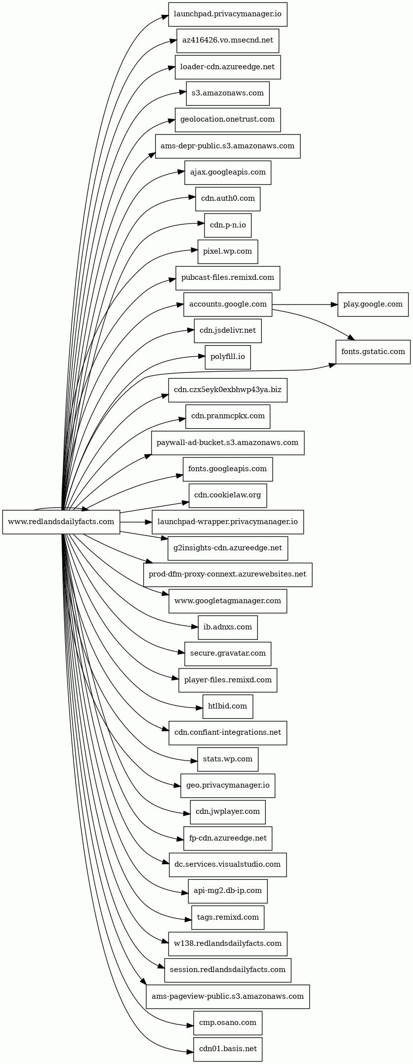
Host Summary
| Host | Rank | Registered | First Seen | Last Seen | Sent | Received | IP | Fingerprints |
|---|---|---|---|---|---|---|---|---|
htlbid.com | 19338 | 2016-10-03 | 2018-09-20 10:39:57 | 2023-09-09 21:08:44 | 1.4 kB | 831 kB | ![]() 54.230.111.40 | |
cdn.jsdelivr.net | 439 | 2012-05-16 | 2012-09-30 02:15:09 | 2023-09-09 18:12:30 | 1.1 kB | 101 kB | ![]() 151.101.129.229 | |
ajax.googleapis.com | 12905 | 2005-01-25 | 2013-08-16 11:51:31 | 2023-09-09 22:40:48 | 453 B | 32 kB | ![]() 142.250.74.138 | |
polyfill.io | 102644 | 2013-03-18 | 2016-02-12 01:04:58 | 2023-09-09 21:42:36 | 2.3 kB | 1.1 kB | ![]() 151.101.65.26 | |
cdn.czx5eyk0exbhwp43ya.biz | 71522 | 2018-02-26 | 2018-10-01 23:36:32 | 2023-09-09 10:38:50 | 1.5 kB | 3.5 MB | ![]() 152.199.21.175 | |
ams-depr-public.s3.amazonaws.com | 85093 | 2005-08-18 | 2020-10-29 14:49:32 | 2023-09-09 14:57:35 | 489 B | 421 B | ![]() 52.217.39.44 | |
launchpad.privacymanager.io | 162877 | 2019-11-21 | 2021-04-06 15:23:01 | 2023-09-09 21:15:59 | 443 B | 50 kB | ![]() 143.204.55.84 | |
tags.remixd.com | 14353 | 2008-01-05 | 2019-10-09 10:33:42 | 2023-09-09 20:41:01 | 935 B | 41 kB | ![]() 54.230.111.60 | |
w138.redlandsdailyfacts.com | unknown | 1999-02-02 | 2021-08-11 02:16:17 | 2023-08-25 19:04:56 | 28 kB | 518 kB | ![]() 143.204.55.35 | |
cdn.pranmcpkx.com | unknown | 2022-10-19 | 2022-10-31 06:45:01 | 2023-09-09 10:38:51 | 840 B | 6.0 kB | ![]() 152.199.21.175 | |
dc.services.visualstudio.com | 894 | 1997-03-18 | 2014-02-04 17:25:27 | 2023-09-09 21:32:47 | 1.1 kB | 1.7 kB | ![]() 13.69.106.215 | |
s3.amazonaws.com | unknown | 2005-08-18 | 2020-05-13 22:53:44 | 2023-09-09 20:57:23 | 1.3 kB | 11 kB | ![]() 52.217.77.126 | |
geolocation.onetrust.com | 802 | 2004-01-12 | 2018-02-07 12:23:41 | 2023-09-09 18:13:38 | 499 B | 468 B | ![]() 104.18.32.137 | |
cdn.confiant-integrations.net | unknown | 2022-07-28 | 2022-09-15 11:38:48 | 2023-09-09 18:13:57 | 926 B | 419 kB | ![]() 172.64.144.166 | |
pubcast-files.remixd.com | 16510 | 2008-01-05 | 2019-06-11 21:42:36 | 2023-09-09 20:41:01 | 489 B | 9.3 kB | ![]() 35.190.38.143 | |
secure.gravatar.com | 1671 | 2004-07-15 | 2012-05-22 07:36:38 | 2023-09-09 19:15:57 | 481 B | 1.9 kB | ![]() 192.0.73.2 | |
ams-pageview-public.s3.amazonaws.com | 21680 | 2005-08-18 | 2020-11-02 08:47:46 | 2023-09-09 21:08:46 | 474 B | 446 B | ![]() 52.216.111.3 | |
paywall-ad-bucket.s3.amazonaws.com | 43255 | 2005-08-18 | 2019-10-17 17:07:35 | 2023-09-09 10:39:17 | 457 B | 1.0 kB | ![]() 52.217.160.137 | |
player-files.remixd.com | 16209 | 2008-01-05 | 2019-11-16 04:34:36 | 2023-09-09 20:41:04 | 4.1 kB | 3.5 kB | ![]() 35.190.38.143 | |
www.redlandsdailyfacts.com | 477090 | 1999-02-02 | 2013-01-29 20:02:00 | 2023-08-25 19:04:55 | 21 kB | 1.2 MB | ![]() 192.0.66.2 | |
ocsp.r2m02.amazontrust.com | unknown | 2007-05-11 | 2022-10-12 16:01:39 | 2023-09-09 20:41:04 | 340 B | 863 B | ![]() 143.204.48.16 | |
www.googletagmanager.com | 75 | 2011-11-11 | 2013-05-22 04:07:37 | 2023-09-09 22:31:21 | 887 B | 215 kB | ![]() 142.250.74.168 | |
launchpad-wrapper.privacymanager.io | 182103 | 2019-11-21 | 2021-04-06 15:23:00 | 2023-09-09 21:15:59 | 481 B | 4.4 kB | ![]() 54.230.111.56 | |
api-mg2.db-ip.com | 26346 | 2010-05-18 | 2018-06-23 12:10:10 | 2023-09-09 10:38:51 | 511 B | 1.3 kB | ![]() 104.26.5.15 | |
cdn.auth0.com | 9952 | 2012-10-18 | 2017-04-20 21:55:03 | 2023-09-09 19:57:43 | 458 B | 40 kB | ![]() 54.230.82.48 | |
az416426.vo.msecnd.net | 1935 | 2008-09-29 | 2014-02-09 16:03:31 | 2023-09-09 21:48:44 | 868 B | 46 kB | ![]() 152.199.19.161 | |
ocsp.int-r1.certainly.com | unknown | 2002-07-18 | 2023-03-14 14:34:32 | 2023-09-09 19:28:57 | 678 B | 2.1 kB | ![]() 151.101.195.3 | |
cdn.cookielaw.org | 502 | 2011-06-20 | 2013-12-28 14:20:36 | 2023-09-09 18:12:11 | 4.0 kB | 180 kB | ![]() 104.18.131.236 | |
ocsp.r2m01.amazontrust.com | unknown | 2007-05-11 | 2022-10-12 22:43:53 | 2023-09-09 21:06:03 | 1.4 kB | 3.8 kB | ![]() 143.204.48.16 | |
prod-dfm-proxy-connext.azurewebsites.net | 62823 | 2012-01-24 | 2020-07-30 17:17:58 | 2023-09-09 10:39:17 | 3.7 kB | 2.4 kB | ![]() 13.85.16.224 | |
cdn.p-n.io | 4482 | 2018-03-23 | 2018-07-31 19:39:34 | 2023-09-09 19:57:40 | 473 B | 58 kB | ![]() 54.230.111.86 | |
session.redlandsdailyfacts.com | unknown | 1999-02-02 | 2022-07-21 19:18:45 | 2023-08-25 19:04:57 | 498 B | 351 B | ![]() 52.37.28.33 | |
ib.adnxs.com | 241 | 2008-05-27 | 2012-05-20 21:01:49 | 2023-09-09 18:12:36 | 1.0 kB | 18 kB | ![]() 185.89.210.244 | |
cdn01.basis.net | 6554 | 2000-05-15 | 2017-07-10 06:43:26 | 2023-09-09 10:38:49 | 854 B | 3.7 kB | ![]() 95.140.228.46 | |
loader-cdn.azureedge.net | 26462 | 2014-01-22 | 2018-09-17 08:53:08 | 2023-09-09 10:38:49 | 495 B | 1.9 kB | ![]() 152.199.21.175 | |
g2insights-cdn.azureedge.net | 31852 | 2014-01-22 | 2018-09-06 20:59:12 | 2023-09-09 10:38:50 | 490 B | 50 kB | ![]() 152.199.21.175 | |
cmp.osano.com | 8763 | 1999-10-18 | 2019-10-16 16:51:22 | 2023-09-09 21:04:58 | 992 B | 85 kB | ![]() 143.204.55.96 | |
ocsp.pki.goog | 175 | 2016-06-13 | 2018-07-01 08:43:07 | 2023-09-09 18:12:06 | 4.4 kB | 9.1 kB | ![]() 142.250.74.131 | |
stats.wp.com | 2711 | 1997-03-28 | 2017-01-30 06:06:59 | 2023-09-09 18:14:38 | 411 B | 4.4 kB | ![]() 192.0.76.3 | |
pixel.wp.com | 2545 | 1997-03-28 | 2017-01-30 06:31:40 | 2023-09-09 18:48:27 | 599 B | 239 B | ![]() 192.0.76.3 | |
fp-cdn.azureedge.net | 31202 | 2014-01-22 | 2018-09-17 08:53:16 | 2023-09-09 10:38:50 | 481 B | 24 kB | ![]() 152.199.21.175 | |
accounts.google.com | 81 | 1997-09-15 | 2016-03-20 13:44:49 | 2023-09-09 22:25:59 | 2.3 kB | 269 kB | ![]() 142.250.74.109 | |
play.google.com | 34 | 1997-09-15 | 2013-05-31 01:24:35 | 2023-09-09 21:47:16 | 518 B | 758 B | ![]() 172.217.21.174 | |
fonts.googleapis.com | 8877 | 2005-01-25 | 2013-06-10 22:14:26 | 2023-09-09 22:29:19 | 1.0 kB | 5.3 kB | ![]() 142.250.74.106 | |
fonts.gstatic.com | unknown | 2008-02-11 | 2014-09-09 02:40:21 | 2023-09-09 18:34:13 | 5.9 kB | 294 kB | ![]() 216.58.207.227 | |
geo.privacymanager.io | 1624 | 2019-11-21 | 2020-06-25 10:24:46 | 2023-09-09 22:14:10 | 1.0 kB | 1.5 kB | ![]() 143.204.55.16 | |
cdn.jwplayer.com | 2208 | 2007-09-17 | 2017-09-15 15:17:43 | 2023-09-09 20:38:09 | 425 B | 42 kB | ![]() 143.204.55.10 |
Related reports
Threat Detection Systems
Public InfoSec YARA rules
No alerts detected
OpenPhish
No alerts detected
PhishTank
No alerts detected
mnemonic secure dns
No alerts detected
Quad9 DNS
No alerts detected
ThreatFox
No alerts detected
JavaScript (285)
| HASH | FROM | Size | First Seen | Last Seen | |
|---|---|---|---|---|---|
| fcc638988dd37d06e7d26c782dd0640d | DocumentWrite | 133 kB | 2023-03-12 | 2024-08-21 | |
Introduced by DocumentWrite First Seen 2023-03-12 Last Seen 2024-08-21 Times Seen 157 Size 133 kB (132644 bytes) MD5 fcc638988dd37d06e7d26c782dd0640d SHA1 a6015f7ab56e48061a1b24bdd88925249fb82bca Loading... | |||||
HTTP Transactions (153)
| URL | IP | Response | Size |
|---|


