Report Overview
Visitedpublic
2024-05-01 22:06:27
Tags
Submit Tags
URL
ww2.pornhoarder.tv/video/elliejamesxxsolo/eHZ6Qis2Tjc0ZkQ3Y0VEendiVjVsT2hjczQ4amhwaVdWSkN4OFhyMThqND0=
Finishing URL
ww3.pornhoarder.tv/video/elliejamesxxsolo/eHZ6Qis2Tjc0ZkQ3Y0VEendiVjVsT2hjczQ4amhwaVdWSkN4OFhyMThqND0=
IP / ASN

104.21.91.163
Title
Elliejamesxxsolo | PornHoarder.tv
Detections
urlquery
0
Network Intrusion Detection
0
Threat Detection Systems
0
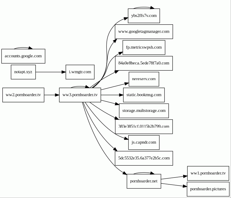
Host Summary
| Host | Rank | Registered | First Seen | Last Seen | Sent | Received | IP | Fingerprints |
|---|---|---|---|---|---|---|---|---|
www.googletagmanager.com | 75 | 2011-11-11 | 2013-05-22 04:07:37 | 2024-04-30 18:12:28 | 425 B | 97 kB | ![]() 142.250.74.72 | |
383e3851cf.0115b2b799.com 4 alert(s) on this Host | unknown | unknown | No data | No data | 1.9 kB | 682 kB | ![]() 45.133.44.52 | |
cdn.pncloudfl.com | 13313 | 2021-04-20 | 2021-06-07 16:28:03 | 2024-05-01 17:18:54 | 439 B | 144 kB | ![]() 104.22.59.221 | |
js.capndr.com | 316718 | 2021-08-30 | 2021-08-30 14:51:01 | 2024-04-30 19:07:57 | 405 B | 374 B | ![]() 45.133.44.52 | |
84a0e8beca.5ede78f7a0.com | unknown | 2024-04-01 | 2024-05-01 16:08:44 | 2024-05-01 21:14:17 | 833 B | 320 B | ![]() 45.133.44.52 | |
nereserv.com | 40015 | 2020-12-21 | 2020-12-21 12:07:56 | 2024-04-30 21:24:51 | 600 B | 320 B | ![]() 157.90.84.246 | |
cdn.cloudfrale.com | 55750 | 2019-02-04 | 2019-02-06 17:01:05 | 2024-04-29 20:56:41 | 501 B | 363 kB | ![]() 45.133.44.21 | |
accounts.google.com | 81 | 1997-09-15 | 2016-03-20 13:44:49 | 2024-04-30 18:18:53 | 1.7 kB | 5.3 kB | ![]() 74.125.131.84 | |
static.bookmsg.com | 47495 | 2020-09-15 | 2020-11-24 15:56:32 | 2024-04-29 10:15:01 | 1.1 kB | 2.2 kB | ![]() 45.133.44.24 | |
ww3.pornhoarder.tv | unknown | unknown | No data | No data | 8.6 kB | 327 kB | ![]() 172.67.175.136 | |
fp.metricswpsh.com | unknown | 2021-10-29 | 2022-04-22 13:20:32 | 2024-04-30 21:24:51 | 1.0 kB | 822 B | ![]() 157.90.84.242 | |
notapt.xyz 1 alert(s) on this Host | unknown | unknown | No data | No data | 613 B | 227 B | ![]() 31.220.27.102 | |
storage.multstorage.com | unknown | 2023-09-22 | 2023-09-22 14:56:00 | 2024-05-01 19:03:47 | 530 B | 1.6 kB | ![]() 104.21.30.242 | |
ww2.pornhoarder.tv | unknown | unknown | No data | No data | 558 B | 23 kB | ![]() 172.67.175.136 | |
pornhoarder.net | unknown | 2021-11-20 | 2021-11-21 12:21:08 | 2024-02-19 21:25:03 | 1.6 kB | 16 kB | ![]() 104.21.91.233 | |
ybs2ffs7v.com | unknown | 2023-03-30 | 2023-05-31 17:25:42 | 2024-04-25 11:30:18 | 6.0 kB | 321 kB | ![]() 212.117.190.201 | |
5dc5532e35.6a377e2b5c.com | unknown | unknown | No data | No data | 6.9 kB | 4.4 kB | ![]() 167.235.163.216 | |
ww1.pornhoarder.tv | unknown | unknown | No data | No data | 419 B | 123 kB | ![]() 172.67.175.136 | |
i.wmgtr.com | 13696 | 2020-09-11 | 2020-09-11 13:28:07 | 2024-04-23 22:45:13 | 414 B | 361 B | ![]() 0.0.0.0 | |
pornhoarder.pictures | unknown | 2021-03-18 | 2021-03-18 18:49:51 | 2024-03-20 23:18:39 | 455 B | 61 kB | ![]() 172.67.157.39 |
Related reports
Threat Detection Systems
Public InfoSec YARA rules
No alerts detected
OpenPhish
No alerts detected
PhishTank
No alerts detected
mnemonic secure dns
No alerts detected
Quad9 DNS
| Scan Date | Severity | Indicator | Alert |
|---|---|---|---|
| 2024-05-01 | medium | 0115b2b799.com | Sinkholed |
| 2024-05-01 | medium | 0115b2b799.com | Sinkholed |
| 2024-05-01 | medium | notapt.xyz | Sinkholed |
| 2024-05-01 | medium | 0115b2b799.com | Sinkholed |
| 2024-05-01 | medium | 0115b2b799.com | Sinkholed |
ThreatFox
No alerts detected
JavaScript (16)
No JavaScripts
HTTP Transactions (50)
| URL | IP | Response | Size |
|---|



