Report Overview
Visitedpublic
2025-07-28 06:37:41
Tags
Submit Tags
URL
downturk.123proxy.info/
Finishing URL
downturk.123proxy.info/
IP / ASN

104.21.3.220
Title
downTURK - Download Fresh Hidden Object Games
Detections
urlquery
0
Network Intrusion Detection
0
Threat Detection Systems
1
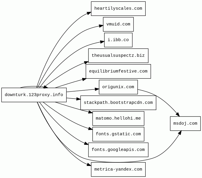
Host Summary
| Host | Rank | Registered | First Seen | Last Seen | Sent | Received | IP | Fingerprints |
|---|---|---|---|---|---|---|---|---|
heartilyscales.com 1 alert(s) on this Host | unknown | 2022-12-16 | 2022-12-16 | 2025-07-22 | 458 B | 68 kB | ![]() 192.243.59.13 | |
msdoj.com | unknown | 2025-07-01 | 2025-07-02 | 2025-07-23 | 452 B | 64 kB | ![]() 178.162.215.162 | |
vmuid.com | 939822 | 2018-10-22 | 2019-07-09 | 2025-07-25 | 455 B | 10 kB | ![]() 178.162.215.162 | |
fonts.gstatic.com | unknown | 2008-02-11 | 2014-04-02 | 2025-07-23 | 574 B | 21 kB | ![]() 142.250.178.99 | |
fonts.googleapis.com | 8877 | 2005-01-25 | 2012-05-23 | 2025-07-23 | 470 B | 6.4 kB | ![]() 142.250.74.10 | |
downturk.123proxy.info | unknown | unknown | No data | No data | 8.2 kB | 540 kB | ![]() 172.67.153.157 | |
stackpath.bootstrapcdn.com | 2467 | 2012-05-25 | 2018-04-05 | 2025-07-23 | 1.1 kB | 110 kB | ![]() 104.18.11.207 | |
metrica-yandex.com | 783336 | 2021-09-14 | 2021-09-19 | 2025-07-20 | 433 B | 61 kB | ![]() 104.21.48.1 | |
i.ibb.co | 13485 | 2010-07-20 | 2018-11-25 | 2025-07-27 | 446 B | 5.9 kB | ![]() 45.43.142.2 | |
theusualsuspectz.biz | unknown | 2023-01-27 | 2023-01-27 | 2025-07-23 | 427 B | 49 kB | ![]() 104.21.48.1 | |
matomo.hellohi.me | 545402 | 2019-07-03 | 2019-07-03 | 2025-07-23 | 422 B | 601 B | ![]() 104.21.32.1 | |
equilibriumfestive.com | unknown | 2025-04-19 | 2025-04-23 | 2025-07-28 | 924 B | 175 kB | ![]() 172.240.108.84 | ![]() |
origunix.com | unknown | 2021-11-30 | 2021-11-30 | 2025-07-25 | 455 B | 64 kB | ![]() 178.162.215.162 |
Nginx:1.19.5 (Web servers, Reverse proxies)
Nginx is a web server that can also be used as a reverse proxy, load balancer, mail proxy and HTTP cache.Nginx (Web servers, Reverse proxies)
Nginx is a web server that can also be used as a reverse proxy, load balancer, mail proxy and HTTP cache.HTTP/2 (Miscellaneous)
HTTP/2 (originally named HTTP/2.0) is a major revision of the HTTP network protocol used by the World Wide Web.HTTP/3 (Miscellaneous)
HTTP/3 is the third major version of the Hypertext Transfer Protocol used to exchange information on the World Wide Web.Cloudflare (CDN)
Cloudflare is a web-infrastructure and website-security company, providing content-delivery-network services, DDoS mitigation, Internet security, and distributed domain-name-server services.Nginx:1.21.6 (Web servers, Reverse proxies)
Nginx is a web server that can also be used as a reverse proxy, load balancer, mail proxy and HTTP cache.Envoy (Reverse proxies)
Envoy is an open-source edge and service proxy, designed for cloud-native applications.Related reports
JavaScript (1)
No JavaScripts
HTTP Transactions (30)
| URL | IP | Response | Size |
|---|




