Report Overview
Visitedpublic
2026-03-07 09:39:16
Tags
Submit Tags
URL
bfm.djyy2.beer/cn/home/web
Finishing URL
bfm.djyy2.beer/cn/home/web/
IP / ASN

154.26.182.150
Title
东京影院
Detections
urlquery
0
Network Intrusion Detection
0
Threat Detection Systems
0
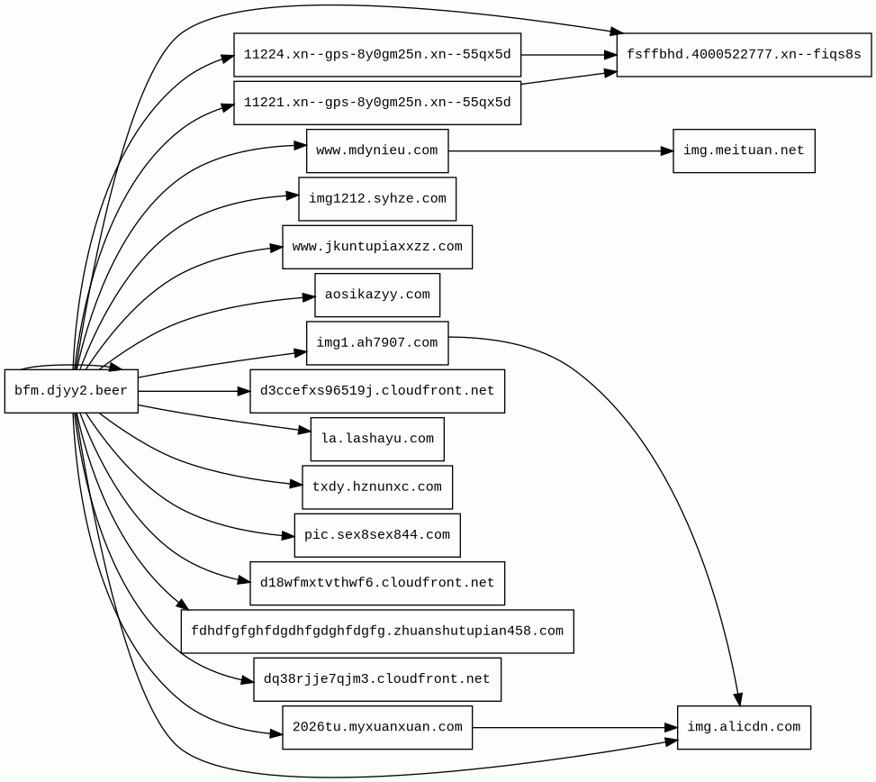
Host Summary
| Host | Rank | Registered | First Seen | Last Seen | Sent | Received | IP | Fingerprints |
|---|---|---|---|---|---|---|---|---|
fsffbhd.4000522777.xn--fiqs8s | unknown | 2025-07-31 | 2026-02-08 | 2026-03-02 | 974 B | 1.3 MB | ![]() 104.26.7.77 | |
www.jkuntupiaxxzz.com | unknown | 2026-01-21 | 2026-01-28 | 2026-03-06 | 7.3 kB | 1.4 MB | ![]() 64.112.76.43 | |
txdy.hznunxc.com | unknown | 2025-07-15 | 2026-02-12 | 2026-03-06 | 435 B | 120 kB | ![]() 157.185.128.120 | |
sbzytpimg4.com | unknown | 2024-04-24 | 2026-01-09 | 2026-03-01 | 8.7 kB | 3.0 MB | ![]() 23.140.148.9 | |
img.alicdn.com | 61670 | 2008-06-25 | 2015-03-04 | 2026-03-04 | 5.4 kB | 3.3 MB | ![]() 47.246.44.177 | ![]() |
d18wfmxtvthwf6.cloudfront.net | unknown | 2008-04-25 | 2025-10-19 | 2026-03-02 | 905 B | 558 kB | ![]() 54.192.209.161 | |
11224.xn--gps-8y0gm25n.xn--55qx5d | unknown | 2025-04-18 | 2025-12-12 | 2026-03-02 | 462 B | 687 kB | ![]() 111.62.149.128 | |
pic.sex8sex844.com | unknown | 2025-02-25 | 2025-11-17 | 2026-03-03 | 5.4 kB | 1.5 MB | ![]() 188.114.96.1 | |
d3ccefxs96519j.cloudfront.net | unknown | 2008-04-25 | 2025-06-30 | 2026-03-06 | 452 B | 96 kB | ![]() 54.192.209.125 | |
img1212.syhze.com | unknown | 2014-05-15 | 2025-12-21 | 2026-03-07 | 890 B | 941 kB | ![]() 205.198.65.15 | |
dq38rjje7qjm3.cloudfront.net | unknown | 2008-04-25 | 2025-03-24 | 2026-03-06 | 452 B | 94 kB | ![]() 54.230.245.127 | |
img.meituan.net | 189994 | 2010-01-25 | 2017-02-03 | 2026-03-06 | 442 B | 408 kB | ![]() 163.171.134.109 | |
bfm.djyy2.beer | unknown | 2026-02-19 | 2026-03-07 | 2026-03-07 | 4.6 kB | 479 kB | ![]() 154.26.182.150 | |
2026tu.myxuanxuan.com | unknown | 2016-04-10 | 2026-01-26 | 2026-03-03 | 446 B | 644 kB | ![]() 43.152.43.121 | |
www.mdynieu.com | unknown | unknown | 2025-11-07 | 2026-03-02 | 458 B | 407 kB | ![]() 161.129.35.190 | |
11221.xn--gps-8y0gm25n.xn--55qx5d | unknown | 2025-04-18 | 2025-12-03 | 2026-03-07 | 462 B | 597 kB | ![]() 111.62.149.128 | |
fdhdfgfghfdgdhfgdghfdgfg.zhuanshutupian458.com | unknown | 2025-12-18 | 2026-01-09 | 2026-03-06 | 487 B | 0 B | ![]() 0.0.0.0 | |
img1.ah7907.com | unknown | 2024-08-29 | 2025-11-08 | 2026-03-06 | 1.8 kB | 631 kB | ![]() 47.242.20.187 | |
aosikazyy.com | unknown | 2026-01-27 | 2026-02-04 | 2026-03-06 | 5.8 kB | 3.1 MB | ![]() 64.112.78.71 | |
la.lashayu.com | 3641502 | 2025-05-31 | 2025-06-14 | 2026-03-01 | 480 B | 39 kB | ![]() 156.238.201.107 | |
pg888.12img707989.com | unknown | 2025-12-17 | 2025-12-18 | 2026-03-06 | 454 B | 733 kB | ![]() 205.198.65.15 |
Cloudflare (CDN)
Cloudflare is a web-infrastructure and website-security company, providing content-delivery-network services, DDoS mitigation, Internet security, and distributed domain-name-server services.Nginx (Web servers, Reverse proxies)
Nginx is a web server that can also be used as a reverse proxy, load balancer, mail proxy and HTTP cache.Tengine (Web servers)
Tengine is a web server which is based on the Nginx HTTP server.Amazon Web Services (PaaS)
Amazon Web Services (AWS) is a comprehensive cloud services platform offering compute power, database storage, content delivery and other functionality.Amazon S3 (CDN)
Amazon S3 or Amazon Simple Storage Service is a service offered by Amazon Web Services (AWS) that provides object storage through a web service interface.Amazon CloudFront (CDN)
Amazon CloudFront is a fast content delivery network (CDN) service that securely delivers data, videos, applications, and APIs to customers globally with low latency, high transfer speeds.OpenResty (Web servers)
OpenResty is a web platform based on nginx which can run Lua scripts using its LuaJIT engine.Related reports
Threat Detection Systems
No alerts detected
JavaScript (2)
No JavaScripts
HTTP Transactions (101)
| URL | IP | Response | Size |
|---|







