Report Overview
Visitedpublic
2025-12-02 17:28:07
Tags
Submit Tags
URL
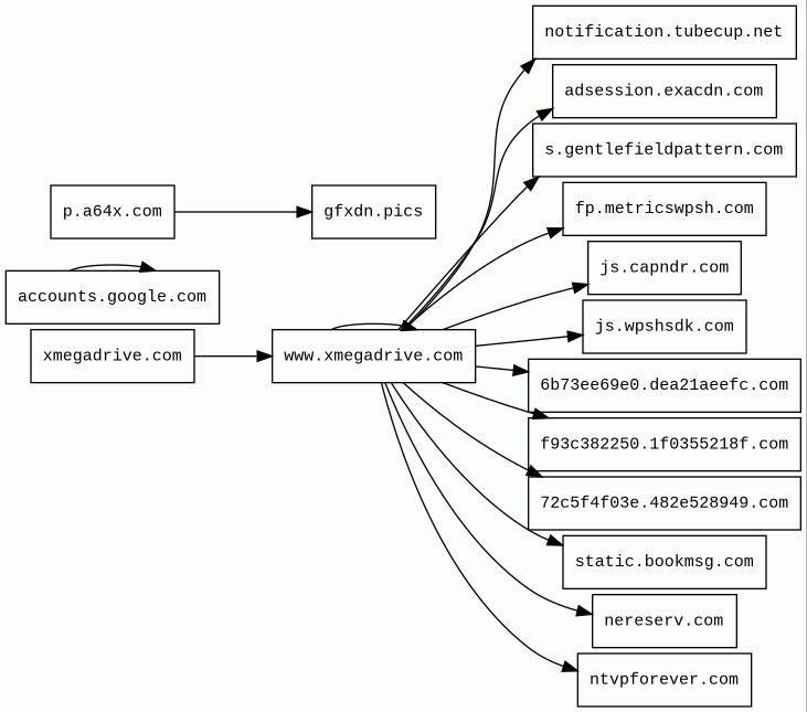
Xmegadrive.com
Finishing URL
www.xmegadrive.com/
IP / ASN

5.61.55.75
Title
Watch Free Porn Online at xMegaDrive
Detections
urlquery
0
Network Intrusion Detection
0
Threat Detection Systems
15
Host Summary
| Host | Rank | Registered | First Seen | Last Seen | Sent | Received | IP | Fingerprints |
|---|---|---|---|---|---|---|---|---|
gfxdn.pics 3 alert(s) on this Host | 36621 | 2024-10-01 | 2024-10-01 | 2025-11-30 | 889 B | 6.8 kB | ![]() 45.133.44.25 | |
www.xmegadrive.com | 127938 | 2020-02-17 | 2020-05-07 | 2025-11-27 | 15 kB | 699 kB | ![]() 5.61.55.75 | |
f93c382250.1f0355218f.com 8 alert(s) on this Host | unknown | 2025-11-02 | 2025-12-02 | 2025-12-02 | 11 kB | 66 kB | ![]() 168.119.25.102 | |
adsession.exacdn.com | 831275 | 2020-04-29 | 2023-05-08 | 2025-12-01 | 427 B | 106 kB | ![]() 95.173.205.14 | ![]() |
fp.metricswpsh.com 2 alert(s) on this Host | 154722 | 2021-10-29 | 2022-04-22 | 2025-12-01 | 1.1 kB | 827 B | ![]() 157.90.84.242 | |
nereserv.com 2 alert(s) on this Host | 17097 | 2020-12-21 | 2020-12-21 | 2025-12-01 | 615 B | 322 B | ![]() 94.130.198.6 | |
notification.tubecup.net | 250980 | 2008-09-26 | 2018-07-09 | 2025-11-27 | 551 B | 311 B | ![]() 94.130.197.136 | |
accounts.google.com | 103 | 1997-09-15 | 2012-05-23 | 2025-11-30 | 1.8 kB | 6.9 kB | ![]() 142.250.147.84 | |
6b73ee69e0.dea21aeefc.com 12 alert(s) on this Host | unknown | 2025-11-02 | 2025-12-02 | 2025-12-02 | 1.9 kB | 1.0 MB | ![]() 45.133.44.53 | |
js.wpshsdk.com | 343711 | 2021-06-04 | 2021-06-04 | 2025-11-27 | 426 B | 20 kB | ![]() 45.133.44.53 | |
ntvpforever.com | 18811 | 2021-11-18 | 2021-11-19 | 2025-12-01 | 1.0 kB | 724 B | ![]() 94.130.198.6 | |
s.gentlefieldpattern.com 1 alert(s) on this Host | unknown | 2025-10-21 | 2025-11-20 | 2025-11-28 | 457 B | 251 B | ![]() 95.211.229.248 | |
xmegadrive.com | 61860 | 2020-02-17 | 2020-02-17 | 2025-12-01 | 483 B | 68 kB | ![]() 5.61.55.75 | |
72c5f4f03e.482e528949.com 3 alert(s) on this Host | unknown | 2025-11-02 | 2025-12-02 | 2025-12-02 | 847 B | 345 B | ![]() 45.133.44.52 | |
static.bookmsg.com | 169473 | 2020-09-15 | 2020-11-24 | 2025-12-02 | 989 B | 2.3 kB | ![]() 45.133.44.25 | |
js.capndr.com 1 alert(s) on this Host | 156902 | 2021-08-30 | 2021-08-30 | 2025-11-25 | 419 B | 399 B | ![]() 45.133.44.52 | |
p.a64x.com | 273555 | 2023-07-27 | 2023-07-27 | 2025-11-30 | 1.5 kB | 3.2 kB | ![]() 172.67.185.171 |
Nginx (Web servers, Reverse proxies)
Nginx is a web server that can also be used as a reverse proxy, load balancer, mail proxy and HTTP cache.PHP:7.4.33 (Programming languages)
PHP is a general-purpose scripting language used for web development.AddThis (Widgets)
AddThis is a social bookmarking service that can be integrated into a website with the use of a web widget.Nginx:1.18.0 (Web servers, Reverse proxies)
Nginx is a web server that can also be used as a reverse proxy, load balancer, mail proxy and HTTP cache.CDN77 (CDN)
CDN77 is a content delivery network (CDN).Nginx:1.20.1 (Web servers, Reverse proxies)
Nginx is a web server that can also be used as a reverse proxy, load balancer, mail proxy and HTTP cache.Nginx:1.22.0 (Web servers, Reverse proxies)
Nginx is a web server that can also be used as a reverse proxy, load balancer, mail proxy and HTTP cache.OpenGSE (Web servers)
OpenGSE is a test suite used for testing servlet compliance. It is deployed by using WAR files that are deployed on the server engine.Java (Programming languages)
Java is a class-based, object-oriented programming language that is designed to have as few implementation dependencies as possible.Nginx:1.24.0 (Web servers, Reverse proxies)
Nginx is a web server that can also be used as a reverse proxy, load balancer, mail proxy and HTTP cache.Cloudflare (CDN)
Cloudflare is a web-infrastructure and website-security company, providing content-delivery-network services, DDoS mitigation, Internet security, and distributed domain-name-server services.Related reports
Threat Detection Systems
| Detection System | Indicator | Verdict | Alert |
|---|---|---|---|
| DNS4EU | gfxdn.pics | malicious | Sinkholed |
| DNS0 Zero | gfxdn.pics | malicious | Sinkholed |
| Hagezi Threat Feed | 6b73ee69e0.dea21aeefc.com | malicious | Sinkholed |
| DNS4EU | 6b73ee69e0.dea21aeefc.com | malicious | Sinkholed |
| DNS0 Zero | 6b73ee69e0.dea21aeefc.com | malicious | Sinkholed |
| DNS4EU | f93c382250.1f0355218f.com | malicious | Sinkholed |
| DNS0 Zero | f93c382250.1f0355218f.com | malicious | Sinkholed |
| DNS0 Zero | s.gentlefieldpattern.com | malicious | Sinkholed |
| Cloudflare DNS | fp.metricswpsh.com | malicious | Sinkholed |
| DNS4EU | 72c5f4f03e.482e528949.com | malicious | Sinkholed |
| Hagezi Threat Feed | 72c5f4f03e.482e528949.com | malicious | Sinkholed |
| DNS0 Zero | 72c5f4f03e.482e528949.com | malicious | Sinkholed |
| Cloudflare DNS | js.capndr.com | malicious | Sinkholed |
| Hagezi Threat Feed | nereserv.com | malicious | Sinkholed |
| Cloudflare DNS | nereserv.com | malicious | Sinkholed |
JavaScript (12)
No JavaScripts
HTTP Transactions (54)
| URL | IP | Response | Size |
|---|




