Report Overview
Visitedpublic
2026-02-06 16:00:42
Tags
Submit Tags
URL
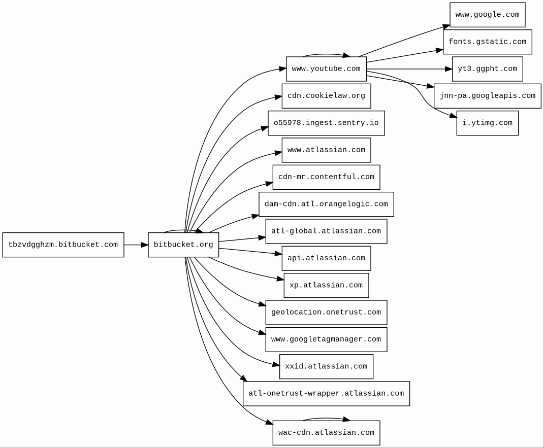
tbzvdgghzm.bitbucket.com/
Finishing URL
bitbucket.org/
IP / ASN

185.166.143.50
Title
Bitbucket | Git solution for teams using Jira
Detections
urlquery
0
Network Intrusion Detection
0
Threat Detection Systems
2
Host Summary
| Host | Rank | Registered | First Seen | Last Seen | Sent | Received | IP | Fingerprints |
|---|---|---|---|---|---|---|---|---|
atl-global.atlassian.com | 414663 | 2001-03-19 | 2019-05-09 | 2026-02-04 | 3.5 kB | 478 kB | ![]() 52.84.50.33 | |
www.google.com | 22 | 1997-09-15 | 2015-05-10 | 2026-02-01 | 455 B | 60 kB | ![]() 142.251.38.100 | |
jnn-pa.googleapis.com | 1579 | 2005-01-25 | 2021-11-16 | 2026-02-02 | 1.2 kB | 1.2 kB | ![]() 142.251.38.106 | |
wac-cdn.atlassian.com | 468201 | 2001-03-19 | 2017-01-30 | 2026-02-04 | 17 kB | 14 MB | ![]() 52.84.50.91 | |
i.ytimg.com | 436 | 2007-12-11 | 2012-10-03 | 2026-02-02 | 5.6 kB | 242 kB | ![]() 142.251.143.150 | |
cdn.cookielaw.org | 2972 | 2011-06-20 | 2013-12-28 | 2026-02-02 | 5.3 kB | 738 kB | ![]() 104.18.87.42 | |
cdn-mr.contentful.com | 1801824 | 2006-01-12 | 2019-04-08 | 2026-02-04 | 2.1 kB | 7.2 kB | ![]() 199.232.175.18 | |
geolocation.onetrust.com | 4022 | 2004-01-12 | 2018-02-07 | 2026-02-02 | 483 B | 461 B | ![]() 172.64.155.119 | |
o55978.ingest.sentry.io | 44705 | 2012-04-07 | 2020-08-13 | 2026-01-31 | 1.7 kB | 1.6 kB | ![]() 34.160.81.0 | |
www.atlassian.com | 28991 | 2001-03-19 | 2012-05-22 | 2026-02-03 | 2.6 kB | 8.6 kB | ![]() 13.227.180.4 | ![]() |
atl-onetrust-wrapper.atlassian.com | 406214 | 2001-03-19 | 2023-05-25 | 2026-02-04 | 455 B | 109 kB | ![]() 52.84.50.23 | |
tbzvdgghzm.bitbucket.com | unknown | 1997-06-11 | 2026-02-06 | 2026-02-06 | 493 B | 180 kB | ![]() 185.166.143.50 | |
bitbucket.org | 3104 | 1997-11-24 | 2012-05-21 | 2026-02-04 | 2.8 kB | 183 kB | ![]() 185.166.143.48 | |
api.atlassian.com | 55624 | 2001-03-19 | 2018-11-02 | 2026-02-02 | 7.2 kB | 30 kB | ![]() 13.227.180.4 | |
fonts.gstatic.com | unknown | 2008-02-11 | 2014-04-02 | 2026-02-01 | 1.1 kB | 82 kB | ![]() 142.250.74.3 | |
yt3.ggpht.com | 1275 | 2008-01-16 | 2014-01-15 | 2026-02-02 | 523 B | 2.1 kB | ![]() 216.58.207.193 | |
xp.atlassian.com | 35823 | 2001-03-19 | 2023-11-24 | 2026-02-06 | 1.9 kB | 3.3 kB | ![]() 185.166.143.34 | |
www.googletagmanager.com | 283 | 2011-11-11 | 2012-10-04 | 2026-02-01 | 431 B | 424 kB | ![]() 142.251.143.136 | |
xxid.atlassian.com | 1662429 | 2001-03-19 | 2020-06-18 | 2026-02-04 | 534 B | 17 kB | ![]() 52.84.50.126 | |
dam-cdn.atl.orangelogic.com | 544793 | 1999-01-23 | 2025-05-02 | 2026-02-04 | 10 kB | 1.6 MB | ![]() 52.84.50.6 | |
www.youtube.com 1 alert(s) on this Host | 286 | 2005-02-15 | 2013-04-13 | 2026-02-01 | 9.9 kB | 3.5 MB | ![]() 172.217.21.174 |
Amazon S3 (CDN)
Amazon S3 or Amazon Simple Storage Service is a service offered by Amazon Web Services (AWS) that provides object storage through a web service interface.Amazon CloudFront (CDN)
Amazon CloudFront is a fast content delivery network (CDN) service that securely delivers data, videos, applications, and APIs to customers globally with low latency, high transfer speeds.Amazon Web Services (PaaS)
Amazon Web Services (AWS) is a comprehensive cloud services platform offering compute power, database storage, content delivery and other functionality.Magnolia CMS (CMS)
Magnolia CMS is a Java-based, open-source content management system that employs a modular architecture and JCR (Java Content Repository) standards, facilitating the creation, storage, and retrieval of digital content within a customisable framework.Java (Programming languages)
Java is a class-based, object-oriented programming language that is designed to have as few implementation dependencies as possible.Cloudflare (CDN)
Cloudflare is a web-infrastructure and website-security company, providing content-delivery-network services, DDoS mitigation, Internet security, and distributed domain-name-server services.Contentful (CMS)
Contentful is an API-first content management platform to create, manage and publish content on any digital channel.Varnish (Caching)
Varnish is a reverse caching proxy.Nginx (Web servers, Reverse proxies)
Nginx is a web server that can also be used as a reverse proxy, load balancer, mail proxy and HTTP cache.Google Cloud CDN (CDN)
Cloud CDN uses Google's global edge network to serve content closer to users.Google Cloud (IaaS)
Google Cloud is a suite of cloud computing services.Zipkin (Analytics)
jQuery (JavaScript libraries)
jQuery is a JavaScript library which is a free, open-source software designed to simplify HTML DOM tree traversal and manipulation, as well as event handling, CSS animation, and Ajax.Apache Traffic Server (Web servers)
Apache Traffic Server is an open-source caching and proxying server that serves as an HTTP/1.1 and HTTP/2 reverse proxy with caching capabilities, load balancing, request routing, SSL termination, and support for advanced HTTP features.Related reports
Threat Detection Systems
| Detection System | Indicator | Verdict | Alert |
|---|---|---|---|
| Private YARA rules | wac-cdn.atlassian.com/static/master/10435/assets/build/js/chunks/dacfccd4538961.js | audit | Hunting_JS_WebAssembly |
| Private YARA rules | www.youtube.com/s/player/4e51e895/player_es6.vflset/en_US/base.js | audit | Hunting_JS_WebAssembly |
JavaScript (170)
No JavaScripts
HTTP Transactions (135)
| URL | IP | Response | Size |
|---|



