Report Overview
Visitedpublic
2025-09-20 12:26:52
Tags
Submit Tags
URL
stokourbeti.online/kourbetitv/
Finishing URL
stokourbeti.online/kourbetitv/
IP / ASN

172.67.212.106
Title
(Αγώνες) STO KOURBETI TV
Detections
urlquery
0
Network Intrusion Detection
3
Threat Detection Systems
3
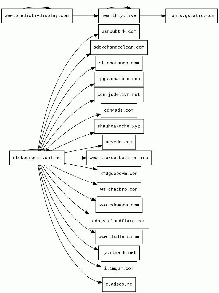
Host Summary
| Host | Rank | Registered | First Seen | Last Seen | Sent | Received | IP | Fingerprints |
|---|---|---|---|---|---|---|---|---|
adexchangeclear.com 3 alert(s) on this Host | 24943 | unknown | No data | No data | 2.7 kB | 4.3 kB | ![]() 104.21.78.155 | |
ws.chatbro.com | 1401945 | unknown | No data | No data | 619 B | 943 B | ![]() 104.21.43.60 | |
lpgs.chatbro.com | 1481633 | unknown | No data | No data | 502 B | 685 B | ![]() 172.67.221.111 | |
fonts.googleapis.com | 313 | unknown | No data | No data | 428 B | 2.6 kB | ![]() 142.250.178.74 | |
healthly.live | 4624356 | unknown | No data | No data | 1.8 kB | 233 kB | ![]() 46.202.156.221 | |
cdn4ads.com | 44268 | unknown | No data | No data | 536 B | 285 B | ![]() 216.59.63.128 | |
i.imgur.com | 3309 | unknown | No data | No data | 3.5 kB | 86 kB | ![]() 199.232.192.193 | |
www.predictivdisplay.com | 2093691 | unknown | No data | No data | 2.7 kB | 21 kB | ![]() 188.114.96.1 | |
shauhoakoche.xyz | unknown | unknown | No data | No data | 2.3 kB | 118 kB | ![]() 139.45.195.8 | |
www.cdn4ads.com | 441594 | unknown | No data | No data | 460 B | 42 kB | ![]() 95.173.205.15 | ![]() |
cdn.jsdelivr.net | 1678 | unknown | No data | No data | 993 B | 278 kB | ![]() 104.16.175.226 | |
www.chatbro.com | 1476467 | unknown | No data | No data | 3.3 kB | 576 kB | ![]() 172.67.221.111 | |
st.chatango.com | 442176 | unknown | No data | No data | 897 B | 70 kB | ![]() 208.93.230.28 | |
fonts.gstatic.com | unknown | unknown | No data | No data | 548 B | 14 kB | ![]() 142.250.74.35 | |
acscdn.com | 18769 | unknown | No data | No data | 1.3 kB | 335 kB | ![]() 104.18.17.201 | |
www.stokourbeti.online | 2710599 | unknown | No data | No data | 910 B | 634 kB | ![]() 172.67.212.106 | |
phange-brainsula.com | 937701 | unknown | No data | No data | 485 B | 492 B | ![]() 3.167.2.65 | |
kfdgdobcvm.com 2 alert(s) on this Host | unknown | unknown | No data | No data | 977 B | 1.2 kB | ![]() 139.45.197.113 | |
stokourbeti.online | 934899 | unknown | No data | No data | 928 B | 42 kB | ![]() 172.67.212.106 | ![]() |
cdnjs.cloudflare.com | 1222 | unknown | No data | No data | 470 B | 102 kB | ![]() 104.17.25.14 | |
my.rtmark.net | 43911 | unknown | No data | No data | 483 B | 841 B | ![]() 172.64.146.234 | |
c.adsco.re | 100769 | unknown | No data | No data | 820 B | 0 B | ![]() 0.0.0.0 | |
usrpubtrk.com 1 alert(s) on this Host | 6824 | unknown | No data | No data | 495 B | 530 B | ![]() 104.21.92.33 |
Google Cloud (IaaS)
Google Cloud is a suite of cloud computing services.Cloudflare (CDN)
Cloudflare is a web-infrastructure and website-security company, providing content-delivery-network services, DDoS mitigation, Internet security, and distributed domain-name-server services.Google Cloud CDN (CDN)
Cloud CDN uses Google's global edge network to serve content closer to users.LiteSpeed (Web servers)
LiteSpeed is a high-scalability web server.Hostinger (Hosting)
Hostinger is an employee-owned Web hosting provider and internet domain registrar.Amazon CloudFront (CDN)
Amazon CloudFront is a fast content delivery network (CDN) service that securely delivers data, videos, applications, and APIs to customers globally with low latency, high transfer speeds.Amazon Web Services (PaaS)
Amazon Web Services (AWS) is a comprehensive cloud services platform offering compute power, database storage, content delivery and other functionality.Nginx (Web servers, Reverse proxies)
Nginx is a web server that can also be used as a reverse proxy, load balancer, mail proxy and HTTP cache.CDN77 (CDN)
CDN77 is a content delivery network (CDN).Google Cloud Storage (Miscellaneous)
Google Cloud Storage allows world-wide storage and retrieval of any amount of data at any time.Chatango (Widgets)
Chatango is a website used for connecting to a large selection of users.jsDelivr (CDN)
JSDelivr is a free public CDN for open-source projects. It can serve web files directly from the npm registry and GitHub repositories without any configuration.Bootstrap:5.2.3 (UI frameworks)
Bootstrap is a free and open-source CSS framework directed at responsive, mobile-first front-end web development. It contains CSS and JavaScript-based design templates for typography, forms, buttons, navigation, and other interface components.Related reports
Network Intrusion Detection Systems
Suricata /w Emerging Threats Pro
| Timestamp | Severity | Source IP | Destination IP | Alert |
|---|---|---|---|---|
| medium | ![]() 139.45.195.8 | ![]() 172.18.0.25 | ET HUNTING Observed Let's Encrypt Certificate for Suspicious TLD (.xyz) | |
| medium | ![]() 139.45.195.8 | ![]() 172.18.0.25 | ET HUNTING Observed Let's Encrypt Certificate for Suspicious TLD (.xyz) | |
| medium | ![]() 139.45.195.8 | ![]() 172.18.0.25 | ET HUNTING Observed Let's Encrypt Certificate for Suspicious TLD (.xyz) |
Threat Detection Systems
| Detection System | Indicator | Verdict | Alert |
|---|---|---|---|
| DNS0 Zero | kfdgdobcvm.com | malicious | Sinkholed |
| Cloudflare DNS | adexchangeclear.com | malicious | Sinkholed |
| Cloudflare DNS | usrpubtrk.com | malicious | Sinkholed |
JavaScript (17)
No JavaScripts
HTTP Transactions (53)
| URL | IP | Response | Size |
|---|





