Report Overview
Visitedpublic
2026-03-24 17:57:29
Tags
Submit Tags
URL
coseytownflowers.com/
Finishing URL
coseytownflowers.com/
IP / ASN

23.227.38.32
Title
Coseytown® - We Do Dahlias | Cut Flower Dahlias | Flowers – Coseytown Flowers
Detections
urlquery
0
Network Intrusion Detection
0
Threat Detection Systems
5
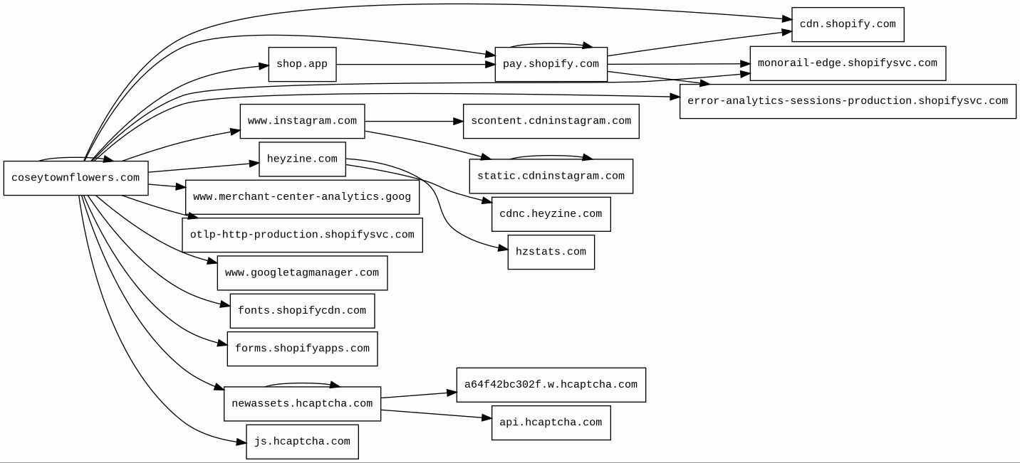
Host Summary
| Host | Rank | Registered | First Seen | Last Seen | Sent | Received | IP | Fingerprints |
|---|---|---|---|---|---|---|---|---|
coseytownflowers.com | unknown | 2015-01-28 | 2026-03-24 | 2026-03-24 | 120 kB | 3.5 MB | ![]() 23.227.38.32 | |
monorail-edge.shopifysvc.com | 11124 | 2017-09-29 | 2019-08-29 | 2026-03-23 | 8.7 kB | 14 kB | ![]() 34.120.87.25 | |
cdnc.heyzine.com 1 alert(s) on this Host | 540208 | 2017-04-13 | 2022-06-14 | 2026-03-20 | 7.7 kB | 11 MB | ![]() 104.26.12.43 | |
error-analytics-sessions-production.shopifysvc.com | 24150 | 2017-09-29 | 2024-12-03 | 2026-03-23 | 2.6 kB | 2.2 kB | ![]() 34.73.251.59 | ![]() |
pay.shopify.com | 52485 | 2005-03-11 | 2017-06-29 | 2026-03-19 | 2.6 kB | 144 kB | ![]() 185.146.173.20 | ![]() |
fonts.shopifycdn.com | 25759 | 2013-09-15 | 2018-05-10 | 2026-03-23 | 1.2 kB | 49 kB | ![]() 185.146.173.20 | |
cdn.shopify.com | 3587 | 2005-03-11 | 2012-06-22 | 2026-03-23 | 67 kB | 3.0 MB | ![]() 23.227.39.200 | |
shop.app | 3567 | 2018-05-01 | 2020-04-15 | 2026-03-23 | 2.4 kB | 138 kB | ![]() 185.146.173.20 | |
heyzine.com | 7835 | 2017-04-13 | 2017-10-19 | 2026-03-19 | 543 B | 38 kB | ![]() 35.157.30.249 | |
www.merchant-center-analytics.goog | 26729 | 2022-07-22 | 2022-09-16 | 2026-03-23 | 1.1 kB | 854 B | ![]() 142.250.74.14 | |
www.instagram.com | 1133 | 2004-06-04 | 2012-07-24 | 2026-03-23 | 1.0 kB | 350 kB | ![]() 31.13.73.174 | |
a64f42bc302f.w.hcaptcha.com | unknown | 2018-01-12 | 2026-03-24 | 2026-03-24 | 466 B | 2.1 kB | ![]() 104.18.13.205 | |
forms.shopifyapps.com | 158250 | 2008-06-12 | 2022-09-26 | 2026-03-19 | 1.1 kB | 25 kB | ![]() 185.146.173.20 | |
api.hcaptcha.com | 28177 | 2018-01-12 | 2021-07-31 | 2026-03-18 | 841 B | 1.4 kB | ![]() 104.19.229.21 | |
newassets.hcaptcha.com 3 alert(s) on this Host | 29228 | 2018-01-12 | 2021-03-22 | 2026-03-18 | 2.3 kB | 2.0 MB | ![]() 104.19.229.21 | |
scontent.cdninstagram.com | 6679 | 2014-05-01 | 2015-02-24 | 2026-03-19 | 12 kB | 529 kB | ![]() 0.0.0.0 | |
hzstats.com | 205281 | 2023-03-14 | 2023-03-14 | 2026-03-19 | 1.8 kB | 6.1 kB | ![]() 35.157.30.249 | ![]() ![]() |
www.googletagmanager.com | 283 | 2011-11-11 | 2012-10-04 | 2026-03-22 | 1.3 kB | 1.2 MB | ![]() 142.251.38.104 | |
js.hcaptcha.com 1 alert(s) on this Host | 44433 | 2018-01-12 | 2021-07-30 | 2026-03-19 | 475 B | 301 kB | ![]() 104.19.229.21 | |
static.cdninstagram.com | 21477 | 2014-05-01 | 2017-02-22 | 2026-03-18 | 17 kB | 4.2 MB | ![]() 31.13.72.53 | |
otlp-http-production.shopifysvc.com | 28477 | 2017-09-29 | 2022-09-22 | 2026-03-18 | 3.2 kB | 2.2 kB | ![]() 34.160.147.240 |
Cloudflare (CDN)
Cloudflare is a web-infrastructure and website-security company, providing content-delivery-network services, DDoS mitigation, Internet security, and distributed domain-name-server services.Shopify (Ecommerce, CMS)
Shopify is a subscription-based software that allows anyone to set up an online store and sell their products. Shopify store owners can also sell in physical locations using Shopify POS, a point-of-sale app and accompanying hardware.Google Cloud CDN (CDN)
Cloud CDN uses Google's global edge network to serve content closer to users.Google Cloud (IaaS)
Google Cloud is a suite of cloud computing services.Envoy (Reverse proxies)
Envoy is an open-source edge and service proxy, designed for cloud-native applications.PayPal (Payment processors)
PayPal is an online payments system that supports online money transfers and serves as an electronic alternative to traditional paper methods like checks and money orders.Ruby (Programming languages)
Ruby is an open-source object-oriented programming language.hCaptcha (Security)
hCaptcha is an anti-bot solution that protects user privacy and rewards websites.Amazon S3 (CDN)
Amazon S3 or Amazon Simple Storage Service is a service offered by Amazon Web Services (AWS) that provides object storage through a web service interface.Amazon Web Services (PaaS)
Amazon Web Services (AWS) is a comprehensive cloud services platform offering compute power, database storage, content delivery and other functionality.Ruby on Rails (Web frameworks)
Ruby on Rails is a server-side web application framework written in Ruby under the MIT License.Apache HTTP Server (Web servers)
Apache is a free and open-source cross-platform web server software.jQuery:3.5.1 (JavaScript libraries)
jQuery is a JavaScript library which is a free, open-source software designed to simplify HTML DOM tree traversal and manipulation, as well as event handling, CSS animation, and Ajax.Cloudflare Bot Management (Security)
Cloudflare bot management solution identifies and mitigates automated traffic to protect websites from bad bots.Erlang (Programming languages)
Erlang is a general-purpose, concurrent, functional programming language, and a garbage-collected runtime system.Cowboy (Web servers)
Cowboy is a small, fast, modular HTTP server written in Erlang.Related reports
Threat Detection Systems
| Detection System | Indicator | Verdict | Alert |
|---|---|---|---|
| Private YARA rules | newassets.hcaptcha.com/captcha/v1/6ae4a3c801c9d99b7e0b591e01eb3ddc17b34400/static/hcaptcha.html#frame=checkbox-invisible | audit | Hunting_JS_WebAssembly |
| Private YARA rules | js.hcaptcha.com/1/api.js?render=explicit&onload=hcaptchaOnLoad&recaptchacompat=off | audit | Hunting_JS_WebAssembly |
| Private YARA rules | newassets.hcaptcha.com/captcha/v1/6ae4a3c801c9d99b7e0b591e01eb3ddc17b34400/static/hcaptcha.html#frame=challenge&id=083o8w5yh20a&host=coseytownflowers.com&sentry=true&reportapi=https%3A%2F%2Faccounts.hcaptcha.com&recaptchacompat=off&custom=false&hl=en&tplinks=on&andint=off&pstissuer=https%3A%2F%2Fpst-issuer.hcaptcha.com&sitekey=2e7f6342-57df-422a-8431-ddd86df296bc&size=invisible&theme=light&origin=https%3A%2F%2Fcoseytownflowers.com | audit | Hunting_JS_WebAssembly |
| Private YARA rules | newassets.hcaptcha.com/c/899b7a3472a68e42a70ab0fbfc951576e2eaddc80d26b053c32847d52fd447f4/hsw.js | audit | Hunting_JS_WebAssembly |
| Private YARA rules | cdnc.heyzine.com/flipbook/js/site/pdf.worker.5.5.207.hz.4.l.min.mjs?v5 | audit | Hunting_JS_WebAssembly |
File detected
URL
cdnc.heyzine.com/files/uploaded/v3/8a314a68c7f95c48778a4bbb55eeb8c14b26ca55.pdf
IP / ASN

104.26.12.43
File Overview
File TypePDF document, version 1.4
Size66 kB (65536 bytes)
MD503d36e2364fde246df27257e876e7a40
SHA13725e9046c96a20f8ae378b358ad6dd2c5c72a19
URL
cdnc.heyzine.com/files/uploaded/v3/8a314a68c7f95c48778a4bbb55eeb8c14b26ca55.pdf
IP / ASN

104.26.12.43
File Overview
File TypePDF document, version 1.4
Size1.5 MB (1504295 bytes)
MD503c67cc430bd63ba27e2ce1f7c30736a
SHA16b479e94adc7056850542c993fb6259328754218
JavaScript (315)
No JavaScripts
HTTP Transactions (348)
| URL | IP | Response | Size |
|---|







