Report Overview
Visitedpublic
2026-03-21 17:26:12
Tags
Submit Tags
URL
galebet1065.com
Finishing URL
galebet1065.com/tr/
IP / ASN

104.21.34.90
Title
Galabet Güvenilir Casino&Bahis Sitesi
Detections
urlquery
0
Network Intrusion Detection
0
Threat Detection Systems
50
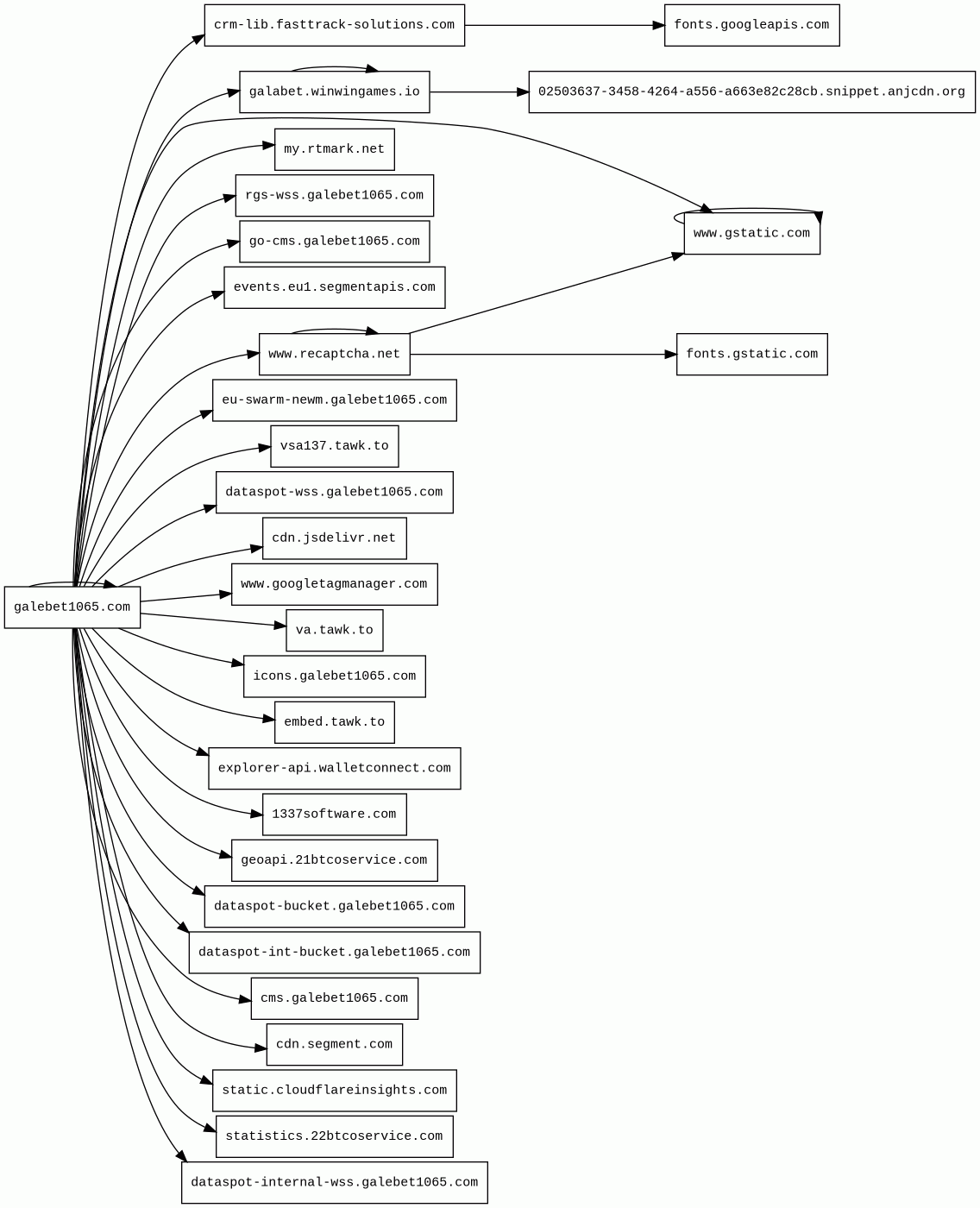
Host Summary
| Host | Rank | Registered | First Seen | Last Seen | Sent | Received | IP | Fingerprints |
|---|---|---|---|---|---|---|---|---|
crm-lib.fasttrack-solutions.com | 1905587 | 2016-01-28 | 2019-02-04 | 2026-03-19 | 2.4 kB | 2.9 MB | ![]() 104.26.4.72 | |
events.eu1.segmentapis.com | 186340 | 2018-07-31 | 2021-08-11 | 2026-03-18 | 496 B | 260 B | ![]() 52.49.32.105 | |
dataspot-wss.galebet1065.com 5 alert(s) on this Host | unknown | unknown | No data | No data | 988 B | 1.4 kB | ![]() 104.21.34.90 | |
fonts.gstatic.com | unknown | 2008-02-11 | 2014-04-02 | 2026-03-15 | 1.1 kB | 82 kB | ![]() 172.217.20.163 | |
eu-swarm-newm.galebet1065.com 5 alert(s) on this Host | unknown | unknown | No data | No data | 567 B | 1.4 kB | ![]() 104.21.34.90 | |
statistics.22btcoservice.com | unknown | 2026-01-26 | 2026-03-19 | 2026-03-19 | 19 kB | 78 kB | ![]() 185.162.229.2 | |
explorer-api.walletconnect.com | 466611 | 2009-12-19 | 2022-10-10 | 2026-03-19 | 5.1 kB | 461 kB | ![]() 104.20.35.94 | |
dataspot-bucket.galebet1065.com 10 alert(s) on this Host | unknown | unknown | No data | No data | 1.4 kB | 103 kB | ![]() 104.21.34.90 | |
cdn.segment.com | 9348 | 1998-07-06 | 2014-04-11 | 2026-03-18 | 955 B | 111 kB | ![]() 3.167.6.134 | |
vsa137.tawk.to | 3118692 | unknown | 2025-01-31 | 2026-03-17 | 1.1 kB | 417 B | ![]() 104.20.42.169 | |
02503637-3458-4264-a556-a663e82c28cb.snippet.anjcdn.org | unknown | 2025-08-28 | 2026-02-04 | 2026-03-04 | 1.2 kB | 0 B | ![]() 0.0.0.0 | |
galebet1065.com 800 alert(s) on this Host | unknown | unknown | No data | No data | 107 kB | 6.8 MB | ![]() 104.21.34.90 | |
icons.galebet1065.com 210 alert(s) on this Host | unknown | unknown | No data | No data | 26 kB | 1.1 MB | ![]() 172.67.157.157 | |
embed.tawk.to | 52083 | unknown | 2014-03-19 | 2026-03-16 | 11 kB | 1.2 MB | ![]() 104.20.42.169 | |
www.gstatic.com | 146047 | 2008-02-11 | 2012-05-29 | 2026-03-15 | 2.4 kB | 2.7 MB | ![]() 142.251.38.99 | |
geoapi.21btcoservice.com | unknown | 2026-01-26 | 2026-03-21 | 2026-03-21 | 934 B | 2.3 kB | ![]() 185.162.229.2 | |
www.recaptcha.net | 7582 | 2007-01-06 | 2012-07-11 | 2026-03-16 | 1.9 kB | 100 kB | ![]() 142.251.38.99 | |
my.rtmark.net | 43911 | 2014-10-29 | 2015-02-04 | 2026-03-18 | 1.0 kB | 2.1 kB | ![]() 104.18.41.22 | |
rgs-wss.galebet1065.com 5 alert(s) on this Host | unknown | unknown | No data | No data | 846 B | 1.3 kB | ![]() 172.67.157.157 | |
static.cloudflareinsights.com | 4073 | 2019-08-30 | 2019-09-24 | 2026-03-15 | 508 B | 32 kB | ![]() 104.16.79.73 | |
galabet.winwingames.io | unknown | 2025-08-15 | 2026-01-16 | 2026-03-04 | 2.3 kB | 58 kB | ![]() 188.114.96.1 | |
go-cms.galebet1065.com 50 alert(s) on this Host | unknown | unknown | No data | No data | 5.5 kB | 59 kB | ![]() 172.67.157.157 | |
dataspot-int-bucket.galebet1065.com 10 alert(s) on this Host | unknown | unknown | No data | No data | 1.5 kB | 257 kB | ![]() 104.21.34.90 | |
cms.galebet1065.com 25 alert(s) on this Host | unknown | unknown | No data | No data | 3.9 kB | 30 kB | ![]() 104.21.34.90 | |
www.googletagmanager.com | 283 | 2011-11-11 | 2012-10-04 | 2026-03-15 | 1.8 kB | 1.8 MB | ![]() 172.217.19.232 | |
va.tawk.to | 51316 | unknown | 2017-01-30 | 2026-03-16 | 1.6 kB | 7.1 kB | ![]() 104.20.42.169 | |
dataspot-internal-wss.galebet1065.com 5 alert(s) on this Host | unknown | unknown | No data | No data | 984 B | 1.4 kB | ![]() 104.21.34.90 | |
1337software.com | unknown | unknown | No data | No data | 1.0 kB | 43 kB | ![]() 104.21.18.155 | |
cdn.jsdelivr.net | 1678 | 2012-05-16 | 2012-09-30 | 2026-03-15 | 900 B | 124 kB | ![]() 151.101.1.229 | |
fonts.googleapis.com | 313 | 2005-01-25 | 2012-05-23 | 2026-03-15 | 931 B | 5.3 kB | ![]() 172.217.20.170 |
Amazon Web Services (PaaS)
Amazon Web Services (AWS) is a comprehensive cloud services platform offering compute power, database storage, content delivery and other functionality.Amazon CloudFront (CDN)
Amazon CloudFront is a fast content delivery network (CDN) service that securely delivers data, videos, applications, and APIs to customers globally with low latency, high transfer speeds.Cloudflare (CDN)
Cloudflare is a web-infrastructure and website-security company, providing content-delivery-network services, DDoS mitigation, Internet security, and distributed domain-name-server services.Google Cloud CDN (CDN)
Cloud CDN uses Google's global edge network to serve content closer to users.Google Cloud (IaaS)
Google Cloud is a suite of cloud computing services.Cloudflare Bot Management (Security)
Cloudflare bot management solution identifies and mitigates automated traffic to protect websites from bad bots.Microsoft ASP.NET (Web frameworks)
ASP.NET is an open-source, server-side web-application framework designed for web development to produce dynamic web pages.Amazon S3 (CDN)
Amazon S3 or Amazon Simple Storage Service is a service offered by Amazon Web Services (AWS) that provides object storage through a web service interface.Cloudflare Browser Insights (Analytics, RUM)
Cloudflare Browser Insights is a tool that measures the performance of websites from the perspective of users.PHP:7.3.33 (Programming languages)
PHP is a general-purpose scripting language used for web development.Related reports
Threat Detection Systems
| Detection System | Indicator | Verdict | Alert |
|---|---|---|---|
| OpenDNS | galebet1065.com | phishing | Phishing Block |
| Cloudflare DNS | galebet1065.com | malicious | Sinkholed |
| DigiCert UltraDNS | galebet1065.com | malicious | Sinkholed |
| DNS4EU | galebet1065.com | malicious | Sinkholed |
| CIRA Canadian Shield DNS | galebet1065.com | malicious | Sinkholed |
| OpenDNS | icons.galebet1065.com | phishing | Phishing Block |
| DNS4EU | icons.galebet1065.com | malicious | Sinkholed |
| Cloudflare DNS | icons.galebet1065.com | malicious | Sinkholed |
| DigiCert UltraDNS | icons.galebet1065.com | malicious | Sinkholed |
| CIRA Canadian Shield DNS | icons.galebet1065.com | malicious | Sinkholed |
| OpenDNS | dataspot-internal-wss.galebet1065.com | phishing | Phishing Block |
| DNS4EU | dataspot-internal-wss.galebet1065.com | malicious | Sinkholed |
| Cloudflare DNS | dataspot-internal-wss.galebet1065.com | malicious | Sinkholed |
| DigiCert UltraDNS | dataspot-internal-wss.galebet1065.com | malicious | Sinkholed |
| CIRA Canadian Shield DNS | dataspot-internal-wss.galebet1065.com | malicious | Sinkholed |
| OpenDNS | go-cms.galebet1065.com | phishing | Phishing Block |
| DNS4EU | go-cms.galebet1065.com | malicious | Sinkholed |
| Cloudflare DNS | go-cms.galebet1065.com | malicious | Sinkholed |
| DigiCert UltraDNS | go-cms.galebet1065.com | malicious | Sinkholed |
| CIRA Canadian Shield DNS | go-cms.galebet1065.com | malicious | Sinkholed |
| OpenDNS | dataspot-bucket.galebet1065.com | phishing | Phishing Block |
| Cloudflare DNS | dataspot-bucket.galebet1065.com | malicious | Sinkholed |
| DNS4EU | dataspot-bucket.galebet1065.com | malicious | Sinkholed |
| DigiCert UltraDNS | dataspot-bucket.galebet1065.com | malicious | Sinkholed |
| CIRA Canadian Shield DNS | dataspot-bucket.galebet1065.com | malicious | Sinkholed |
| OpenDNS | dataspot-int-bucket.galebet1065.com | phishing | Phishing Block |
| Cloudflare DNS | dataspot-int-bucket.galebet1065.com | malicious | Sinkholed |
| DNS4EU | dataspot-int-bucket.galebet1065.com | malicious | Sinkholed |
| DigiCert UltraDNS | dataspot-int-bucket.galebet1065.com | malicious | Sinkholed |
| CIRA Canadian Shield DNS | dataspot-int-bucket.galebet1065.com | malicious | Sinkholed |
| OpenDNS | cms.galebet1065.com | phishing | Phishing Block |
| DNS4EU | cms.galebet1065.com | malicious | Sinkholed |
| Cloudflare DNS | cms.galebet1065.com | malicious | Sinkholed |
| DigiCert UltraDNS | cms.galebet1065.com | malicious | Sinkholed |
| CIRA Canadian Shield DNS | cms.galebet1065.com | malicious | Sinkholed |
| OpenDNS | eu-swarm-newm.galebet1065.com | phishing | Phishing Block |
| DNS4EU | eu-swarm-newm.galebet1065.com | malicious | Sinkholed |
| Cloudflare DNS | eu-swarm-newm.galebet1065.com | malicious | Sinkholed |
| DigiCert UltraDNS | eu-swarm-newm.galebet1065.com | malicious | Sinkholed |
| CIRA Canadian Shield DNS | eu-swarm-newm.galebet1065.com | malicious | Sinkholed |
| OpenDNS | rgs-wss.galebet1065.com | phishing | Phishing Block |
| Cloudflare DNS | rgs-wss.galebet1065.com | malicious | Sinkholed |
| DigiCert UltraDNS | rgs-wss.galebet1065.com | malicious | Sinkholed |
| DNS4EU | rgs-wss.galebet1065.com | malicious | Sinkholed |
| CIRA Canadian Shield DNS | rgs-wss.galebet1065.com | malicious | Sinkholed |
| OpenDNS | dataspot-wss.galebet1065.com | phishing | Phishing Block |
| Cloudflare DNS | dataspot-wss.galebet1065.com | malicious | Sinkholed |
| DNS4EU | dataspot-wss.galebet1065.com | malicious | Sinkholed |
| DigiCert UltraDNS | dataspot-wss.galebet1065.com | malicious | Sinkholed |
| CIRA Canadian Shield DNS | dataspot-wss.galebet1065.com | malicious | Sinkholed |
JavaScript (118)
No JavaScripts
HTTP Transactions (343)
| URL | IP | Response | Size |
|---|


