Report Overview
Visitedpublic
2026-04-03 18:48:25
Tags
Submit Tags
URL
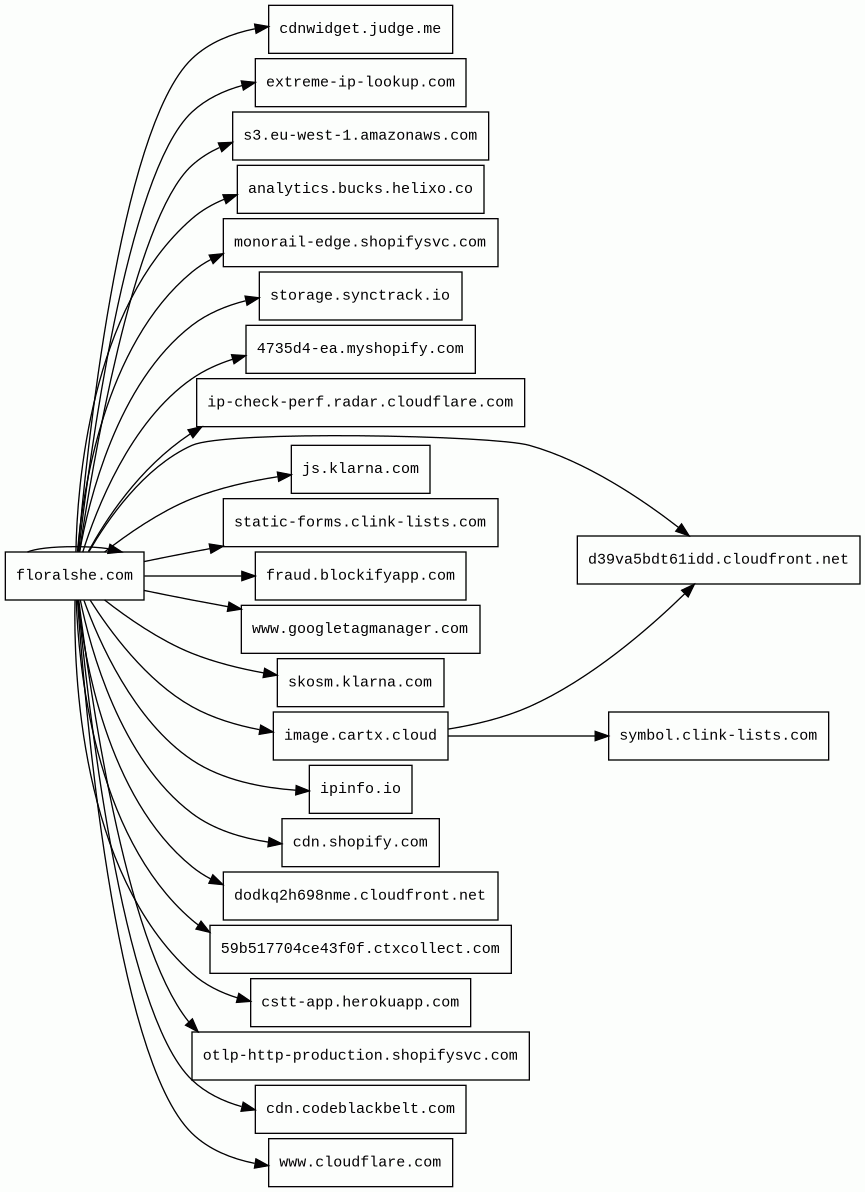
floralshe.com
Finishing URL
floralshe.com/
IP / ASN

23.227.38.65
Title
Floralshe | Shapewear, Bras, Clothing, Leggings, Undies – FloralShe
Detections
urlquery
0
Network Intrusion Detection
1
Threat Detection Systems
0
Host Summary
| Host | Rank | Registered | First Seen | Last Seen | Sent | Received | IP | Fingerprints |
|---|---|---|---|---|---|---|---|---|
floralshe.com | 684826 | 2024-06-18 | 2026-04-03 | 2026-04-03 | 421 kB | 3.9 MB | ![]() 23.227.38.65 | |
ip-check-perf.radar.cloudflare.com | 224404 | 2009-02-17 | 2023-10-30 | 2026-03-28 | 456 B | 1.0 kB | ![]() 104.18.30.78 | |
59b517704ce43f0f.ctxcollect.com | unknown | 2025-11-03 | 2025-11-05 | 2026-04-03 | 6.3 kB | 8.4 kB | ![]() 47.238.126.244 | |
d39va5bdt61idd.cloudfront.net | unknown | 2008-04-25 | 2025-06-20 | 2026-04-02 | 3.6 kB | 2.0 MB | ![]() 54.230.245.197 | |
cstt-app.herokuapp.com | 1401676 | 2010-09-19 | 2020-05-28 | 2026-03-27 | 493 B | 782 B | ![]() 107.22.57.98 | |
cdnwidget.judge.me | 47728 | 2008-08-19 | 2025-03-13 | 2026-03-30 | 889 B | 2.1 kB | ![]() 195.16.73.219 | |
www.googletagmanager.com | 283 | 2011-11-11 | 2012-10-04 | 2026-03-29 | 434 B | 547 kB | ![]() 142.251.143.136 | |
otlp-http-production.shopifysvc.com | 28477 | 2017-09-29 | 2022-09-22 | 2026-04-01 | 974 B | 732 B | ![]() 34.160.147.240 | |
symbol.clink-lists.com | 2945196 | 2024-09-10 | 2025-08-02 | 2026-04-03 | 2.1 kB | 1.6 kB | ![]() 47.115.89.43 | |
fraud.blockifyapp.com | unknown | 2024-11-05 | 2025-08-08 | 2026-04-01 | 2.8 kB | 4.7 kB | ![]() 172.67.131.249 | |
dodkq2h698nme.cloudfront.net | unknown | 2008-04-25 | 2026-04-03 | 2026-04-03 | 2.0 kB | 244 kB | ![]() 54.192.209.113 | |
skosm.klarna.com | 150695 | 2008-12-12 | 2019-06-13 | 2026-03-28 | 1.2 kB | 3.0 kB | ![]() 108.156.60.46 | ![]() |
cdn.codeblackbelt.com | 165024 | 2014-09-15 | 2017-10-16 | 2026-04-02 | 483 B | 1.7 kB | ![]() 104.26.12.72 | |
www.cloudflare.com | 26817 | 2009-02-17 | 2012-05-22 | 2026-03-31 | 445 B | 1.2 kB | ![]() 104.16.123.96 | |
storage.synctrack.io | 2066929 | 2021-12-23 | 2025-07-30 | 2026-03-28 | 466 B | 2.8 kB | ![]() 104.26.9.239 | |
4735d4-ea.myshopify.com | unknown | 2006-03-03 | 2026-04-03 | 2026-04-03 | 1.2 kB | 302 kB | ![]() 23.227.38.74 | |
extreme-ip-lookup.com | 19564 | 2016-06-24 | 2016-07-04 | 2026-03-28 | 493 B | 690 B | ![]() 216.106.188.200 | |
static-forms.clink-lists.com | 1868251 | 2024-09-10 | 2025-08-01 | 2026-04-03 | 1.1 kB | 16 kB | ![]() 47.115.89.43 | |
ipinfo.io | 1327 | 2013-04-23 | 2013-12-16 | 2026-04-01 | 470 B | 539 B | ![]() 34.117.59.81 | |
cdn.shopify.com | 3587 | 2005-03-11 | 2012-06-22 | 2026-03-30 | 13 kB | 3.1 MB | ![]() 23.227.39.200 | |
js.klarna.com | 29921 | 2008-12-12 | 2020-09-30 | 2026-04-03 | 1.3 kB | 697 kB | ![]() 3.167.2.71 | |
s3.eu-west-1.amazonaws.com | unknown | 2005-08-18 | 2017-11-02 | 2026-04-02 | 556 B | 18 kB | ![]() 3.5.66.42 | |
analytics.bucks.helixo.co | unknown | 2019-08-21 | 2026-03-04 | 2026-04-03 | 1.1 kB | 2.4 kB | ![]() 172.67.157.215 | |
image.cartx.cloud | 570286 | 2022-09-06 | 2024-12-08 | 2026-04-03 | 539 B | 672 B | ![]() 47.113.74.105 | |
monorail-edge.shopifysvc.com | 11124 | 2017-09-29 | 2019-08-29 | 2026-03-30 | 486 B | 1.2 kB | ![]() 34.120.87.25 |
Cloudflare (CDN)
Cloudflare is a web-infrastructure and website-security company, providing content-delivery-network services, DDoS mitigation, Internet security, and distributed domain-name-server services.Shopify (Ecommerce, CMS)
Shopify is a subscription-based software that allows anyone to set up an online store and sell their products. Shopify store owners can also sell in physical locations using Shopify POS, a point-of-sale app and accompanying hardware.Bootstrap (UI frameworks)
Bootstrap is a free and open-source CSS framework directed at responsive, mobile-first front-end web development. It contains CSS and JavaScript-based design templates for typography, forms, buttons, navigation, and other interface components.Cloudflare Bot Management (Security)
Cloudflare bot management solution identifies and mitigates automated traffic to protect websites from bad bots.Nginx:1.26.1 (Web servers, Reverse proxies)
Nginx is a web server that can also be used as a reverse proxy, load balancer, mail proxy and HTTP cache.Amazon Web Services (PaaS)
Amazon Web Services (AWS) is a comprehensive cloud services platform offering compute power, database storage, content delivery and other functionality.Amazon S3 (CDN)
Amazon S3 or Amazon Simple Storage Service is a service offered by Amazon Web Services (AWS) that provides object storage through a web service interface.Amazon CloudFront (CDN)
Amazon CloudFront is a fast content delivery network (CDN) service that securely delivers data, videos, applications, and APIs to customers globally with low latency, high transfer speeds.Google Cloud CDN (CDN)
Cloud CDN uses Google's global edge network to serve content closer to users.Google Cloud (IaaS)
Google Cloud is a suite of cloud computing services.Express (Web frameworks, Web servers)
Express is a web application framework for Node.js, released as free and open-source software under the MIT License. It is designed for building web applications and APIs.Node.js (Programming languages)
Node.js is an open-source, cross-platform, JavaScript runtime environment that executes JavaScript code outside a web browser.Envoy (Reverse proxies)
Envoy is an open-source edge and service proxy, designed for cloud-native applications.Nginx (Web servers, Reverse proxies)
Nginx is a web server that can also be used as a reverse proxy, load balancer, mail proxy and HTTP cache.Alibaba Cloud Object Storage Service (IaaS)
Alibaba Cloud Object Storage Service (OSS) is a cloud-based object storage service provided by Alibaba Cloud, which allows users to store and access large amounts of data in the cloud.Related reports
Network Intrusion Detection Systems
Suricata /w Emerging Threats Pro
| Timestamp | Severity | Source IP | Destination IP | Alert |
|---|---|---|---|---|
| medium | Client IP | ![]() 34.117.59.81 | ET POLICY Possible External IP Lookup Domain Observed in SNI (ipinfo. io) |
Threat Detection Systems
No alerts detected
JavaScript (116)
No JavaScripts
HTTP Transactions (269)
| URL | IP | Response | Size |
|---|






