Report Overview
Visitedpublic
2025-06-05 20:07:45
Tags
Submit Tags
URL
go.internationallnewsupdates.com/elonarea510525/6c822e9f2f5e48e3c88b5a7554f9c825/55/leadsource/403/1907/babde1f12a6bc33002f6897c679d34c2/mpmta
Finishing URL
secure.brownstoneresearch.com/?cid=MKT828738&eid=MKT837513&tid=3013e78cd05b4b6f89645b8c4e62d230&oid=15&affid=60&uid=0&aff_click_id=3415984047573330683&assetId=AST368676&page=1
IP / ASN

104.21.95.252
Title
Brownstone Research
Detections
urlquery
0
Network Intrusion Detection
0
Threat Detection Systems
0
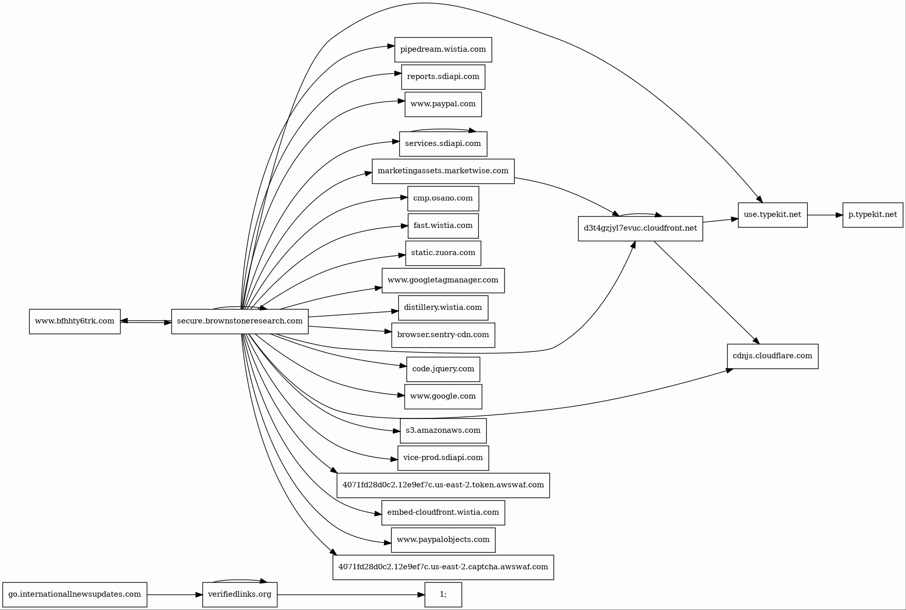
Host Summary
| Host | Rank | Registered | First Seen | Last Seen | Sent | Received | IP | Fingerprints |
|---|---|---|---|---|---|---|---|---|
marketingassets.marketwise.com | unknown | 1994-11-15 | 2024-06-20 | 2025-05-29 | 2.2 kB | 19 kB | ![]() 3.167.2.69 | |
www.paypalobjects.com | 1467 | 2005-05-12 | 2012-05-30 | 2025-05-29 | 439 B | 1.5 MB | ![]() 151.101.195.1 | |
use.typekit.net | 494 | 2010-08-02 | 2012-07-05 | 2025-06-04 | 2.3 kB | 120 kB | ![]() 23.36.77.81 | |
go.internationallnewsupdates.com | unknown | 2021-06-24 | 2022-06-28 | 2025-05-28 | 610 B | 9.1 kB | ![]() 104.21.95.252 | |
reports.sdiapi.com | 18674 | 2016-09-22 | 2018-08-09 | 2025-05-30 | 543 B | 422 B | ![]() 3.81.246.100 | |
www.google.com | 7 | 1997-09-15 | 2015-05-10 | 2025-06-04 | 1.7 kB | 998 B | ![]() 142.250.74.68 | |
pipedream.wistia.com | 6958 | 2007-03-18 | 2017-01-30 | 2025-05-29 | 1.7 kB | 1.4 kB | ![]() 3.167.2.96 | |
www.googletagmanager.com | 75 | 2011-11-11 | 2012-10-04 | 2025-06-04 | 449 B | 546 kB | ![]() 142.250.74.168 | |
4071fd28d0c2.12e9ef7c.us-east-2.token.awswaf.com 1 alert(s) on this Host | unknown | 2015-10-05 | 2024-07-23 | 2025-05-31 | 3.4 kB | 1.1 MB | ![]() 3.167.2.15 | |
d3t4gzjyl7evuc.cloudfront.net | unknown | 2008-04-25 | 2024-12-09 | 2025-06-01 | 4.9 kB | 1.4 MB | ![]() 3.167.2.26 | |
s3.amazonaws.com | unknown | 2005-08-18 | 2020-05-13 | 2025-06-04 | 521 B | 75 kB | ![]() 52.216.37.136 | |
distillery.wistia.com | 6708 | 2007-03-18 | 2012-09-30 | 2025-05-29 | 517 B | 412 B | ![]() 3.167.2.82 | |
p.typekit.net | 620 | 2010-08-02 | 2012-05-23 | 2025-06-04 | 556 B | 340 B | ![]() 23.36.77.57 | |
embed-cloudfront.wistia.com | unknown | 2007-03-18 | 2022-11-08 | 2025-05-29 | 5.9 kB | 4.4 MB | ![]() 3.167.2.63 | |
code.jquery.com | 634 | 2005-12-10 | 2012-05-21 | 2025-06-04 | 1.3 kB | 382 kB | ![]() 151.101.194.137 | |
cmp.osano.com | 8763 | 1999-10-18 | 2019-10-16 | 2025-05-31 | 1.0 kB | 379 kB | ![]() 3.167.2.69 | |
static.zuora.com | 79648 | 2006-08-02 | 2014-12-12 | 2025-05-30 | 459 B | 19 kB | ![]() 3.167.2.53 | |
services.sdiapi.com | 18711 | 2016-09-22 | 2020-11-23 | 2025-05-31 | 2.0 kB | 165 kB | ![]() 54.240.174.86 | |
secure.brownstoneresearch.com | 231327 | 2020-01-08 | 2020-09-16 | 2025-06-01 | 19 kB | 1.8 MB | ![]() 54.240.174.82 | |
fast.wistia.com | 5153 | 2007-03-18 | 2012-07-04 | 2025-05-30 | 6.1 kB | 2.2 MB | ![]() 151.101.2.132 | |
browser.sentry-cdn.com | 4393 | 2018-05-30 | 2018-07-13 | 2025-06-04 | 488 B | 74 kB | ![]() 151.101.130.217 | |
cdnjs.cloudflare.com | 235 | 2009-02-17 | 2012-05-23 | 2025-06-04 | 1.5 kB | 312 kB | ![]() 104.17.25.14 | |
www.bfhhty6trk.com | unknown | 2024-09-17 | 2024-09-17 | 2025-05-30 | 1.6 kB | 35 kB | ![]() 34.111.24.240 | |
verifiedlinks.org 4 alert(s) on this Host | unknown | 2024-08-27 | 2024-09-05 | 2025-05-29 | 2.8 kB | 20 kB | ![]() 172.67.27.192 | |
4071fd28d0c2.12e9ef7c.us-east-2.captcha.awswaf.com | unknown | 2015-10-05 | 2024-07-23 | 2025-06-04 | 474 B | 184 kB | ![]() 54.240.174.72 | |
www.paypal.com | 2583 | 1999-07-15 | 2012-05-21 | 2025-06-05 | 501 B | 2.4 kB | ![]() 151.101.193.21 | |
vice-prod.sdiapi.com | 31749 | 2016-09-22 | 2019-05-30 | 2025-05-31 | 464 B | 114 kB | ![]() 54.240.174.11 |
Related reports
Threat Detection Systems
Public InfoSec YARA rules
| Scan Date | Severity | Indicator | Alert |
|---|---|---|---|
| 2025-06-05 | medium | 4071fd28d0c2.12e9ef7c.us-east-2.token.awswaf.com/4071fd28d0c2/challenge.js | Unique code from Jetriz, Swid & Jeniva of the Tetris framework |
OpenPhish
No alerts detected
PhishTank
No alerts detected
Quad9 DNS
| Scan Date | Severity | Indicator | Alert |
|---|---|---|---|
| 2025-06-05 | medium | verifiedlinks.org | Sinkholed |
| 2025-06-05 | medium | verifiedlinks.org | Sinkholed |
| 2025-06-05 | medium | verifiedlinks.org | Sinkholed |
| 2025-06-05 | medium | verifiedlinks.org | Sinkholed |
ThreatFox
No alerts detected
JavaScript (55)
No JavaScripts
HTTP Transactions (105)
| URL | IP | Response | Size |
|---|

