Report Overview
Visitedpublic
2023-11-11 04:47:09
Tags
Submit Tags
URL
yesporn.vip/summer-squirting-5ad27225/
Finishing URL
yesporn.vip/summer-squirting-5ad27225/
IP / ASN

172.67.132.56
Title
Summer Squirting - Yespornvip
Detections
urlquery
0
Network Intrusion Detection
0
Threat Detection Systems
0
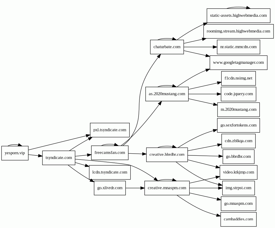
Host Summary
| Host | Rank | Registered | First Seen | Last Seen | Sent | Received | IP | Fingerprints |
|---|---|---|---|---|---|---|---|---|
yesporn.vip | unknown | 2022-05-23 | 2022-05-23 21:51:31 | 2023-11-11 05:26:19 | 18 kB | 1.2 MB | ![]() 104.21.12.184 | |
creative.mnaspm.com | unknown | 2022-07-05 | 2023-10-04 13:20:24 | 2023-11-10 19:47:32 | 6.2 kB | 98 kB | ![]() 104.18.59.150 | |
static-assets.highwebmedia.com | 16059 | 2004-12-03 | 2021-01-19 22:46:26 | 2023-11-10 22:20:04 | 2.8 kB | 118 kB | ![]() 104.16.94.42 | |
tsyndicate.com | 13042 | 2017-03-08 | 2017-03-16 10:04:54 | 2023-11-10 23:31:16 | 3.8 kB | 43 kB | ![]() 148.251.120.78 | |
go.xlivrdr.com | unknown | 2021-06-22 | 2021-07-02 12:51:24 | 2023-11-10 20:53:31 | 1.6 kB | 2.7 kB | ![]() 104.18.51.106 | |
m.2020mustang.com | 60583 | 2016-01-27 | 2017-03-30 10:58:30 | 2023-11-10 23:31:20 | 2.3 kB | 169 kB | ![]() 69.16.175.10 | |
www.googletagmanager.com | 75 | 2011-11-11 | 2013-05-22 04:07:37 | 2023-11-10 22:47:18 | 848 B | 162 kB | ![]() 142.250.74.168 | |
chaturbate.com | 6807 | 2011-02-26 | 2012-05-23 01:11:36 | 2023-11-10 22:20:03 | 3.2 kB | 148 kB | ![]() 104.18.101.40 | |
zerossl.ocsp.sectigo.com | 4049 | 2018-08-16 | 2020-05-09 21:05:29 | 2023-11-10 22:00:06 | 338 B | 1.2 kB | ![]() 104.18.38.233 | |
img.strpst.com | 12993 | 2021-05-31 | 2021-06-03 10:45:56 | 2023-11-10 18:53:27 | 6.9 kB | 125 kB | ![]() 104.18.63.124 | |
roomimg.stream.highwebmedia.com | 23037 | 2004-12-03 | 2016-09-05 19:03:58 | 2023-11-11 02:06:34 | 548 B | 13 kB | ![]() 104.19.241.83 | |
go.bbrdbr.com | unknown | 2022-07-05 | 2023-09-01 12:29:19 | 2023-11-10 20:35:29 | 1.4 kB | 8.2 kB | ![]() 104.18.51.106 | |
video.ktkjmp.com | 23778 | 2020-08-07 | 2020-10-02 10:52:19 | 2023-11-10 19:47:33 | 1.4 kB | 3.0 kB | ![]() 104.18.62.235 | |
as.2020mustang.com | 23443 | 2016-01-27 | 2017-01-30 15:06:47 | 2023-11-10 23:31:19 | 1.2 kB | 4.9 kB | ![]() 216.127.52.250 | |
code.jquery.com | 634 | 2005-12-10 | 2012-05-21 19:28:02 | 2023-11-10 18:12:06 | 414 B | 30 kB | ![]() 151.101.194.137 | |
cdn.zblkqa.com | unknown | 2022-07-05 | 2023-10-17 12:02:39 | 2023-11-10 23:11:55 | 424 B | 307 B | ![]() 8.247.219.121 | |
nr.static.mmcdn.com | unknown | 2014-03-18 | 2023-10-17 18:20:21 | 2023-11-10 22:20:05 | 418 B | 89 kB | ![]() 104.16.92.18 | |
freecamsfan.com | 192167 | 2014-03-07 | 2014-04-10 15:02:14 | 2023-11-11 03:06:41 | 3.1 kB | 212 kB | ![]() 104.232.43.9 | |
lcdn.tsyndicate.com | 12634 | 2017-03-08 | 2020-03-31 16:26:34 | 2023-11-10 19:49:25 | 4.1 kB | 172 kB | ![]() 8.247.219.249 | |
go.mnaspm.com | unknown | 2022-07-05 | 2023-10-04 13:16:29 | 2023-11-10 19:30:25 | 8.1 kB | 79 kB | ![]() 104.18.51.106 | |
go.sexfortokens.com | unknown | 2016-06-13 | 2023-06-29 02:23:25 | 2023-11-11 00:33:07 | 2.5 kB | 3.9 kB | ![]() 104.18.63.126 | |
f1cdn.nsimg.net | 112037 | 2009-07-07 | 2012-07-20 23:56:05 | 2023-11-10 23:29:47 | 506 B | 259 kB | ![]() 69.16.175.42 | |
pxl.tsyndicate.com | 14763 | 2017-03-08 | 2017-07-05 15:51:06 | 2023-11-10 23:35:26 | 13 kB | 1.7 kB | ![]() 136.243.130.121 | |
cambaddies.com | 218217 | 2017-07-06 | 2018-12-19 13:30:50 | 2023-11-10 20:34:23 | 424 B | 229 B | ![]() 45.131.145.132 | |
creative.bbrdbr.com | unknown | 2022-07-05 | 2023-09-02 02:49:41 | 2023-11-11 02:06:21 | 3.1 kB | 298 kB | ![]() 104.18.51.106 |
Related reports
Threat Detection Systems
Public InfoSec YARA rules
No alerts detected
OpenPhish
No alerts detected
PhishTank
No alerts detected
mnemonic secure dns
No alerts detected
Quad9 DNS
No alerts detected
ThreatFox
No alerts detected
JavaScript (63)
No JavaScripts
HTTP Transactions (133)
| URL | IP | Response | Size |
|---|


