Report Overview
Visitedpublic
2025-12-19 15:51:46
Tags
Submit Tags
URL
linkindexertool.blogspot.com/?https%3A%2F%2Fboostbacklinkspro.blogspot.com%2F
Finishing URL
linkindexertool.blogspot.com/p/ultimate-backlink-generator-tool.html?https://boostbacklinkspro.blogspot.com/
IP / ASN

216.58.207.225
Title
Ultimate Backlink Generator Tool: Boost SEO, Website Traffic & YouTube Backlinks Fast
Detections
urlquery
0
Network Intrusion Detection
0
Threat Detection Systems
1
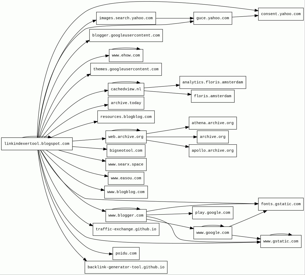
Host Summary
| Host | Rank | Registered | First Seen | Last Seen | Sent | Received | IP | Fingerprints |
|---|---|---|---|---|---|---|---|---|
www.google.com | 22 | 1997-09-15 | 2015-05-10 | 2025-12-14 | 1.9 kB | 96 kB | ![]() 142.250.178.36 | |
www.searx.space | unknown | 2017-09-04 | 2025-12-19 | 2025-12-19 | 568 B | 0 B | ![]() 0.0.0.0 | |
consent.yahoo.com | 12070 | 1995-01-18 | 2019-02-20 | 2025-12-15 | 609 B | 979 B | ![]() 34.251.89.94 | |
play.google.com | 48 | 1997-09-15 | 2013-05-30 | 2025-12-14 | 1.1 kB | 1.1 kB | ![]() 142.251.38.110 | |
www.blogger.com | 9514 | 1999-06-22 | 2012-05-22 | 2025-12-15 | 11 kB | 827 kB | ![]() 142.250.74.105 | |
traffic-exchange.github.io | unknown | 2013-03-08 | 2025-07-25 | 2025-12-18 | 3.3 kB | 44 kB | ![]() 185.199.110.153 | |
www.gstatic.com | 146047 | 2008-02-11 | 2012-05-29 | 2025-12-14 | 2.9 kB | 2.7 MB | ![]() 142.250.74.99 | |
web.archive.org | 285 | 1995-12-14 | 2012-05-30 | 2025-12-16 | 3.9 kB | 283 kB | ![]() 207.241.237.3 | |
fonts.gstatic.com | unknown | 2008-02-11 | 2014-04-02 | 2025-12-14 | 3.9 kB | 270 kB | ![]() 142.250.74.35 | |
bigseotool.com | unknown | 2021-06-07 | 2025-12-19 | 2025-12-19 | 583 B | 7.1 kB | ![]() 178.16.136.66 | |
guce.yahoo.com | 23222 | 1995-01-18 | 2018-03-16 | 2025-12-15 | 683 B | 295 B | ![]() 34.251.89.94 | |
www.ehow.com | 758880 | 1998-11-16 | 2012-05-21 | 2025-12-19 | 1.1 kB | 294 kB | ![]() 188.114.96.1 | ![]() |
linkindexertool.blogspot.com | unknown | 2000-07-31 | 2025-12-19 | 2025-12-19 | 3.0 kB | 233 kB | ![]() 142.251.142.225 | ![]() ![]() |
apollo.archive.org | 369557 | 1995-12-14 | 2025-04-10 | 2025-12-17 | 551 B | 230 B | ![]() 207.241.224.2 | |
athena.archive.org | 261917 | 1995-12-14 | 2024-05-08 | 2025-12-18 | 2.2 kB | 1.1 kB | ![]() 207.241.225.195 | |
blogger.googleusercontent.com | 4332 | 2008-11-17 | 2012-05-25 | 2025-12-15 | 697 B | 80 kB | ![]() 142.250.74.33 | |
images.search.yahoo.com | 10794 | 1995-01-18 | 2013-07-12 | 2025-12-19 | 590 B | 677 B | ![]() 212.82.100.137 | |
archive.today 1 alert(s) on this Host | 41190 | 2014-04-14 | 2014-04-23 | 2025-12-18 | 586 B | 0 B | ![]() 0.0.0.0 | |
www.easou.com | unknown | 2005-04-13 | 2013-08-31 | 2025-12-19 | 572 B | 1.4 kB | ![]() 182.40.114.70 | |
poidu.com | unknown | unknown | 2025-12-19 | 2025-12-19 | 563 B | 0 B | ![]() 0.0.0.0 | |
floris.amsterdam | unknown | 2017-11-24 | 2025-03-01 | 2025-12-18 | 11 kB | 12 kB | ![]() 143.178.167.52 | |
archive.org | 184 | 1995-12-14 | 2013-04-16 | 2025-12-13 | 6.9 kB | 1.3 MB | ![]() 207.241.224.2 | |
cachedview.nl | unknown | 2018-03-09 | 2025-12-18 | 2025-12-18 | 13 kB | 167 kB | ![]() 85.10.159.81 | |
resources.blogblog.com | 177645 | 2000-09-15 | 2017-01-30 | 2025-12-15 | 470 B | 144 kB | ![]() 142.250.74.105 | |
www.blogblog.com | 358746 | 2000-09-15 | 2012-05-22 | 2025-12-15 | 466 B | 7.1 kB | ![]() 142.250.74.105 | |
backlink-generator-tool.github.io | unknown | 2013-03-08 | 2025-10-09 | 2025-12-18 | 1.6 kB | 272 kB | ![]() 185.199.109.153 | |
themes.googleusercontent.com | 81747 | 2008-11-17 | 2012-05-24 | 2025-12-15 | 550 B | 229 kB | ![]() 142.250.74.33 | |
analytics.floris.amsterdam | unknown | 2017-11-24 | 2025-12-18 | 2025-12-18 | 5.6 kB | 269 kB | ![]() 143.178.167.52 | ![]() |
OpenGSE (Web servers)
OpenGSE is a test suite used for testing servlet compliance. It is deployed by using WAR files that are deployed on the server engine.Java (Programming languages)
Java is a class-based, object-oriented programming language that is designed to have as few implementation dependencies as possible.GitHub Pages (PaaS)
GitHub Pages is a static site hosting service.Varnish (Caching)
Varnish is a reverse caching proxy.Fastly (CDN)
Fastly is a cloud computing services provider. Fastly's cloud platform provides a content delivery network, Internet security services, load balancing, and video & streaming services.Nginx (Web servers, Reverse proxies)
Nginx is a web server that can also be used as a reverse proxy, load balancer, mail proxy and HTTP cache.LiteSpeed (Web servers)
LiteSpeed is a high-scalability web server.PHP:8.2.27 (Programming languages)
PHP is a general-purpose scripting language used for web development.Hostinger (Hosting)
Hostinger is an employee-owned Web hosting provider and internet domain registrar.Cloudflare (CDN)
Cloudflare is a web-infrastructure and website-security company, providing content-delivery-network services, DDoS mitigation, Internet security, and distributed domain-name-server services.Nuxt.js (JavaScript frameworks, Web frameworks, Web servers, Static site generator)
Nuxt is a Vue framework for developing modern web applications.Vue.js (JavaScript frameworks)
Vue.js is an open-source model–view–viewmodel JavaScript framework for building user interfaces and single-page applications.Node.js (Programming languages)
Node.js is an open-source, cross-platform, JavaScript runtime environment that executes JavaScript code outside a web browser.web-vitals:3.5.0 (JavaScript libraries, RUM)
The web-vitals JavaScript is a tiny, modular library for measuring all the web vitals metrics on real users.Unpkg (CDN)
Unpkg is a content delivery network for everything on npm.Python (Programming languages)
Python is an interpreted and general-purpose programming language.Clipboard.js (JavaScript libraries)
Blogger (Blogs)
Blogger is a blog-publishing service that allows multi-user blogs with time-stamped entries.Nginx:1.24.0 (Web servers, Reverse proxies)
Nginx is a web server that can also be used as a reverse proxy, load balancer, mail proxy and HTTP cache.Apache Traffic Server (Web servers)
Apache Traffic Server is an open-source caching and proxying server that serves as an HTTP/1.1 and HTTP/2 reverse proxy with caching capabilities, load balancing, request routing, SSL termination, and support for advanced HTTP features.Nginx:1.26.1 (Web servers, Reverse proxies)
Nginx is a web server that can also be used as a reverse proxy, load balancer, mail proxy and HTTP cache.jQuery (JavaScript libraries)
jQuery is a JavaScript library which is a free, open-source software designed to simplify HTML DOM tree traversal and manipulation, as well as event handling, CSS animation, and Ajax.Express (Web frameworks, Web servers)
Express is a web application framework for Node.js, released as free and open-source software under the MIT License. It is designed for building web applications and APIs.Debian (Operating systems)
Debian is a Linux software which is a free open-source software.Apache HTTP Server:2.4.57 (Web servers)
Apache is a free and open-source cross-platform web server software.PHP:8.2.15 (Programming languages)
PHP is a general-purpose scripting language used for web development.Related reports
Threat Detection Systems
| Detection System | Indicator | Verdict | Alert |
|---|---|---|---|
| DigiCert UltraDNS | archive.today | malicious | Sinkholed |
JavaScript (12)
No JavaScripts
HTTP Transactions (137)
| URL | IP | Response | Size |
|---|








