Report Overview
Visitedpublic
2026-03-14 12:28:33
Tags
Submit Tags
URL
coloradoskitowns.com
Finishing URL
coloradoskitowns.com/
IP / ASN

160.153.0.175
Title
Homepage - Colorado Ski Towns - Luxury Real Estate with Sotheby's International Realty
Detections
urlquery
0
Network Intrusion Detection
0
Threat Detection Systems
5
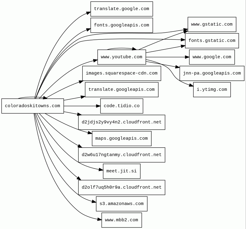
Host Summary
| Host | Rank | Registered | First Seen | Last Seen | Sent | Received | IP | Fingerprints |
|---|---|---|---|---|---|---|---|---|
www.gstatic.com | 146047 | 2008-02-11 | 2012-05-29 | 2026-03-08 | 1.0 kB | 22 kB | ![]() 172.217.19.227 | |
www.youtube.com 1 alert(s) on this Host | 286 | 2005-02-15 | 2013-04-13 | 2026-03-09 | 12 kB | 3.6 MB | ![]() 172.217.19.238 | |
images.squarespace-cdn.com | 38064 | 2019-01-24 | 2019-02-20 | 2026-03-09 | 7.3 kB | 74 kB | ![]() 151.101.0.238 | |
d2jdjs2y9vy4n2.cloudfront.net | unknown | 2008-04-25 | 2022-07-09 | 2026-03-04 | 9.2 kB | 1.8 MB | ![]() 3.167.7.36 | |
d2w6u17ngtanmy.cloudfront.net | unknown | 2008-04-25 | 2017-01-23 | 2026-03-04 | 13 kB | 3.3 MB | ![]() 3.167.7.46 | |
i.ytimg.com | 436 | 2007-12-11 | 2012-10-03 | 2026-03-09 | 459 B | 55 kB | ![]() 142.251.38.118 | |
translate.google.com | 609 | 1997-09-15 | 2012-05-30 | 2026-03-09 | 468 B | 82 kB | ![]() 172.217.19.238 | |
www.google.com | 22 | 1997-09-15 | 2015-05-10 | 2026-03-08 | 455 B | 60 kB | ![]() 142.251.38.100 | |
maps.googleapis.com 1 alert(s) on this Host | 3442 | 2005-01-25 | 2012-05-22 | 2026-03-08 | 1.9 kB | 1.1 MB | ![]() 142.251.38.106 | |
fonts.gstatic.com | unknown | 2008-02-11 | 2014-04-02 | 2026-03-08 | 2.1 kB | 128 kB | ![]() 142.251.142.227 | |
fonts.googleapis.com | 313 | 2005-01-25 | 2012-05-23 | 2026-03-08 | 1.1 kB | 53 kB | ![]() 142.251.143.138 | |
www.mbb2.com | 4760153 | 2006-01-27 | 2013-07-29 | 2026-03-04 | 2.7 kB | 158 kB | ![]() 34.194.5.83 | |
jnn-pa.googleapis.com | 1579 | 2005-01-25 | 2021-11-16 | 2026-03-09 | 1.2 kB | 1.2 kB | ![]() 142.251.38.106 | |
translate.googleapis.com | 6317 | 2005-01-25 | 2012-05-31 | 2026-03-09 | 553 B | 415 kB | ![]() 142.251.38.106 | |
code.tidio.co | 120056 | 2014-06-01 | 2014-11-27 | 2026-03-11 | 442 B | 580 B | ![]() 104.26.1.115 | |
coloradoskitowns.com 423 alert(s) on this Host | unknown | 2017-10-13 | 2025-09-05 | 2026-03-14 | 99 kB | 11 MB | ![]() 160.153.0.175 | ![]() ![]() ![]() ![]() ![]() ![]() |
meet.jit.si | 77627 | 2010-09-08 | 2014-03-20 | 2026-03-13 | 420 B | 97 kB | ![]() 104.18.37.6 | |
d2olf7uq5h0r9a.cloudfront.net | unknown | 2008-04-25 | 2022-06-24 | 2026-03-05 | 483 B | 951 kB | ![]() 54.230.245.87 | |
s3.amazonaws.com | 1245 | 2005-08-18 | 2020-05-13 | 2026-03-09 | 479 B | 951 kB | ![]() 52.217.113.128 |
Apache Traffic Server (Web servers)
Apache Traffic Server is an open-source caching and proxying server that serves as an HTTP/1.1 and HTTP/2 reverse proxy with caching capabilities, load balancing, request routing, SSL termination, and support for advanced HTTP features.Varnish (Caching)
Varnish is a reverse caching proxy.Amazon S3 (CDN)
Amazon S3 or Amazon Simple Storage Service is a service offered by Amazon Web Services (AWS) that provides object storage through a web service interface.Amazon Web Services (PaaS)
Amazon Web Services (AWS) is a comprehensive cloud services platform offering compute power, database storage, content delivery and other functionality.Amazon CloudFront (CDN)
Amazon CloudFront is a fast content delivery network (CDN) service that securely delivers data, videos, applications, and APIs to customers globally with low latency, high transfer speeds.Apache HTTP Server:2.4.58 (Web servers)
Apache is a free and open-source cross-platform web server software.Ubuntu (Operating systems)
Ubuntu is a free and open-source operating system on Linux for the enterprise server, desktop, cloud, and IoT.Amazon ALB (Load balancers)
Amazon Application Load Balancer (ALB) distributes incoming application traffic to increase availability and support content-based routing.Cloudflare (CDN)
Cloudflare is a web-infrastructure and website-security company, providing content-delivery-network services, DDoS mitigation, Internet security, and distributed domain-name-server services.MySQL (Databases)
MySQL is an open-source relational database management system.Cloudflare Bot Management (Security)
Cloudflare bot management solution identifies and mitigates automated traffic to protect websites from bad bots.PHP:7.4.33 (Programming languages)
PHP is a general-purpose scripting language used for web development.Slider Revolution:6.7.51 (Widgets, Photo galleries)
Slider Revolution is a flexible and highly customisable slider.Max Mega Menu (Widgets, WordPress plugins)
Max Mega Menu is a popular WordPress plugin that enhances the menu functionality on WordPress websites.Handlebars (JavaScript frameworks)
Handlebars is a JavaScript library used to create reusable webpage templates.Swiper (JavaScript libraries)
Swiper is a JavaScript library that creates modern touch sliders with hardware-accelerated transitions.jQuery Mobile (Mobile frameworks)
jQuery Mobile is a HTML5-based user interface system designed to make responsive web sites and apps that are accessible on all smartphone, tablet and desktop devices.jQuery Migrate (JavaScript libraries)
Query Migrate is a javascript library that allows you to preserve the compatibility of your jQuery code developed for versions of jQuery older than 1.9.jQuery (JavaScript libraries)
jQuery is a JavaScript library which is a free, open-source software designed to simplify HTML DOM tree traversal and manipulation, as well as event handling, CSS animation, and Ajax.EmbedPlus (WordPress plugins)
EmbedPlus is a WordPress plugin for YouTube allows you to embed gallery, channel, playlist, or even live stream on your webpage.Yoast SEO:27.1.1 (SEO, WordPress plugins)
Yoast SEO is a search engine optimisation plugin for WordPress and other platforms.Contact Form 7 (WordPress plugins, Form builders)
Contact Form 7 is an WordPress plugin which can manage multiple contact forms. The form supports Ajax-powered submitting, CAPTCHA, Akismet spam filtering.FitVids.JS (Widgets, Video players)
jQuery plugin for fluid width video embedsSmart Slider 3 (WordPress plugins)
Smart Slider 3 is a responsive, SEO optimised WordPress plugin.OWL Carousel (JavaScript libraries)
OWL Carousel is an enabled jQuery plugin that lets you create responsive carousel sliders.Elementor:3.35.7 (Page builders, WordPress plugins)
Elementor is a website builder platform for professionals on WordPress.Redux Framework:4.5.10 (WordPress plugins)
Redux Framework is a modular PHP library that allows developers to create customisable settings panels and controls for WordPress projects, providing a consistent user interface for managing options and settings.Translate WordPress (WordPress plugins, Translation)
Translate WordPress is a website translator plugin which can translate any website to any language automatically. Translate WordPress plugin is now a part of GTranslate family.Font Awesome (Font scripts)
Font Awesome is a font and icon toolkit based on CSS and Less.Moment.js (JavaScript libraries)
Moment.js is a free and open-source JavaScript library that removes the need to use the native JavaScript Date object directly.Packery (JavaScript libraries)
Packery is a JavaScript library and jQuery plugin that makes gapless and draggable layouts.WordPress:6.9.4 (CMS, Blogs)
WordPress is a free and open-source content management system written in PHP and paired with a MySQL or MariaDB database. Features include a plugin architecture and a template system.Google Maps (Maps)
Google Maps is a web mapping service. It offers satellite imagery, aerial photography, street maps, 360° interactive panoramic views of streets, real-time traffic conditions, and route planning for traveling by foot, car, bicycle and air, or public transportation.Related reports
Threat Detection Systems
| Detection System | Indicator | Verdict | Alert |
|---|---|---|---|
| Private YARA rules | www.youtube.com/s/player/74edf1a3/player_embed_es6.vflset/en_US/base.js | audit | Hunting_JS_WebAssembly |
| Private YARA rules | maps.googleapis.com/maps-api-v3/api/js/64/4d/common.js | audit | Hunting_JS_WebAssembly |
| Quad9 DNS | coloradoskitowns.com | malicious | Sinkholed |
| Hagezi Threat Feed | coloradoskitowns.com | malicious | Sinkholed |
| DNS4EU | coloradoskitowns.com | malicious | Sinkholed |
JavaScript (204)
No JavaScripts
HTTP Transactions (233)
| URL | IP | Response | Size |
|---|







