Report Overview
Visitedpublic
2026-02-18 06:18:16
Tags
Submit Tags
URL
www.soletreadmills.com/pages/truemed-shop-with-hsa-fsa-funds
Finishing URL
www.soletreadmills.com/pages/truemed-shop-with-hsa-fsa-funds
IP / ASN

23.227.38.74
Title
Truemed - Shop with HSA-FSA Funds
Detections
urlquery
0
Network Intrusion Detection
0
Threat Detection Systems
1
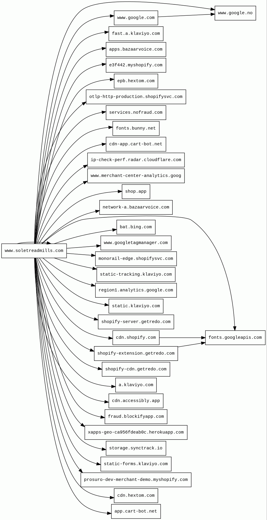
Host Summary
| Host | Rank | Registered | First Seen | Last Seen | Sent | Received | IP | Fingerprints |
|---|---|---|---|---|---|---|---|---|
fast.a.klaviyo.com | 22057 | 2012-03-29 | 2018-04-18 | 2026-02-11 | 508 B | 3.5 kB | ![]() 151.101.194.133 | |
epb.hextom.com | 209871 | 2014-06-03 | 2015-10-19 | 2026-02-14 | 2.2 kB | 5.0 kB | ![]() 3.225.169.186 | |
cdn.accessibly.app | 193316 | 2021-10-01 | 2022-01-27 | 2026-02-15 | 2.8 kB | 258 kB | ![]() 104.26.14.213 | |
a.klaviyo.com | 20004 | 2012-03-29 | 2013-06-03 | 2026-02-16 | 434 B | 106 kB | ![]() 104.18.40.137 | ![]() |
fonts.bunny.net | 56787 | 1999-11-22 | 2022-03-21 | 2026-02-16 | 478 B | 3.9 kB | ![]() 194.242.11.186 | |
fraud.blockifyapp.com | unknown | 2024-11-05 | 2025-08-08 | 2026-02-14 | 2.9 kB | 4.6 kB | ![]() 188.114.96.1 | |
www.google.no | 92680 | 2001-02-26 | 2012-06-26 | 2026-02-15 | 2.6 kB | 1.2 kB | ![]() 142.251.38.99 | |
otlp-http-production.shopifysvc.com | 28477 | 2017-09-29 | 2022-09-22 | 2026-02-11 | 1.0 kB | 750 B | ![]() 34.160.147.240 | |
prosuro-dev-merchant-demo.myshopify.com | unknown | 2006-03-03 | 2025-12-17 | 2026-02-08 | 533 B | 14 kB | ![]() 23.227.38.74 | |
region1.analytics.google.com | 22257 | 1997-09-15 | 2022-03-17 | 2026-02-15 | 2.2 kB | 1.7 kB | ![]() 216.239.32.36 | |
shopify-server.getredo.com | 492312 | 2020-11-07 | 2023-10-19 | 2026-02-15 | 3.6 kB | 2.1 kB | ![]() 3.210.7.141 | |
cdn-app.cart-bot.net | 340256 | 2022-07-05 | 2022-07-05 | 2026-02-10 | 932 B | 60 kB | ![]() 188.114.97.1 | |
shopify-cdn.getredo.com | 178867 | 2020-11-07 | 2024-10-15 | 2026-02-14 | 2.4 kB | 6.0 kB | ![]() 172.66.171.215 | |
www.merchant-center-analytics.goog | 26729 | 2022-07-22 | 2022-09-16 | 2026-02-16 | 1.1 kB | 856 B | ![]() 142.251.38.110 | |
monorail-edge.shopifysvc.com | 11124 | 2017-09-29 | 2019-08-29 | 2026-02-16 | 504 B | 1.2 kB | ![]() 34.120.87.25 | |
shopify-extension.getredo.com | 210848 | 2020-11-07 | 2023-05-22 | 2026-02-15 | 14 kB | 2.0 MB | ![]() 172.66.171.215 | |
static-tracking.klaviyo.com | 20795 | 2012-03-29 | 2021-12-02 | 2026-02-16 | 7.2 kB | 243 kB | ![]() 151.101.194.133 | |
ip-check-perf.radar.cloudflare.com | 224404 | 2009-02-17 | 2023-10-30 | 2026-02-14 | 474 B | 1.0 kB | ![]() 104.18.30.78 | |
xapps-geo-ca956fdeab0c.herokuapp.com | unknown | 2010-09-19 | 2025-08-23 | 2026-02-17 | 502 B | 1.6 kB | ![]() 23.22.144.165 | |
cdn.hextom.com | 90930 | 2014-06-03 | 2020-10-10 | 2026-02-11 | 459 B | 177 kB | ![]() 52.84.50.68 | |
e3f442.myshopify.com | unknown | 2006-03-03 | 2025-11-13 | 2026-02-08 | 8.5 kB | 58 kB | ![]() 23.227.38.74 | |
www.googletagmanager.com | 283 | 2011-11-11 | 2012-10-04 | 2026-02-15 | 1.8 kB | 1.6 MB | ![]() 142.251.38.104 | |
services.nofraud.com | 188437 | 1998-01-28 | 2017-02-01 | 2026-02-13 | 908 B | 41 kB | ![]() 52.84.50.53 | |
app.cart-bot.net | 286728 | 2022-07-05 | 2022-07-05 | 2026-02-14 | 465 B | 771 B | ![]() 188.114.97.1 | |
www.soletreadmills.com 1 alert(s) on this Host | 2102706 | 2002-11-20 | 2012-11-05 | 2026-02-08 | 120 kB | 3.2 MB | ![]() 23.227.38.74 | |
static.klaviyo.com | 17868 | 2012-03-29 | 2018-04-18 | 2026-02-16 | 5.3 kB | 199 kB | ![]() 151.101.66.133 | |
bat.bing.com | 2924 | 1996-01-29 | 2014-04-08 | 2026-02-15 | 2.2 kB | 58 kB | ![]() 150.171.27.10 | |
storage.synctrack.io | 2066929 | 2021-12-23 | 2025-07-30 | 2026-02-14 | 475 B | 2.8 kB | ![]() 104.26.8.239 | |
shop.app | 3567 | 2018-05-01 | 2020-04-15 | 2026-02-16 | 1.0 kB | 5.5 kB | ![]() 185.146.173.20 | |
network-a.bazaarvoice.com | 25702 | 2005-04-20 | 2012-10-09 | 2026-02-13 | 992 B | 516 B | ![]() 52.84.50.91 | |
www.google.com | 22 | 1997-09-15 | 2015-05-10 | 2026-02-15 | 3.1 kB | 4.2 kB | ![]() 142.250.178.100 | |
fonts.googleapis.com | 313 | 2005-01-25 | 2012-05-23 | 2026-02-15 | 3.1 kB | 43 kB | ![]() 142.250.178.74 | |
apps.bazaarvoice.com | 22298 | 2005-04-20 | 2017-01-31 | 2026-02-12 | 441 B | 46 kB | ![]() 52.84.50.89 | |
cdn.shopify.com | 3587 | 2005-03-11 | 2012-06-22 | 2026-02-16 | 15 kB | 893 kB | ![]() 23.227.39.200 | |
static-forms.klaviyo.com | 21447 | 2012-03-29 | 2021-05-06 | 2026-02-16 | 486 B | 39 kB | ![]() 151.101.194.133 |
Nginx (Web servers, Reverse proxies)
Nginx is a web server that can also be used as a reverse proxy, load balancer, mail proxy and HTTP cache.Varnish (Caching)
Varnish is a reverse caching proxy.Cloudflare (CDN)
Cloudflare is a web-infrastructure and website-security company, providing content-delivery-network services, DDoS mitigation, Internet security, and distributed domain-name-server services.Amazon CloudFront (CDN)
Amazon CloudFront is a fast content delivery network (CDN) service that securely delivers data, videos, applications, and APIs to customers globally with low latency, high transfer speeds.Amazon Web Services (PaaS)
Amazon Web Services (AWS) is a comprehensive cloud services platform offering compute power, database storage, content delivery and other functionality.Envoy (Reverse proxies)
Envoy is an open-source edge and service proxy, designed for cloud-native applications.Bunny (CDN)
Express (Web frameworks, Web servers)
Express is a web application framework for Node.js, released as free and open-source software under the MIT License. It is designed for building web applications and APIs.Node.js (Programming languages)
Node.js is an open-source, cross-platform, JavaScript runtime environment that executes JavaScript code outside a web browser.Google Cloud CDN (CDN)
Cloud CDN uses Google's global edge network to serve content closer to users.Google Cloud (IaaS)
Google Cloud is a suite of cloud computing services.Shopify (Ecommerce, CMS)
Shopify is a subscription-based software that allows anyone to set up an online store and sell their products. Shopify store owners can also sell in physical locations using Shopify POS, a point-of-sale app and accompanying hardware.Amazon S3 (CDN)
Amazon S3 or Amazon Simple Storage Service is a service offered by Amazon Web Services (AWS) that provides object storage through a web service interface.Cloudflare Bot Management (Security)
Cloudflare bot management solution identifies and mitigates automated traffic to protect websites from bad bots.Klaviyo (Marketing automation)
Klaviyo is an email and SMS marketing platform for online businesses.Bootstrap:2 (UI frameworks)
Bootstrap is a free and open-source CSS framework directed at responsive, mobile-first front-end web development. It contains CSS and JavaScript-based design templates for typography, forms, buttons, navigation, and other interface components.NoFraud (Security)
NoFraud is a fraud prevention solution for ecommerce businesses.PayPal (Payment processors)
PayPal is an online payments system that supports online money transfers and serves as an electronic alternative to traditional paper methods like checks and money orders.hCaptcha (Security)
hCaptcha is an anti-bot solution that protects user privacy and rewards websites.Related reports
Threat Detection Systems
| Detection System | Indicator | Verdict | Alert |
|---|---|---|---|
| Private YARA rules | www.soletreadmills.com/cdn/shopifycloud/importmap-polyfill/es-modules-shim.2.4.0.js | audit | Hunting_JS_WebAssembly |
JavaScript (141)
No JavaScripts
HTTP Transactions (250)
| URL | IP | Response | Size |
|---|




