Report Overview
Visitedpublic
2025-01-06 16:01:59
Tags
Submit Tags
URL
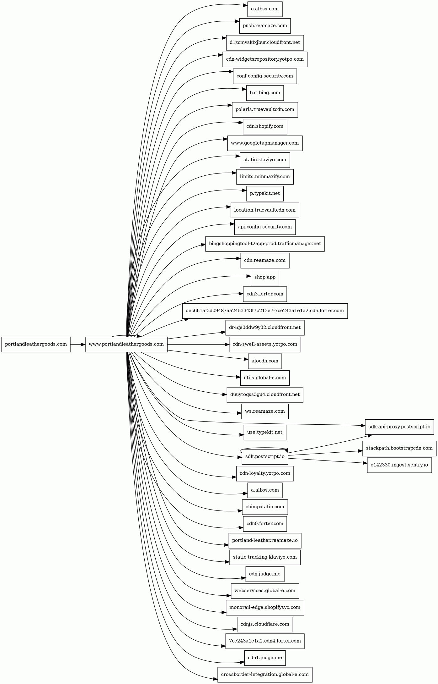
portlandleathergoods.com/
Finishing URL
www.portlandleathergoods.com/
IP / ASN

23.227.38.32
Title
Portland Leather Goods | Handmade Leather Products from Portland, OR
Detections
urlquery
0
Network Intrusion Detection
0
Threat Detection Systems
0
Host Summary
| Host | Rank | Registered | First Seen | Last Seen | Sent | Received | IP | Fingerprints |
|---|---|---|---|---|---|---|---|---|
crossborder-integration.global-e.com | unknown | 2007-10-30 | 2022-01-12 | 2024-12-31 | 934 B | 216 kB | ![]() 104.16.228.60 | |
p.typekit.net | 620 | 2010-08-02 | 2012-05-23 | 2025-01-01 | 532 B | 338 B | ![]() 23.36.77.91 | |
cdn.judge.me | 13895 | 2008-08-19 | 2015-10-21 | 2025-01-02 | 3.0 kB | 321 kB | ![]() 195.16.73.219 | |
monorail-edge.shopifysvc.com | 2944 | 2017-09-29 | 2019-08-29 | 2025-01-01 | 2.0 kB | 2.1 kB | ![]() 34.111.141.39 | |
alocdn.com | 6262 | 2012-09-13 | 2012-12-11 | 2025-01-05 | 1.1 kB | 1.1 kB | ![]() 54.218.158.41 | |
utils.global-e.com | 26109 | 2007-10-30 | 2019-06-11 | 2024-12-31 | 760 B | 257 B | ![]() 216.239.32.21 | |
cdnjs.cloudflare.com | 235 | 2009-02-17 | 2012-05-23 | 2025-01-01 | 444 B | 17 kB | ![]() 104.17.24.14 | |
a.albss.com | unknown | 2024-02-14 | 2024-02-23 | 2025-01-03 | 429 B | 263 B | ![]() 34.49.181.76 | |
shop.app | 3696 | 2018-05-01 | 2020-04-15 | 2025-01-01 | 965 B | 5.0 kB | ![]() 185.146.173.20 | |
cdn-widgetsrepository.yotpo.com | 13974 | 2010-08-30 | 2020-01-30 | 2025-01-02 | 1.9 kB | 237 kB | ![]() 96.6.17.18 | |
static.klaviyo.com | 4056 | 2012-03-29 | 2018-04-18 | 2025-01-01 | 1.5 kB | 31 kB | ![]() 151.101.66.133 | |
location.truevaultcdn.com | unknown | 2015-01-06 | 2022-05-17 | 2025-01-05 | 455 B | 518 B | ![]() 54.240.174.49 | |
chimpstatic.com | 4832 | 2017-02-16 | 2017-04-21 | 2025-01-01 | 514 B | 4.6 kB | ![]() 23.45.146.45 | |
cdn0.forter.com | 5146 | 2001-01-25 | 2016-01-26 | 2025-01-02 | 2.1 kB | 1.5 kB | ![]() 34.192.191.43 | |
ws.reamaze.com | 26710 | 2011-12-18 | 2018-04-19 | 2024-12-31 | 584 B | 259 B | ![]() 104.22.9.8 | |
cdn.reamaze.com | 24072 | 2011-12-18 | 2017-01-30 | 2025-01-05 | 1.4 kB | 221 kB | ![]() 104.22.8.8 | |
cdn3.forter.com | 4640 | 2001-01-25 | 2014-04-09 | 2025-01-02 | 472 B | 524 B | ![]() 54.240.174.124 | |
dec661af3d09487aa2453343f7b212e7-7ce243a1e1a2.cdn.forter.com | unknown | 2001-01-25 | 2025-01-06 | 2025-01-06 | 519 B | 634 B | ![]() 54.158.164.13 | |
duuytoqss3gu4.cloudfront.net | unknown | 2008-04-25 | 2017-03-02 | 2025-01-06 | 1.4 kB | 1.2 kB | ![]() 3.164.210.114 | |
aus5.mozilla.org | 2548 | 1998-01-24 | 2015-10-27 | 2025-01-01 | 521 B | 480 B | ![]() 35.244.181.201 | |
d1zcmvsklxjbur.cloudfront.net | unknown | 2008-04-25 | 2021-06-03 | 2025-01-04 | 547 B | 1.1 kB | ![]() 143.204.55.113 | |
portlandleathergoods.com | 737140 | 2015-11-16 | 2015-11-17 | 2021-01-31 | 479 B | 1.5 kB | ![]() 23.227.38.32 | |
cdn1.judge.me | unknown | 2008-08-19 | 2023-04-24 | 2025-01-02 | 453 B | 600 B | ![]() 195.16.73.219 | |
bat.bing.com | 387 | 1996-01-29 | 2014-04-08 | 2025-01-01 | 1.7 kB | 17 kB | ![]() 150.171.27.10 | |
7ce243a1e1a2.cdn4.forter.com | unknown | 2001-01-25 | 2022-06-20 | 2025-01-05 | 443 B | 349 kB | ![]() 143.204.55.87 | |
cdn.shopify.com | 2327 | 2005-03-11 | 2012-06-22 | 2025-01-01 | 5.3 kB | 416 kB | ![]() 23.227.60.200 | |
use.typekit.net | 494 | 2010-08-02 | 2012-07-05 | 2025-01-01 | 1.9 kB | 67 kB | ![]() 23.36.77.115 | |
cdn-swell-assets.yotpo.com | 14812 | 2010-08-30 | 2019-07-01 | 2025-01-05 | 842 B | 18 kB | ![]() 192.229.233.223 | |
dr4qe3ddw9y32.cloudfront.net | unknown | 2008-04-25 | 2020-12-22 | 2025-01-04 | 538 B | 15 kB | ![]() 143.204.42.230 | |
portland-leather.reamaze.io | unknown | 2014-11-13 | 2022-09-24 | 2023-10-26 | 1.0 kB | 1.9 kB | ![]() 52.3.51.98 | |
www.portlandleathergoods.com | 970785 | 2015-11-16 | 2019-05-09 | 2023-11-09 | 110 kB | 1.8 MB | ![]() 23.227.38.74 | |
cdn-loyalty.yotpo.com | 16072 | 2010-08-30 | 2020-03-04 | 2025-01-03 | 488 B | 25 kB | ![]() 96.6.17.18 | |
webservices.global-e.com | 24760 | 2007-10-30 | 2019-02-15 | 2024-12-31 | 1.0 kB | 2.2 kB | ![]() 104.16.228.60 | |
stackpath.bootstrapcdn.com | 2467 | 2012-05-25 | 2018-04-05 | 2025-01-01 | 460 B | 8.4 kB | ![]() 104.18.10.207 | |
o142330.ingest.sentry.io | unknown | 2012-04-07 | 2023-02-07 | 2025-01-05 | 634 B | 10 kB | ![]() 34.120.195.249 | |
services.addons.mozilla.org | 6161 | 1998-01-24 | 2012-05-21 | 2025-01-01 | 677 B | 1.9 kB | ![]() 151.101.1.91 | |
sdk.postscript.io | 21229 | 2018-04-04 | 2019-05-29 | 2025-01-05 | 11 kB | 549 kB | ![]() 104.18.29.199 | |
limits.minmaxify.com | unknown | 2016-12-10 | 2023-07-20 | 2025-01-06 | 459 B | 9.1 kB | ![]() 143.204.55.40 | |
c.albss.com | unknown | 2024-02-14 | 2024-02-15 | 2025-01-03 | 1.3 kB | 60 kB | ![]() 34.144.212.59 | |
www.googletagmanager.com | 75 | 2011-11-11 | 2012-10-04 | 2025-01-01 | 1.4 kB | 321 kB | ![]() 142.250.74.136 | |
conf.config-security.com | unknown | 2022-11-13 | 2022-12-30 | 2025-01-02 | 459 B | 1.3 kB | ![]() 172.67.72.191 | |
api.config-security.com | unknown | 2022-11-13 | 2023-02-27 | 2025-01-02 | 1.0 kB | 116 kB | ![]() 34.149.60.135 | |
static-tracking.klaviyo.com | 4414 | 2012-03-29 | 2021-12-02 | 2025-01-01 | 2.1 kB | 23 kB | ![]() 151.101.2.133 | |
bingshoppingtool-t2app-prod.trafficmanager.net | 37261 | 2005-11-25 | 2019-10-30 | 2024-12-30 | 486 B | 834 B | ![]() 168.62.28.207 | |
sdk-api-proxy.postscript.io | unknown | 2018-04-04 | 2024-10-17 | 2024-12-31 | 1.9 kB | 2.3 kB | ![]() 104.18.29.199 | |
push.reamaze.com | 26910 | 2011-12-18 | 2020-10-24 | 2025-01-02 | 440 B | 1.5 kB | ![]() 104.22.8.8 | |
fonts.googleapis.com | 8877 | 2005-01-25 | 2012-05-23 | 2025-01-01 | 434 B | 2.4 kB | ![]() 142.250.74.10 | |
polaris.truevaultcdn.com | 121888 | 2015-01-06 | 2020-10-27 | 2025-01-05 | 444 B | 404 kB | ![]() 54.240.174.92 | |
maxcdn.bootstrapcdn.com | 724 | 2012-05-25 | 2014-06-18 | 2025-01-01 | 422 B | 32 kB | ![]() 104.18.10.207 |
Related reports
Threat Detection Systems
Public InfoSec YARA rules
No alerts detected
OpenPhish
No alerts detected
PhishTank
No alerts detected
Quad9 DNS
No alerts detected
ThreatFox
No alerts detected
JavaScript (319)
No JavaScripts
HTTP Transactions (181)
| URL | IP | Response | Size |
|---|



