Report Overview
Visitedpublic
2024-08-29 22:26:18
Tags
Submit Tags
URL
mmsbee.blog/megha-goyal-famous-tv-anchor-paid-app-exclusive-private-content-boobs-and-ass-nude-watch/
Finishing URL
mmsbee.blog/megha-goyal-famous-tv-anchor-paid-app-exclusive-private-content-boobs-and-ass-nude-watch/
IP / ASN

104.21.63.209
Title
Megha Goyal Famous TV Anchor Paid App Exclusive Private Content Boobs And Ass Nude Watch - mmsbee.blog
Suspicious - Anti-debugging code
Detections
urlquery
0
Network Intrusion Detection
0
Threat Detection Systems
0
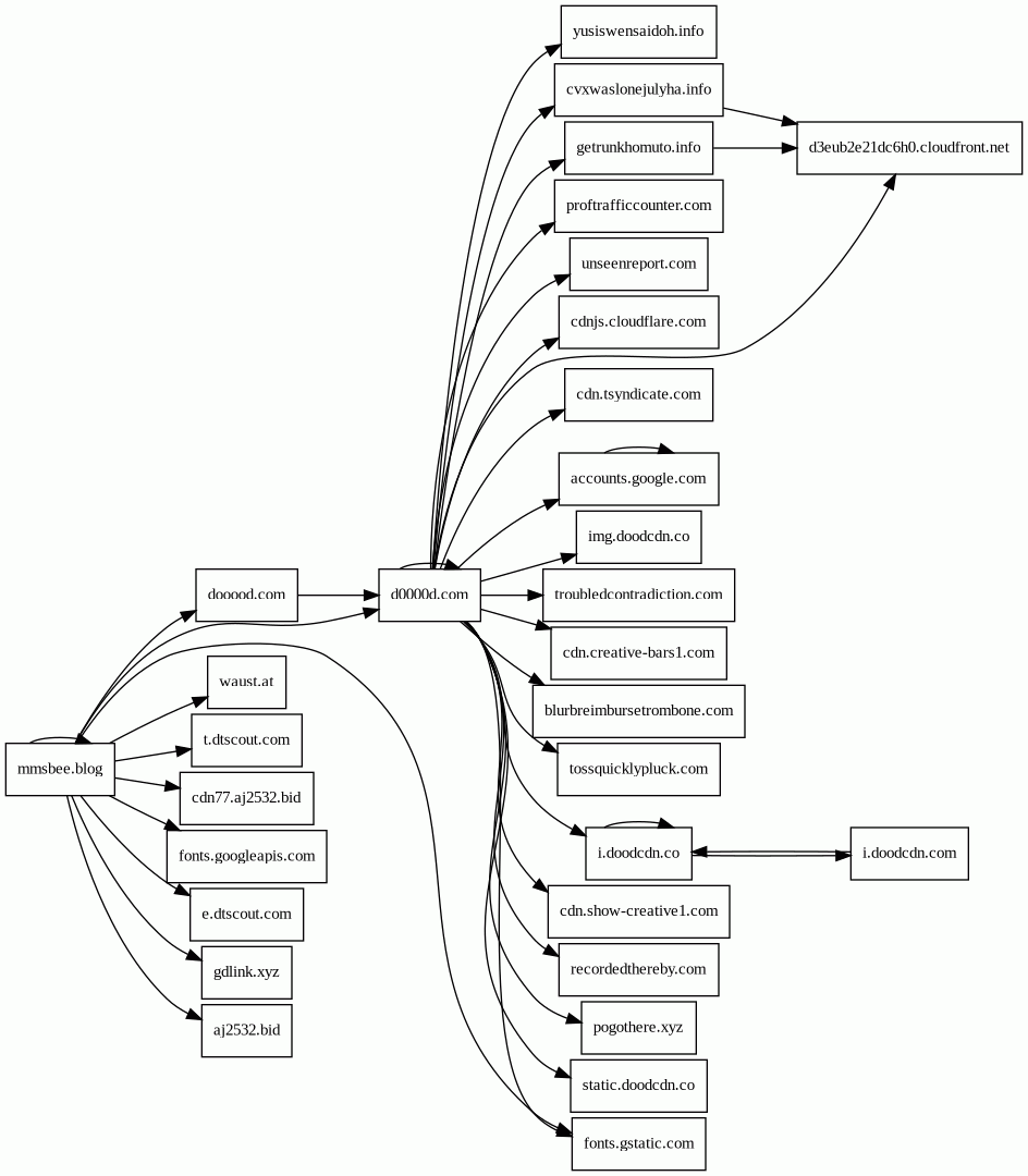
Host Summary
| Host | Rank | Registered | First Seen | Last Seen | Sent | Received | IP | Fingerprints |
|---|---|---|---|---|---|---|---|---|
i.doodcdn.co | unknown | 2022-04-23 | 2022-05-04 16:24:43 | 2024-08-29 09:32:45 | 3.1 kB | 118 kB | ![]() 172.67.70.190 | |
getrunkhomuto.info | unknown | 2024-03-31 | 2024-03-31 12:52:35 | 2024-08-29 19:56:13 | 927 B | 1.8 kB | ![]() 108.157.229.9 | |
accounts.google.com | 81 | 1997-09-15 | 2016-03-20 13:44:49 | 2024-08-28 18:13:42 | 3.7 kB | 20 kB | ![]() 64.233.163.84 | |
waust.at | 38137 | unknown | 2016-01-28 19:24:33 | 2024-08-29 12:57:09 | 383 B | 8.2 kB | ![]() 104.26.5.7 | |
img.doodcdn.co | unknown | 2022-04-23 | 2022-05-04 16:24:45 | 2024-08-28 22:20:47 | 895 B | 87 kB | ![]() 172.67.70.190 | |
d3eub2e21dc6h0.cloudfront.net | unknown | 2008-04-25 | 2023-10-02 21:01:08 | 2024-08-26 06:52:45 | 1.8 kB | 72 kB | ![]() 54.230.241.107 | |
o.pki.goog | unknown | 2016-06-13 | 2024-04-24 13:44:57 | 2024-08-28 18:24:30 | 975 B | 2.1 kB | ![]() 142.250.74.131 | |
iii286.cloudatacdn.com | unknown | unknown | No data | No data | 396 B | 16 kB | ![]() 141.94.131.218 | |
pogothere.xyz | unknown | 2022-08-22 | 2022-09-04 21:11:25 | 2024-08-29 09:32:46 | 828 B | 104 kB | ![]() 188.114.97.1 | |
mmsbee.blog | unknown | unknown | No data | No data | 9.0 kB | 415 kB | ![]() 172.67.150.94 | |
fonts.gstatic.com | unknown | 2008-02-11 | 2014-09-09 02:40:21 | 2024-08-29 04:46:47 | 1.6 kB | 52 kB | ![]() 216.58.207.227 | |
aj2532.bid | unknown | 2022-06-30 | 2022-06-30 17:12:00 | 2024-08-26 12:47:19 | 5.8 kB | 14 kB | ![]() 65.21.200.49 | |
cdnjs.cloudflare.com | 235 | 2009-02-17 | 2015-04-17 22:46:33 | 2024-08-28 18:21:51 | 1.7 kB | 172 kB | ![]() 104.17.25.14 | |
d0000d.com 1 alert(s) on this Host | unknown | 2024-02-02 | 2024-02-02 15:07:39 | 2024-08-26 06:49:44 | 1.6 kB | 138 kB | ![]() 104.26.7.137 | |
troubledcontradiction.com | unknown | 2024-04-08 | 2024-05-25 14:47:33 | 2024-07-06 22:40:29 | 439 B | 17 kB | ![]() 192.243.59.20 | |
cvxwaslonejulyha.info 1 alert(s) on this Host | unknown | unknown | No data | No data | 972 B | 1.8 kB | ![]() 108.157.214.103 | |
recordedthereby.com | unknown | 2024-05-08 | 2024-05-14 07:24:53 | 2024-08-28 22:23:40 | 395 B | 28 kB | ![]() 188.114.96.1 | |
cdn.creative-bars1.com | unknown | 2022-11-01 | 2022-11-15 17:46:22 | 2024-08-29 09:32:56 | 2.2 kB | 184 kB | ![]() 104.21.70.253 | |
cdn.show-creative1.com | unknown | 2024-08-20 | 2024-08-27 20:37:00 | 2024-08-29 09:32:55 | 479 B | 1.1 kB | ![]() 104.21.15.229 | |
cdn.cloudimagesb.com | 23099 | 2020-10-06 | 2021-02-12 17:15:41 | 2024-08-29 08:17:55 | 440 B | 72 kB | ![]() 45.133.44.10 | |
unseenreport.com 1 alert(s) on this Host | unknown | 2022-03-30 | 2022-03-30 16:33:17 | 2024-08-29 08:17:58 | 732 B | 472 B | ![]() 192.243.59.13 | |
t.dtscout.com | 11951 | 2013-11-01 | 2017-01-30 05:52:42 | 2024-08-29 16:06:38 | 1.0 kB | 8.0 kB | ![]() 141.101.120.10 | |
static.doodcdn.co | unknown | 2022-04-23 | 2024-01-08 03:43:30 | 2024-08-28 22:20:47 | 399 B | 114 kB | ![]() 172.67.70.190 | |
yusiswensaidoh.info | unknown | unknown | No data | No data | 1.5 kB | 1.8 kB | ![]() 172.67.134.198 | |
cdn.tsyndicate.com | 16265 | 2017-03-08 | 2017-07-04 08:00:09 | 2024-08-29 18:33:47 | 819 B | 95 kB | ![]() 45.133.44.71 | |
dooood.com | unknown | 2023-04-26 | 2016-02-09 14:35:35 | 2024-04-28 19:23:44 | 528 B | 892 B | ![]() 172.67.136.232 | |
e.dtscout.com | 14844 | 2013-11-01 | 2015-09-03 17:34:00 | 2024-08-28 14:59:21 | 604 B | 13 kB | ![]() 141.101.120.10 | |
i.doodcdn.com | 56705 | 2020-01-30 | 2020-04-06 17:51:16 | 2024-08-28 14:11:46 | 428 B | 846 B | ![]() 104.21.34.210 | |
blurbreimbursetrombone.com | unknown | 2024-05-17 | 2024-05-24 14:00:25 | 2024-08-29 14:57:29 | 3.1 kB | 55 kB | ![]() 94.242.247.30 | |
tossquicklypluck.com | unknown | 2024-06-29 | 2024-08-20 13:08:51 | 2024-08-28 22:23:39 | 7.9 kB | 12 kB | ![]() 192.243.59.12 | |
gdlink.xyz | unknown | 2022-09-22 | 2018-06-16 05:47:09 | 2024-04-18 10:15:59 | 1.3 kB | 136 kB | ![]() 104.21.11.245 | |
cdn77.aj2532.bid | unknown | 2022-06-30 | 2022-06-30 17:13:43 | 2024-08-26 12:48:36 | 398 B | 14 kB | ![]() 156.146.61.130 | |
fonts.googleapis.com | 8877 | 2005-01-25 | 2013-06-10 22:14:26 | 2024-08-28 18:56:17 | 875 B | 13 kB | ![]() 142.250.74.106 | |
proftrafficcounter.com | unknown | 2023-11-16 | 2023-11-21 09:55:14 | 2024-08-29 11:24:03 | 421 B | 417 B | ![]() 3.68.176.57 | |
r10.o.lencr.org | unknown | 2020-06-29 | 2024-06-06 21:45:11 | 2024-08-28 18:12:07 | 654 B | 1.8 kB | ![]() 23.33.119.57 |
Related reports
Threat Detection Systems
Public InfoSec YARA rules
No alerts detected
OpenPhish
No alerts detected
PhishTank
No alerts detected
mnemonic secure dns
No alerts detected
Quad9 DNS
| Scan Date | Severity | Indicator | Alert |
|---|---|---|---|
| 2024-08-29 | medium | cvxwaslonejulyha.info | Sinkholed |
| 2024-08-29 | medium | unseenreport.com | Sinkholed |
ThreatFox
No alerts detected
JavaScript (46)
No JavaScripts
HTTP Transactions (102)
| URL | IP | Response | Size |
|---|







