Report Overview
Visitedpublic
2023-12-08 14:39:35
Tags
Submit Tags
URL
ibx2.net/ibx/rd2/clp2nranulkc4e4nk7r0/?x2=BtQBIOlikwUM2Tmor244sqvmrBSk5zVokL36w1tvKN7s5sJCjvSG-iN-IvE7bC-QeN4-kh0QLKg8baXxb8EiRaYybVp1eFGrR4fO9o-DLdbyTAc30h7LdNQynck0x0h0B-oPXS6UgXqcDf0PNBBahuj0DPgKeEPm7DPAxvv5fh8dVdH-jShtxHzfFjxdIXFKPaMw86pzQu4fXXXMdRjrCg,,&bxhmac=YWxnbz1zaGEyNTYmcGFyYW1zPXgyLGImc2lnPWZlMzBjZmU4OTMyY2M1YTNiNjJlYmY0YmQ5YWMyNTZlMTEzMmI2MmY1MDM3ZmUyYjYyMWUxYTEyM2E5MDAwM2E=&b=https://fivecbd.com/products/thc-cbd-seltzer&q[utm_campaign]=email_sessionrecap_pros_15_3_of_5_15min&q[utm_medium]=email&q[utm_source]=wunderkind&q[utm_term]=triggered&q[ibx_source]=clp2nranulkc4e4nk7r0&q[variant]=40248740905050&wk_id=40248740905050&wk_item_type=interaction&wk_recommendation_source=eligibility-worker&wk_display_order=0&_kx=1-evuH_WvHL19M07Ha8bFwSngzlurD1_By60WTKxcJuMnmWyFiWYHt4DYDOL1NSl.TEkh45
Finishing URL
fivecbd.com/products/thc-cbd-seltzer?utm_campaign=email_sessionrecap_pros_15_3_of_5_15min&utm_medium=email&utm_source=wunderkind&utm_term=triggered&ibx_source=clp2nranulkc4e4nk7r0&variant=40248740905050&ueh=19f802620aa10eb9b557b18e9128433abd32a34e3097496bd64c9ea9c20e429f&_kx=1-evuH_WvHL19M07Ha8bFwSngzlurD1_By60WTKxcJuMnmWyFiWYHt4DYDOL1NSl.TEkh45&wk_display_order=0&wk_id=40248740905050&wk_item_type=interaction&wk_recommendation_source=eligibility-worker
IP / ASN

34.111.8.32
Title
THC Seltzer Drink w/ 2 mg THC & CBD Per Sipz Can – Five CBD
Detections
urlquery
0
Network Intrusion Detection
0
Threat Detection Systems
0
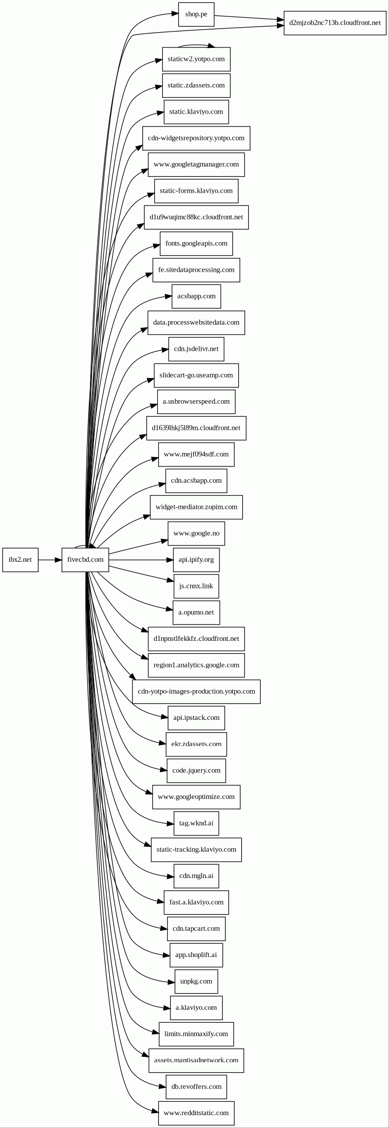
Host Summary
| Host | Rank | Registered | First Seen | Last Seen | Sent | Received | IP | Fingerprints |
|---|---|---|---|---|---|---|---|---|
code.jquery.com | 634 | 2005-12-10 | 2012-05-21 19:28:02 | 2023-12-08 08:16:59 | 443 B | 31 kB | ![]() 151.101.2.137 | |
d1u9wuqimc88kc.cloudfront.net | unknown | 2008-04-25 | 2020-12-16 20:52:03 | 2023-12-02 14:18:18 | 431 B | 21 kB | ![]() 54.230.241.159 | |
cdn-yotpo-images-production.yotpo.com | 12759 | 2010-08-30 | 2019-06-30 20:40:33 | 2023-12-04 21:46:36 | 483 B | 4.1 kB | ![]() 192.229.233.223 | |
a.klaviyo.com | 4808 | 2012-03-29 | 2013-06-03 12:57:12 | 2023-12-07 18:46:13 | 1.6 kB | 2.8 kB | ![]() 104.18.3.187 | |
cdn.mgln.ai | unknown | 2021-01-05 | 2023-01-15 09:23:33 | 2023-12-06 18:16:13 | 892 B | 1.3 kB | ![]() 172.67.72.79 | |
fast.a.klaviyo.com | 5349 | 2012-03-29 | 2018-04-18 15:36:30 | 2023-12-07 18:46:14 | 486 B | 5.0 kB | ![]() 151.101.66.133 | |
api.ipify.org | 3267 | 2014-01-05 | 2014-10-06 14:38:43 | 2023-12-07 05:32:35 | 426 B | 0 B | ![]() 0.0.0.0 | |
a.opumo.net | 197553 | 2012-03-06 | 2020-08-12 11:07:46 | 2023-11-19 09:21:39 | 3.0 kB | 68 kB | ![]() 188.114.97.1 | |
staticw2.yotpo.com | 6769 | 2010-08-30 | 2014-05-09 07:00:46 | 2023-12-07 18:15:26 | 5.0 kB | 271 kB | ![]() 23.38.202.134 | |
tag.wknd.ai | 7914 | 2020-02-19 | 2020-03-12 01:16:57 | 2023-12-07 19:21:25 | 1.2 kB | 19 kB | ![]() 34.120.253.250 | |
status.rapidssl.com | 6946 | 2002-04-05 | 2018-06-15 22:49:00 | 2023-12-08 05:11:36 | 343 B | 735 B | ![]() 192.229.221.95 | |
shop.pe | 10635 | unknown | 2012-07-24 20:16:22 | 2023-12-08 14:11:50 | 826 B | 4.0 kB | ![]() 35.227.244.1 | |
ocsp.starfieldtech.com | 6616 | 2003-03-06 | 2012-06-22 20:08:50 | 2023-12-08 05:16:58 | 1.0 kB | 8.0 kB | ![]() 192.124.249.24 | |
www.mejf094sdf.com | unknown | 2023-01-18 | 2023-01-27 21:08:04 | 2023-11-19 09:21:45 | 920 B | 32 kB | ![]() 34.120.90.186 | |
fe.sitedataprocessing.com | 129928 | 2015-08-27 | 2017-02-01 11:17:56 | 2023-12-07 21:39:37 | 1.3 kB | 1.9 kB | ![]() 151.101.193.91 | |
api.ipstack.com | 18497 | 2001-11-23 | 2018-04-06 16:38:17 | 2023-12-07 16:14:17 | 518 B | 1.5 kB | ![]() 18.210.254.78 | |
acsbapp.com | 5220 | 2020-08-08 | 2020-08-14 07:49:08 | 2023-12-07 17:39:57 | 419 B | 300 kB | ![]() 104.22.1.204 | |
js.cnnx.link | 9642 | 2017-10-25 | 2020-10-07 02:54:30 | 2023-12-07 18:33:48 | 424 B | 6.3 kB | ![]() 143.204.55.128 | |
ibx2.net | 91084 | 2016-04-15 | 2017-01-27 16:14:48 | 2023-12-06 15:57:56 | 2.6 kB | 3.2 kB | ![]() 34.111.8.32 | |
d1639lhkj5l89m.cloudfront.net | unknown | 2008-04-25 | 2020-12-02 14:28:01 | 2023-12-06 19:52:55 | 467 B | 9.0 kB | ![]() 143.204.42.14 | |
cdn.tapcart.com | 18664 | 2010-02-22 | 2020-05-13 03:51:53 | 2023-12-02 21:38:05 | 428 B | 64 kB | ![]() 35.227.237.110 | |
static-tracking.klaviyo.com | 4414 | 2012-03-29 | 2021-12-02 16:31:51 | 2023-12-07 18:12:05 | 974 B | 33 kB | ![]() 151.101.66.133 | |
ocsp.r2m03.amazontrust.com | unknown | 2007-05-11 | 2023-02-21 01:06:24 | 2023-12-08 11:14:16 | 700 B | 1.9 kB | ![]() 143.204.53.97 | |
static.zdassets.com | 2154 | 2013-01-28 | 2018-06-24 00:11:55 | 2023-12-08 05:28:52 | 2.8 kB | 1.2 MB | ![]() 104.18.70.113 | |
ekr.zdassets.com | 2396 | 2013-01-28 | 2018-06-14 01:52:57 | 2023-12-07 18:26:14 | 470 B | 2.3 kB | ![]() 104.18.70.113 | |
fivecbd.com | 349865 | 2018-10-12 | 2019-07-26 06:06:53 | 2023-11-10 16:51:15 | 177 kB | 2.6 MB | ![]() 23.227.38.65 | |
assets.mantisadnetwork.com | 155106 | 2014-02-17 | 2014-05-15 12:34:37 | 2023-11-25 13:30:52 | 425 B | 258 B | ![]() 104.18.0.110 | |
www.googleoptimize.com | 1604 | 2019-04-06 | 2019-07-16 12:17:19 | 2023-12-07 18:12:27 | 431 B | 51 kB | ![]() 142.250.74.78 | |
www.redditstatic.com | 1440 | 2011-11-09 | 2012-06-30 14:33:28 | 2023-12-07 18:17:19 | 415 B | 8.4 kB | ![]() 151.101.193.140 | |
www.google.no | 25607 | 2001-02-26 | 2016-04-05 21:50:59 | 2023-12-08 07:38:21 | 576 B | 578 B | ![]() 142.250.74.163 | |
data.processwebsitedata.com | 145162 | 2015-08-27 | 2017-01-31 16:40:27 | 2023-12-04 15:41:22 | 441 B | 6.3 kB | ![]() 151.101.193.91 | |
limits.minmaxify.com | unknown | 2016-12-10 | 2023-07-20 06:56:46 | 2023-12-07 07:31:47 | 448 B | 9.0 kB | ![]() 143.204.55.53 | |
static.klaviyo.com | 4056 | 2012-03-29 | 2018-04-18 11:49:37 | 2023-12-07 18:12:05 | 2.4 kB | 80 kB | ![]() 151.101.66.133 | |
unpkg.com | 11693 | 2016-01-06 | 2016-01-08 00:26:01 | 2023-12-08 07:43:13 | 1.7 kB | 357 kB | ![]() 104.16.124.175 | |
d1npnstlfekkfz.cloudfront.net | unknown | 2008-04-25 | 2022-06-10 10:43:18 | 2023-12-06 02:51:35 | 2.3 kB | 386 kB | ![]() 54.230.241.211 | |
d2mjzob2nc713b.cloudfront.net | unknown | 2008-04-25 | 2023-09-10 01:21:14 | 2023-12-08 00:01:11 | 1.8 kB | 66 kB | ![]() 143.204.55.92 | |
cdn.jsdelivr.net | 439 | 2012-05-16 | 2012-09-30 02:15:09 | 2023-12-08 05:13:57 | 1.9 kB | 246 kB | ![]() 151.101.193.229 | |
cdn-widgetsrepository.yotpo.com | 13974 | 2010-08-30 | 2020-01-30 12:58:34 | 2023-12-06 18:21:37 | 1.4 kB | 94 kB | ![]() 23.38.202.134 | |
www.googletagmanager.com | 75 | 2011-11-11 | 2013-05-22 04:07:37 | 2023-12-08 05:47:56 | 1.8 kB | 334 kB | ![]() 142.250.74.168 | |
app.shoplift.ai | unknown | 2021-11-19 | 2022-10-05 08:15:42 | 2023-12-07 23:03:54 | 2.6 kB | 1.5 kB | ![]() 52.34.217.240 | |
a.usbrowserspeed.com | unknown | 2022-11-30 | 2022-12-01 21:37:58 | 2023-12-08 11:11:29 | 522 B | 243 B | ![]() 44.228.105.44 | |
fonts.googleapis.com | 8877 | 2005-01-25 | 2013-06-10 22:14:26 | 2023-12-08 07:43:19 | 730 B | 29 kB | ![]() 142.250.74.106 | |
widget-mediator.zopim.com | 2693 | 2006-11-16 | 2019-04-23 10:46:17 | 2023-12-07 18:27:59 | 599 B | 622 B | ![]() 18.159.251.129 | |
db.revoffers.com | 133553 | 2017-09-24 | 2018-07-08 20:15:29 | 2023-12-05 09:22:25 | 2.0 kB | 28 kB | ![]() 54.230.111.105 | |
cdn.acsbapp.com | 5589 | 2020-08-08 | 2020-08-16 08:12:24 | 2023-12-08 10:40:37 | 455 B | 1.1 kB | ![]() 172.67.11.155 | |
slidecart-go.useamp.com | unknown | 2022-02-24 | 2023-10-19 12:39:48 | 2023-12-06 09:20:28 | 487 B | 5.4 kB | ![]() 54.230.111.123 | |
static-forms.klaviyo.com | 5328 | 2012-03-29 | 2021-05-06 21:28:52 | 2023-12-08 05:32:43 | 462 B | 12 kB | ![]() 151.101.2.133 | |
region1.analytics.google.com | unknown | 1997-09-15 | 2022-03-17 12:26:33 | 2023-12-08 05:12:42 | 1.5 kB | 442 B | ![]() 216.239.32.36 |
Related reports
Threat Detection Systems
Public InfoSec YARA rules
No alerts detected
OpenPhish
No alerts detected
PhishTank
No alerts detected
mnemonic secure dns
No alerts detected
Quad9 DNS
No alerts detected
ThreatFox
No alerts detected
JavaScript (140)
No JavaScripts
HTTP Transactions (181)
| URL | IP | Response | Size |
|---|




