Report Overview
Visitedpublic
2025-08-25 15:56:33
Tags
Submit Tags
URL
meetcam.tv/
Finishing URL
meetcam.tv/?inst_id=3db595b2b37126b6ec4d70b91a74cdb6
IP / ASN

3.174.113.23
Title
Meet Cam - Webcam Chat with Girls
Detections
urlquery
0
Network Intrusion Detection
1
Threat Detection Systems
0
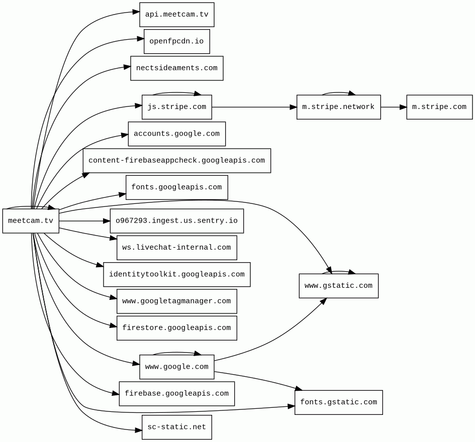
Host Summary
| Host | Rank | Registered | First Seen | Last Seen | Sent | Received | IP | Fingerprints |
|---|---|---|---|---|---|---|---|---|
www.gstatic.com | 146047 | 2008-02-11 | 2012-05-29 | 2025-08-20 | 2.4 kB | 2.5 MB | ![]() 142.250.74.99 | |
openfpcdn.io | 9255 | 2021-11-10 | 2021-11-11 | 2025-08-23 | 428 B | 16 kB | ![]() 54.240.174.81 | |
www.googletagmanager.com | 283 | 2011-11-11 | 2012-10-04 | 2025-08-20 | 1.3 kB | 1.2 MB | ![]() 142.250.178.40 | |
nectsideaments.com | 29632 | 2025-01-28 | 2025-02-11 | 2025-08-22 | 514 B | 462 B | ![]() 3.167.2.108 | |
fonts.gstatic.com | unknown | 2008-02-11 | 2014-04-02 | 2025-08-20 | 3.7 kB | 74 kB | ![]() 142.250.74.35 | |
m.stripe.com | 7920 | 1995-09-12 | 2017-01-30 | 2025-08-21 | 1.0 kB | 1.5 kB | ![]() 52.43.130.84 | |
fonts.googleapis.com | 313 | 2005-01-25 | 2012-05-23 | 2025-08-20 | 1.6 kB | 36 kB | ![]() 142.250.178.106 | |
js.stripe.com | 7985 | 1995-09-12 | 2012-09-30 | 2025-08-20 | 1.5 kB | 815 kB | ![]() 151.101.64.176 | |
firestore.googleapis.com | 6651 | 2005-01-25 | 2017-10-10 | 2025-08-23 | 1.4 kB | 1.1 kB | ![]() 142.250.74.74 | |
ws.livechat-internal.com | 1433735 | 2021-05-24 | 2021-06-23 | 2025-08-21 | 1.6 kB | 193 B | ![]() 3.143.192.105 | ![]() |
accounts.google.com | 103 | 1997-09-15 | 2012-05-23 | 2025-08-20 | 839 B | 243 kB | ![]() 64.233.164.84 | |
meetcam.tv | 78232 | unknown | 2025-06-28 | 2025-08-23 | 26 kB | 17 MB | ![]() 54.240.174.112 | |
identitytoolkit.googleapis.com | 28137 | 2005-01-25 | 2019-01-03 | 2025-08-21 | 3.1 kB | 3.9 kB | ![]() 142.250.74.74 | |
www.google.com | 22 | 1997-09-15 | 2015-05-10 | 2025-08-20 | 4.6 kB | 120 kB | ![]() 142.250.74.68 | |
api.meetcam.tv | 2834908 | unknown | 2025-06-28 | 2025-08-23 | 22 kB | 241 kB | ![]() 34.49.55.61 | |
content-firebaseappcheck.googleapis.com | 337404 | 2005-01-25 | 2021-07-08 | 2025-08-20 | 1.9 kB | 1.1 kB | ![]() 216.58.207.234 | |
m.stripe.network | 9008 | 2017-03-16 | 2017-05-17 | 2025-08-20 | 956 B | 91 kB | ![]() 151.101.64.176 | |
o967293.ingest.us.sentry.io | 691616 | 2012-04-07 | 2024-08-05 | 2025-08-21 | 3.8 kB | 3.4 kB | ![]() 34.120.195.249 | |
firebase.googleapis.com | 21765 | 2005-01-25 | 2018-10-19 | 2025-08-24 | 1.2 kB | 1.3 kB | ![]() 142.250.74.74 | |
sc-static.net | 3142 | 2017-03-16 | 2017-09-05 | 2025-08-21 | 411 B | 58 kB | ![]() 3.163.248.4 |
Amazon Web Services (PaaS)
Amazon Web Services (AWS) is a comprehensive cloud services platform offering compute power, database storage, content delivery and other functionality.Amazon CloudFront (CDN)
Amazon CloudFront is a fast content delivery network (CDN) service that securely delivers data, videos, applications, and APIs to customers globally with low latency, high transfer speeds.Nginx (Web servers, Reverse proxies)
Nginx is a web server that can also be used as a reverse proxy, load balancer, mail proxy and HTTP cache.Varnish (Caching)
Varnish is a reverse caching proxy.Fastly (CDN)
Fastly is a cloud computing services provider. Fastly's cloud platform provides a content delivery network, Internet security services, load balancing, and video & streaming services.TornadoServer:6.4 (Web servers)
Amazon S3 (CDN)
Amazon S3 or Amazon Simple Storage Service is a service offered by Amazon Web Services (AWS) that provides object storage through a web service interface.Google Analytics (Analytics)
Google Analytics is a free web analytics service that tracks and reports website traffic.Google Cloud (IaaS)
Google Cloud is a suite of cloud computing services.Express (Web frameworks, Web servers)
Express is a web application framework for Node.js, released as free and open-source software under the MIT License. It is designed for building web applications and APIs.Node.js (Programming languages)
Node.js is an open-source, cross-platform, JavaScript runtime environment that executes JavaScript code outside a web browser.Nginx:1.26.2 (Web servers, Reverse proxies)
Nginx is a web server that can also be used as a reverse proxy, load balancer, mail proxy and HTTP cache.Google Cloud CDN (CDN)
Cloud CDN uses Google's global edge network to serve content closer to users.Related reports
Network Intrusion Detection Systems
Suricata /w Emerging Threats Pro
| Timestamp | Severity | Source IP | Destination IP | Alert |
|---|---|---|---|---|
| low | ![]() 172.18.0.5 | ![]() 54.240.174.81 | ET INFO Observed FingerprintJS Domain (openfpcdn .io in TLS SNI) |
Threat Detection Systems
No alerts detected
JavaScript (30)
No JavaScripts
HTTP Transactions (121)
| URL | IP | Response | Size |
|---|

