Report Overview
Visitedpublic
2025-07-28 11:37:52
Tags
Submit Tags
URL
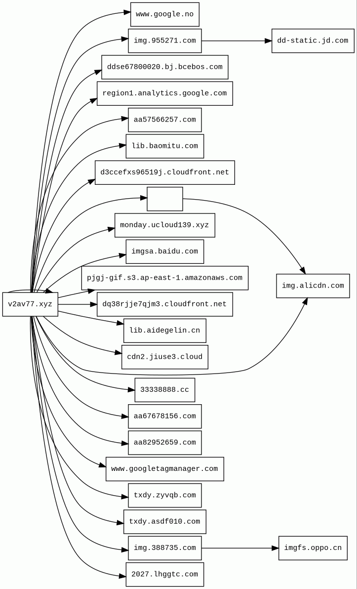
v2av77.xyz/video/view/abbb89d5dd6994efb456
Finishing URL
v2av77.xyz/video/view/abbb89d5dd6994efb456
IP / ASN

172.67.214.12
Title
jiuse31.lol互换老婆大战!果然别人的老婆操着就是爽太刺激了【简界观看完整版】 - 91视频|91自拍|国产自拍
Detections
urlquery
0
Network Intrusion Detection
0
Threat Detection Systems
1
Host Summary
| Host | Rank | Registered | First Seen | Last Seen | Sent | Received | IP | Fingerprints |
|---|---|---|---|---|---|---|---|---|
v2av77.xyz | unknown | 2024-06-17 | 2025-04-19 | 2025-07-23 | 3.9 kB | 170 kB | ![]() 104.21.86.18 | |
lib.aidegelin.cn | unknown | 2009-10-16 | 2024-06-10 | 2025-07-21 | 1.7 kB | 193 kB | ![]() 172.67.211.106 | |
xm777111.img8822437445.com | unknown | 2025-05-17 | 2025-07-07 | 2025-07-22 | 460 B | 235 kB | ![]() 156.231.115.2 | |
img.shsrdzs.com | unknown | 2024-03-04 | 2025-06-29 | 2025-07-26 | 468 B | 1.0 MB | ![]() 172.247.84.4 | |
imgsa.baidu.com | 139015 | 1999-10-11 | 2017-01-29 | 2025-07-26 | 958 B | 863 kB | ![]() 27.148.188.48 | |
dq38rjje7qjm3.cloudfront.net | unknown | 2008-04-25 | 2025-03-24 | 2025-07-26 | 453 B | 227 kB | ![]() 54.230.245.199 | |
txdy.asdf010.com | unknown | 2024-08-29 | 2025-06-25 | 2025-07-24 | 894 B | 433 kB | ![]() 61.170.80.224 | ![]() |
img.alicdn.com | 8663 | 2008-06-25 | 2015-03-04 | 2025-07-21 | 1.9 kB | 1.8 MB | ![]() 47.246.44.177 | ![]() |
yj777222.img0251678113.com | unknown | 2025-05-17 | 2025-07-07 | 2025-07-22 | 455 B | 213 kB | ![]() 156.231.115.2 | |
d3ccefxs96519j.cloudfront.net | unknown | 2008-04-25 | 2025-06-30 | 2025-07-23 | 454 B | 563 kB | ![]() 3.167.7.61 | |
aa67678156.com 1 alert(s) on this Host | unknown | 2025-06-18 | 2025-06-23 | 2025-07-26 | 455 B | 362 kB | ![]() 104.160.179.194 | |
img.388735.com | unknown | 2023-11-15 | 2024-12-16 | 2025-07-21 | 454 B | 369 kB | ![]() 46.3.193.147 | |
sz.tpshez.com | unknown | 2025-06-30 | 2025-07-05 | 2025-07-22 | 438 B | 168 kB | ![]() 154.83.94.111 | |
region1.analytics.google.com | unknown | 1997-09-15 | 2022-03-17 | 2025-07-23 | 1.3 kB | 844 B | ![]() 216.239.34.36 | |
pg777111.img3784715638.com | unknown | 2025-05-17 | 2025-07-08 | 2025-07-26 | 455 B | 560 kB | ![]() 156.231.115.2 | |
dd-static.jd.com | 197375 | 1992-09-29 | 2021-06-29 | 2025-07-21 | 473 B | 589 kB | ![]() 123.6.77.67 | |
cdn2.jiuse3.cloud | unknown | 2024-01-21 | 2024-01-22 | 2025-07-23 | 931 B | 90 kB | ![]() 23.237.196.139 | |
2027.lhggtc.com | unknown | 2024-12-25 | 2025-06-08 | 2025-07-22 | 437 B | 376 kB | ![]() 188.114.97.1 | |
img.955271.com | unknown | 2023-11-15 | 2024-12-24 | 2025-07-23 | 454 B | 588 kB | ![]() 46.232.108.222 | |
txdy.zyvqb.com | unknown | 2024-11-15 | 2025-06-07 | 2025-07-28 | 431 B | 524 kB | ![]() 61.170.77.78 | ![]() |
aa82952659.com | unknown | 2025-06-18 | 2025-06-23 | 2025-07-26 | 455 B | 1.0 MB | ![]() 104.160.179.194 | |
www.googletagmanager.com | 75 | 2011-11-11 | 2012-10-04 | 2025-07-23 | 982 B | 723 kB | ![]() 142.250.178.72 | |
lib.baomitu.com | 152484 | 2014-08-10 | 2017-02-05 | 2025-07-27 | 4.4 kB | 1.4 MB | ![]() 3.167.2.59 | |
33338888.cc 1 alert(s) on this Host | unknown | 2025-06-03 | 2025-06-14 | 2025-07-21 | 452 B | 733 kB | ![]() 104.160.179.194 | |
www.google.no | 25607 | 2001-02-26 | 2012-06-26 | 2025-07-23 | 789 B | 580 B | ![]() 142.250.178.99 | |
ddse67800020.bj.bcebos.com | unknown | 2014-08-28 | 2025-07-05 | 2025-07-21 | 444 B | 459 kB | ![]() 103.235.47.176 | |
aa57566257.com | unknown | 2025-06-18 | 2025-06-28 | 2025-07-26 | 455 B | 362 kB | ![]() 104.160.179.194 | |
monday.ucloud139.xyz | unknown | 2025-04-01 | 2025-07-28 | 2025-07-28 | 443 B | 10 kB | ![]() 23.237.196.139 | |
pjgj-gif.s3.ap-east-1.amazonaws.com | unknown | unknown | No data | No data | 484 B | 4.5 MB | ![]() 52.95.160.78 | |
img.xmshengchao.com | unknown | 2016-07-01 | 2025-06-05 | 2025-07-25 | 472 B | 364 kB | ![]() 172.247.84.4 | |
imgfs.oppo.cn | unknown | 2004-07-30 | 2017-12-05 | 2025-07-23 | 448 B | 369 kB | ![]() 218.67.91.81 |
HTTP/2 (Miscellaneous)
HTTP/2 (originally named HTTP/2.0) is a major revision of the HTTP network protocol used by the World Wide Web.HTTP/3 (Miscellaneous)
HTTP/3 is the third major version of the Hypertext Transfer Protocol used to exchange information on the World Wide Web.Cloudflare (CDN)
Cloudflare is a web-infrastructure and website-security company, providing content-delivery-network services, DDoS mitigation, Internet security, and distributed domain-name-server services.Google Tag Manager (Tag managers)
Google Tag Manager is a tag management system (TMS) that allows you to quickly and easily update measurement codes and related code fragments collectively known as tags on your website or mobile app.Axios:1.6.8 (JavaScript libraries)
Promise based HTTP client for the browser and node.jsNginx (Web servers, Reverse proxies)
Nginx is a web server that can also be used as a reverse proxy, load balancer, mail proxy and HTTP cache.Amazon S3 (CDN)
Amazon S3 or Amazon Simple Storage Service is a service offered by Amazon Web Services (AWS) that provides object storage through a web service interface.Amazon CloudFront (CDN)
Amazon CloudFront is a fast content delivery network (CDN) service that securely delivers data, videos, applications, and APIs to customers globally with low latency, high transfer speeds.Amazon Web Services (PaaS)
Amazon Web Services (AWS) is a comprehensive cloud services platform offering compute power, database storage, content delivery and other functionality.Tengine (Web servers)
Tengine is a web server which is based on the Nginx HTTP server.Microsoft ASP.NET (Web frameworks)
ASP.NET is an open-source, server-side web-application framework designed for web development to produce dynamic web pages.Alibaba Cloud Object Storage Service (IaaS)
Alibaba Cloud Object Storage Service (OSS) is a cloud-based object storage service provided by Alibaba Cloud, which allows users to store and access large amounts of data in the cloud.OpenResty (Web servers)
OpenResty is a web platform based on nginx which can run Lua scripts using its LuaJIT engine.Related reports
JavaScript (33)
No JavaScripts
HTTP Transactions (56)
| URL | IP | Response | Size |
|---|







