Report Overview
Visitedpublic
2026-04-11 18:55:25
Tags
Submit Tags
URL
woodstocksanctuary.org/
Finishing URL
woodstocksanctuary.org/
IP / ASN

198.185.159.144
Title
Home | Woodstock Farm Sanctuary
Detections
urlquery
0
Network Intrusion Detection
0
Threat Detection Systems
0
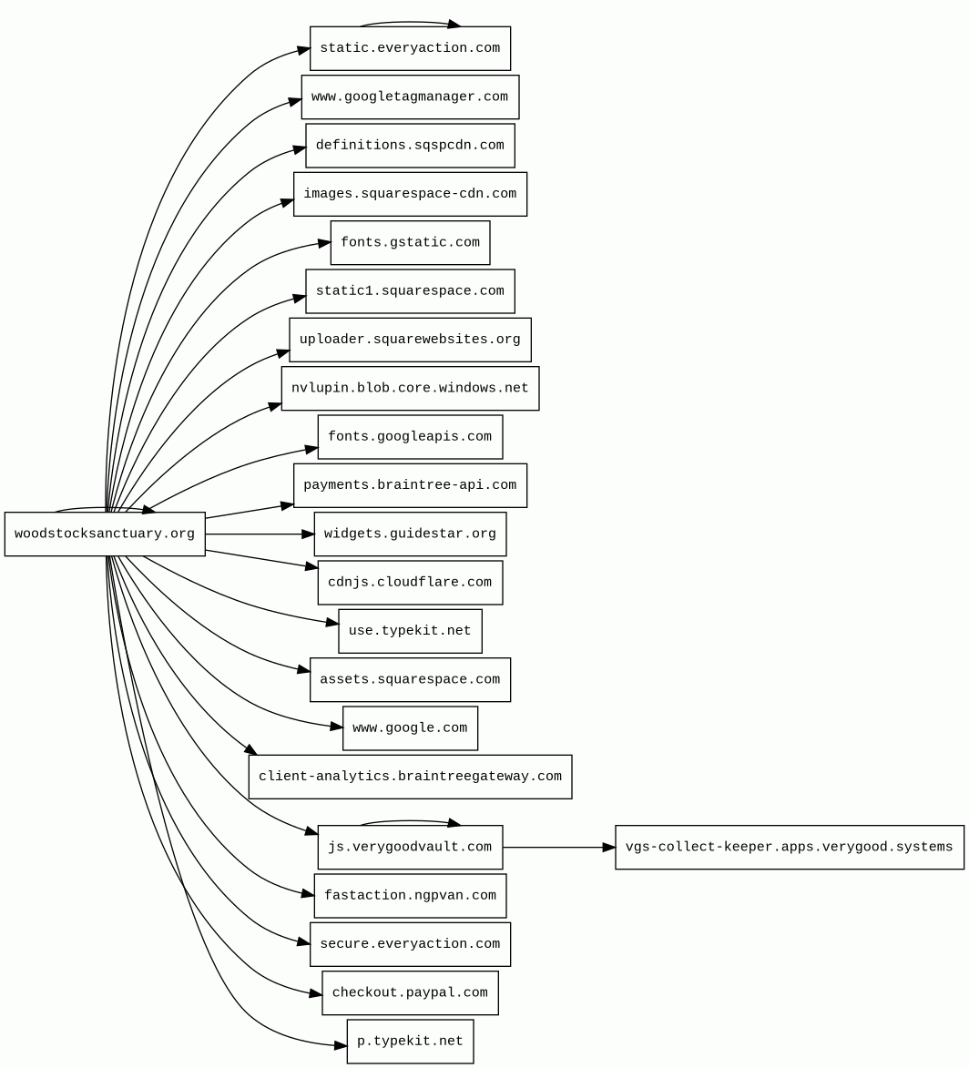
Host Summary
| Host | Rank | Registered | First Seen | Last Seen | Sent | Received | IP | Fingerprints |
|---|---|---|---|---|---|---|---|---|
images.squarespace-cdn.com | 38064 | 2019-01-24 | 2019-02-20 | 2026-04-06 | 5.5 kB | 5.3 MB | ![]() 151.101.128.238 | |
payments.braintree-api.com | 54771 | 2016-06-20 | 2018-04-10 | 2026-04-05 | 1.9 kB | 2.9 kB | ![]() 159.242.242.193 | |
use.typekit.net | 4054 | 2010-08-02 | 2012-07-05 | 2026-04-06 | 4.0 kB | 264 kB | ![]() 23.36.77.81 | |
www.google.com | 22 | 1997-09-15 | 2015-05-10 | 2026-04-05 | 1.7 kB | 1.0 kB | ![]() 142.251.152.119 | |
fastaction.ngpvan.com | 876237 | 2010-10-26 | 2013-11-11 | 2026-04-04 | 467 B | 1.2 kB | ![]() 104.18.24.180 | |
uploader.squarewebsites.org | 952958 | 2017-05-30 | 2017-06-12 | 2026-04-08 | 445 B | 34 kB | ![]() 104.26.12.111 | |
checkout.paypal.com | 71074 | 1999-07-15 | 2014-07-22 | 2026-04-05 | 567 B | 8.7 kB | ![]() 151.101.67.1 | |
www.googletagmanager.com | 283 | 2011-11-11 | 2012-10-04 | 2026-04-05 | 885 B | 994 kB | ![]() 142.251.143.136 | |
fonts.gstatic.com | unknown | 2008-02-11 | 2014-04-02 | 2026-04-05 | 2.7 kB | 44 kB | ![]() 172.217.19.227 | |
client-analytics.braintreegateway.com | 70238 | 2009-10-06 | 2017-01-29 | 2026-04-09 | 4.4 kB | 2.9 kB | ![]() 18.193.1.70 | |
static1.squarespace.com | 42133 | 2003-03-25 | 2015-01-09 | 2026-04-06 | 4.7 kB | 2.3 MB | ![]() 151.101.64.238 | |
secure.everyaction.com | 418165 | 2013-03-30 | 2017-02-02 | 2026-04-04 | 1.7 kB | 23 kB | ![]() 104.18.3.171 | |
widgets.guidestar.org | 272805 | 1996-04-19 | 2012-10-26 | 2026-04-08 | 461 B | 13 kB | ![]() 172.66.168.28 | |
cdnjs.cloudflare.com | 1222 | 2009-02-17 | 2012-05-23 | 2026-04-05 | 469 B | 102 kB | ![]() 104.17.25.14 | |
p.typekit.net | 4638 | 2010-08-02 | 2012-05-23 | 2026-04-06 | 582 B | 373 B | ![]() 23.36.77.57 | |
static.everyaction.com | 530377 | 2013-03-30 | 2022-12-06 | 2026-04-02 | 3.8 kB | 1.5 MB | ![]() 52.84.50.68 | |
woodstocksanctuary.org | 1833778 | 2005-08-02 | 2025-08-05 | 2025-08-05 | 13 kB | 2.1 MB | ![]() 198.185.159.144 | ![]() |
js.verygoodvault.com | 207716 | 2015-12-17 | 2018-06-14 | 2026-04-10 | 11 kB | 1.7 MB | ![]() 52.84.50.80 | |
fonts.googleapis.com | 313 | 2005-01-25 | 2012-05-23 | 2026-04-05 | 507 B | 9.8 kB | ![]() 142.250.178.42 | |
nvlupin.blob.core.windows.net | 644751 | 1995-08-10 | 2016-04-16 | 2026-04-07 | 519 B | 76 kB | ![]() 20.209.68.129 | |
vgs-collect-keeper.apps.verygood.systems | 370812 | 2015-12-03 | 2019-11-27 | 2026-04-06 | 573 B | 189 B | ![]() 54.84.47.140 | |
assets.squarespace.com | 42889 | 2003-03-25 | 2019-06-20 | 2026-04-06 | 12 kB | 3.9 MB | ![]() 151.101.128.237 | |
definitions.sqspcdn.com | 66362 | 2015-03-04 | 2023-10-07 | 2026-04-08 | 11 kB | 259 kB | ![]() 34.160.236.44 |
Varnish (Caching)
Varnish is a reverse caching proxy.Cloudflare Bot Management (Security)
Cloudflare bot management solution identifies and mitigates automated traffic to protect websites from bad bots.Cloudflare (CDN)
Cloudflare is a web-infrastructure and website-security company, providing content-delivery-network services, DDoS mitigation, Internet security, and distributed domain-name-server services.Nginx (Web servers, Reverse proxies)
Nginx is a web server that can also be used as a reverse proxy, load balancer, mail proxy and HTTP cache.Express (Web frameworks, Web servers)
Express is a web application framework for Node.js, released as free and open-source software under the MIT License. It is designed for building web applications and APIs.Node.js (Programming languages)
Node.js is an open-source, cross-platform, JavaScript runtime environment that executes JavaScript code outside a web browser.Plesk (Hosting panels)
Plesk is a web hosting and server data centre automation software with a control panel developed for Linux and Windows-based retail hosting service providers.Squarespace Commerce (Ecommerce)
Squarespace Commerce is an ecommerce platform designed to facilitate the creation of websites and online stores, with domain registration and web hosting included.Squarespace (CMS)
Squarespace provides Software-as-a-Service (SaaS) for website building and hosting, and allows users to use pre-built website templates.Amazon ALB (Load balancers)
Amazon Application Load Balancer (ALB) distributes incoming application traffic to increase availability and support content-based routing.Amazon Web Services (PaaS)
Amazon Web Services (AWS) is a comprehensive cloud services platform offering compute power, database storage, content delivery and other functionality.Microsoft ASP.NET:4.0.30319 (Web frameworks)
ASP.NET is an open-source, server-side web-application framework designed for web development to produce dynamic web pages.Amazon S3 (CDN)
Amazon S3 or Amazon Simple Storage Service is a service offered by Amazon Web Services (AWS) that provides object storage through a web service interface.Amazon CloudFront (CDN)
Amazon CloudFront is a fast content delivery network (CDN) service that securely delivers data, videos, applications, and APIs to customers globally with low latency, high transfer speeds.Stimulus (JavaScript frameworks)
A modest JavaScript framework for the HTML you already have.Google Tag Manager (Tag managers)
Google Tag Manager is a tag management system (TMS) that allows you to quickly and easily update measurement codes and related code fragments collectively known as tags on your website or mobile app.Adobe Fonts (Font scripts)
Adobe Fonts is a web-based service providing access to a vast library of high-quality fonts for web and print design.Google Analytics (Analytics)
Google Analytics is a free web analytics service that tracks and reports website traffic.EveryAction (Fundraising & donations)
EveryAction provides fundraising software, donor management software, and CRM software to nonprofit organisations.Typekit (Font scripts)
Typekit is an online service which offers a subscription library of fonts.Azure (PaaS)
Azure is a cloud computing service for building, testing, deploying, and managing applications and services through Microsoft-managed data centers.Microsoft HTTPAPI:2.0 (Web servers)
Microsoft HTTPAPI is a kernel-mode HTTP driver in the Windows operating system responsible for handling HTTP requests and responses with efficiency, scalability, and security.Google Cloud Storage (Miscellaneous)
Google Cloud Storage allows world-wide storage and retrieval of any amount of data at any time.Google Cloud (IaaS)
Google Cloud is a suite of cloud computing services.Related reports
Threat Detection Systems
No alerts detected
JavaScript (82)
No JavaScripts
HTTP Transactions (147)
| URL | IP | Response | Size |
|---|



