Report Overview
Visitedpublic
2026-03-10 11:54:58
Tags
Submit Tags
URL
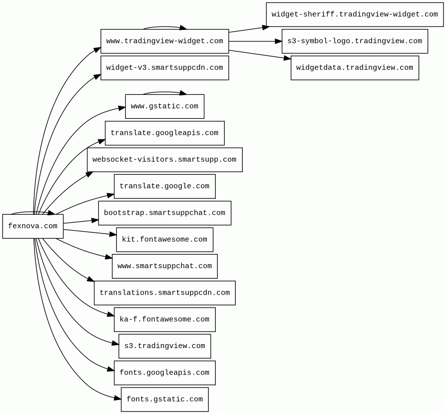
fexnova.com
Finishing URL
fexnova.com/
IP / ASN

198.251.83.106
Title
Fexnova -
Detections
urlquery
0
Network Intrusion Detection
0
Threat Detection Systems
0
Host Summary
| Host | Rank | Registered | First Seen | Last Seen | Sent | Received | IP | Fingerprints |
|---|---|---|---|---|---|---|---|---|
www.tradingview-widget.com | 196495 | 2020-06-05 | 2021-04-08 | 2026-03-05 | 14 kB | 528 kB | ![]() 194.242.11.186 | ![]() |
translate.googleapis.com | 6317 | 2005-01-25 | 2012-05-31 | 2026-03-09 | 1.7 kB | 416 kB | ![]() 142.250.74.10 | |
websocket-visitors.smartsupp.com | 411464 | 2012-08-25 | 2021-07-12 | 2026-03-05 | 600 B | 224 B | ![]() 18.194.20.87 | |
translations.smartsuppcdn.com | 560346 | 2018-11-20 | 2022-11-04 | 2026-03-05 | 482 B | 7.7 kB | ![]() 185.76.9.27 | ![]() |
fonts.googleapis.com | 313 | 2005-01-25 | 2012-05-23 | 2026-03-08 | 540 B | 23 kB | ![]() 172.217.19.234 | |
www.smartsuppchat.com | 491650 | 2014-02-02 | 2017-01-30 | 2026-03-04 | 416 B | 19 kB | ![]() 185.76.9.27 | ![]() |
translate.google.com | 609 | 1997-09-15 | 2012-05-30 | 2026-03-09 | 934 B | 83 kB | ![]() 142.251.143.142 | |
widget-sheriff.tradingview-widget.com | 206730 | 2020-06-05 | 2024-02-01 | 2026-03-06 | 536 B | 585 B | ![]() 3.164.240.72 | |
kit.fontawesome.com | 16651 | 2012-10-18 | 2019-03-29 | 2026-03-09 | 443 B | 16 kB | ![]() 104.18.40.68 | |
widget-v3.smartsuppcdn.com | 532262 | 2018-11-20 | 2022-10-03 | 2026-03-05 | 1.3 kB | 324 kB | ![]() 185.76.9.27 | ![]() |
ka-f.fontawesome.com | 58377 | 2012-10-18 | 2019-12-17 | 2026-03-09 | 2.5 kB | 222 kB | ![]() 104.21.26.223 | |
s3-symbol-logo.tradingview.com | 110931 | 2010-03-20 | 2020-11-23 | 2026-03-06 | 5.6 kB | 20 kB | ![]() 195.181.166.158 | |
widgetdata.tradingview.com | 179381 | 2010-03-20 | 2015-02-20 | 2026-03-06 | 683 B | 224 B | ![]() 93.123.102.197 | |
s3.tradingview.com | 165395 | 2010-03-20 | 2018-06-24 | 2026-03-05 | 449 B | 15 kB | ![]() 194.242.11.186 | |
bootstrap.smartsuppchat.com | 425291 | 2014-02-02 | 2018-01-29 | 2026-03-04 | 515 B | 1.6 kB | ![]() 3.67.122.104 | |
fonts.gstatic.com | unknown | 2008-02-11 | 2014-04-02 | 2026-03-08 | 2.6 kB | 161 kB | ![]() 172.217.20.163 | |
www.gstatic.com | 146047 | 2008-02-11 | 2012-05-29 | 2026-03-08 | 2.2 kB | 25 kB | ![]() 172.217.20.163 | |
fexnova.com | unknown | unknown | No data | No data | 41 kB | 7.4 MB | ![]() 198.251.83.106 |
dc.js (JavaScript graphics, JavaScript libraries)
A multi-dimensional charting library built to work natively with crossfilter and rendered using d3.jsPayPal (Payment processors)
PayPal is an online payments system that supports online money transfers and serves as an electronic alternative to traditional paper methods like checks and money orders.Bunny (CDN)
CDN77 (CDN)
CDN77 is a content delivery network (CDN).Amazon CloudFront (CDN)
Amazon CloudFront is a fast content delivery network (CDN) service that securely delivers data, videos, applications, and APIs to customers globally with low latency, high transfer speeds.Amazon Web Services (PaaS)
Amazon Web Services (AWS) is a comprehensive cloud services platform offering compute power, database storage, content delivery and other functionality.Cloudflare (CDN)
Cloudflare is a web-infrastructure and website-security company, providing content-delivery-network services, DDoS mitigation, Internet security, and distributed domain-name-server services.LiteSpeed (Web servers)
LiteSpeed is a high-scalability web server.Bootstrap:94c702078e8b (UI frameworks)
Bootstrap is a free and open-source CSS framework directed at responsive, mobile-first front-end web development. It contains CSS and JavaScript-based design templates for typography, forms, buttons, navigation, and other interface components.Highstock:2151 (JavaScript graphics)
Font Awesome (Font scripts)
Font Awesome is a font and icon toolkit based on CSS and Less.jQuery:3.3.1 (JavaScript libraries)
jQuery is a JavaScript library which is a free, open-source software designed to simplify HTML DOM tree traversal and manipulation, as well as event handling, CSS animation, and Ajax.Related reports
Threat Detection Systems
No alerts detected
JavaScript (69)
| HASH | FROM | Size | First Seen | Last Seen | |
|---|---|---|---|---|---|
| 23723b094bdc424199dd24b0420feb00 | DocumentWrite | 3.0 kB | 2026-02-17 | 2026-03-16 | |
Introduced by DocumentWrite First Seen 2026-02-17 Last Seen 2026-03-16 Times Seen 1198 Size 3.0 kB (3011 bytes) MD5 23723b094bdc424199dd24b0420feb00 SHA1 2e9fd96b082f9fee856afacb67c08d992304b5c6 Loading... | |||||
HTTP Transactions (148)
| URL | IP | Response | Size |
|---|






