Report Overview
Visitedpublic
2025-09-26 17:05:47
Tags
Submit Tags
URL
hentaicity.com
Finishing URL
www.hentaicity.com/video/corporate-cinderella-1-busty-female-boss-dreams-about-coworker-fucking-her-virgin-hentai-pussy-anSrsOoNqYm.html
IP / ASN

216.18.168.54
Title
Corporate Cinderella 1 - Busty female boss dreams about coworker fucking her virgin hentai pussy - Hentai City
Detections
urlquery
0
Network Intrusion Detection
0
Threat Detection Systems
1
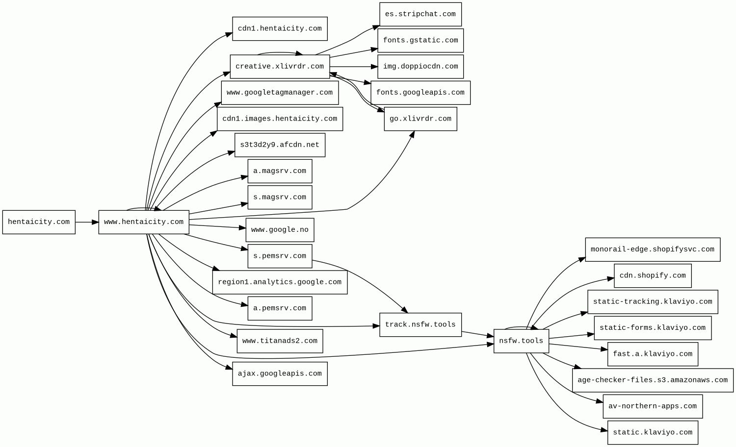
Host Summary
| Host | Rank | Registered | First Seen | Last Seen | Sent | Received | IP | Fingerprints |
|---|---|---|---|---|---|---|---|---|
s3t3d2y9.afcdn.net | 36521 | 2022-06-27 | 2025-05-07 | 2025-09-22 | 2.6 kB | 132 kB | ![]() 95.173.205.15 | ![]() |
creative.xlivrdr.com | 91274 | 2021-06-22 | 2021-07-02 | 2025-09-22 | 5.3 kB | 661 kB | ![]() 104.21.85.254 | |
hentaicity.com | 9594 | 2011-09-30 | 2015-10-11 | 2025-03-29 | 483 B | 354 kB | ![]() 216.18.168.54 | |
nsfw.tools | 471371 | 2024-02-05 | 2022-12-29 | 2025-09-16 | 61 kB | 2.1 MB | ![]() 23.227.38.65 | |
monorail-edge.shopifysvc.com | 11124 | 2017-09-29 | 2019-08-29 | 2025-09-21 | 3.1 kB | 5.6 kB | ![]() 34.120.87.25 | |
a.magsrv.com 5 alert(s) on this Host | 51490 | 2023-08-01 | 2023-08-04 | 2025-09-22 | 2.1 kB | 650 kB | ![]() 95.173.205.14 | ![]() |
www.googletagmanager.com | 283 | 2011-11-11 | 2012-10-04 | 2025-09-21 | 439 B | 421 kB | ![]() 142.250.178.104 | |
ajax.googleapis.com | 3691 | 2005-01-25 | 2012-05-22 | 2025-09-21 | 935 B | 292 kB | ![]() 142.250.178.42 | |
img.doppiocdn.com | 38793 | 2022-02-16 | 2025-02-10 | 2025-09-21 | 4.6 kB | 135 kB | ![]() 104.17.222.114 | |
fast.a.klaviyo.com | 22057 | 2012-03-29 | 2018-04-18 | 2025-09-21 | 484 B | 1.7 kB | ![]() 151.101.130.133 | |
cdn.shopify.com | 3587 | 2005-03-11 | 2012-06-22 | 2025-09-21 | 487 B | 4.2 kB | ![]() 23.227.60.200 | |
region1.analytics.google.com | 22257 | 1997-09-15 | 2022-03-17 | 2025-09-21 | 2.0 kB | 1.7 kB | ![]() 216.239.34.36 | |
a.pemsrv.com | 181476 | 2023-08-01 | 2023-08-05 | 2025-09-24 | 419 B | 106 kB | ![]() 95.173.205.14 | ![]() |
static-forms.klaviyo.com | 21447 | 2012-03-29 | 2021-05-06 | 2025-09-21 | 462 B | 7.0 kB | ![]() 151.101.2.133 | |
www.titanads2.com | 1839721 | 2013-04-19 | 2014-03-02 | 2025-02-12 | 1.3 kB | 0 B | ![]() 0.0.0.0 | |
fonts.gstatic.com | unknown | 2008-02-11 | 2014-04-02 | 2025-09-21 | 535 B | 21 kB | ![]() 142.250.178.35 | |
go.xlivrdr.com | 49821 | 2021-06-22 | 2021-07-02 | 2025-09-22 | 5.7 kB | 31 kB | ![]() 104.18.40.50 | |
static.klaviyo.com | 17868 | 2012-03-29 | 2018-04-18 | 2025-09-21 | 8.1 kB | 369 kB | ![]() 151.101.194.133 | |
cdn1.images.hentaicity.com | 1854698 | 2011-09-30 | 2023-05-06 | 2025-09-15 | 16 kB | 408 kB | ![]() 64.210.135.114 | |
www.hentaicity.com | 13849 | 2011-09-30 | 2018-06-30 | 2025-06-27 | 10 kB | 781 kB | ![]() 216.18.168.54 | ![]() |
static-tracking.klaviyo.com | 20795 | 2012-03-29 | 2021-12-02 | 2025-09-21 | 3.2 kB | 84 kB | ![]() 151.101.130.133 | |
track.nsfw.tools | unknown | 2024-02-05 | 2025-06-05 | 2025-09-16 | 990 B | 281 kB | ![]() 54.240.174.21 | |
age-checker-files.s3.amazonaws.com | 2119294 | 2005-08-18 | 2023-03-09 | 2025-09-22 | 486 B | 5.2 kB | ![]() 54.231.199.201 | |
s.pemsrv.com | 104334 | 2023-08-01 | 2023-08-04 | 2025-09-22 | 1.1 kB | 282 kB | ![]() 95.211.229.245 | |
www.google.no | 92680 | 2001-02-26 | 2012-06-26 | 2025-09-21 | 854 B | 580 B | ![]() 142.250.178.99 | |
cdn1.hentaicity.com | 2050233 | 2011-09-30 | 2023-07-13 | 2025-07-08 | 683 B | 0 B | ![]() 0.0.0.0 | |
s.magsrv.com | 47665 | 2023-08-01 | 2023-08-04 | 2025-09-22 | 9.2 kB | 21 kB | ![]() 95.211.229.247 | |
fonts.googleapis.com | 313 | 2005-01-25 | 2012-05-23 | 2025-09-21 | 490 B | 6.1 kB | ![]() 142.250.178.106 | |
es.stripchat.com | 12268 | 2006-02-13 | 2025-04-08 | 2025-08-23 | 440 B | 832 B | ![]() 104.17.118.12 | |
av-northern-apps.com | 191469 | 2022-05-11 | 2022-05-12 | 2025-09-22 | 469 B | 93 kB | ![]() 104.21.18.232 |
CDN77 (CDN)
CDN77 is a content delivery network (CDN).Cloudflare (CDN)
Cloudflare is a web-infrastructure and website-security company, providing content-delivery-network services, DDoS mitigation, Internet security, and distributed domain-name-server services.Shopify (Ecommerce, CMS)
Shopify is a subscription-based software that allows anyone to set up an online store and sell their products. Shopify store owners can also sell in physical locations using Shopify POS, a point-of-sale app and accompanying hardware.Google Cloud CDN (CDN)
Cloud CDN uses Google's global edge network to serve content closer to users.Google Cloud (IaaS)
Google Cloud is a suite of cloud computing services.Varnish (Caching)
Varnish is a reverse caching proxy.Nginx (Web servers, Reverse proxies)
Nginx is a web server that can also be used as a reverse proxy, load balancer, mail proxy and HTTP cache.Amazon Web Services (PaaS)
Amazon Web Services (AWS) is a comprehensive cloud services platform offering compute power, database storage, content delivery and other functionality.Amazon S3 (CDN)
Amazon S3 or Amazon Simple Storage Service is a service offered by Amazon Web Services (AWS) that provides object storage through a web service interface.Apache HTTP Server (Web servers)
Apache is a free and open-source cross-platform web server software.Modernizr (JavaScript libraries)
Modernizr is a JavaScript library that detects the features available in a user's browser.Google Analytics (Analytics)
Google Analytics is a free web analytics service that tracks and reports website traffic.jQuery UI:1.12.1 (JavaScript libraries)
jQuery UI is a collection of GUI widgets, animated visual effects, and themes implemented with jQuery, Cascading Style Sheets, and HTML.Dart (Programming languages)
Dart is an open-source, general-purpose, object-oriented programming language developed by Google.jQuery:1.12.4 (JavaScript libraries)
jQuery is a JavaScript library which is a free, open-source software designed to simplify HTML DOM tree traversal and manipulation, as well as event handling, CSS animation, and Ajax.Xajax (JavaScript libraries)
PHP (Programming languages)
PHP is a general-purpose scripting language used for web development.Google Hosted Libraries (CDN)
Google Hosted Libraries is a stable, reliable, high-speed, globally available content distribution network for the most popular, open-source JavaScript libraries.Amazon CloudFront (CDN)
Amazon CloudFront is a fast content delivery network (CDN) service that securely delivers data, videos, applications, and APIs to customers globally with low latency, high transfer speeds.Cloudflare Bot Management (Security)
Cloudflare bot management solution identifies and mitigates automated traffic to protect websites from bad bots.Related reports
Threat Detection Systems
| Detection System | Indicator | Verdict | Alert |
|---|---|---|---|
| Hagezi Threat Feed | a.magsrv.com | malicious | Sinkholed |
JavaScript (115)
| HASH | FROM | Size | First Seen | Last Seen | |
|---|---|---|---|---|---|
| 6a0ac8c3444533dbb0f88cf361aff98b | DocumentWrite | 117 B | 2023-05-06 | 2026-04-22 | |
Introduced by DocumentWrite First Seen 2023-05-06 Last Seen 2026-04-22 Times Seen 9 Size 117 B (117 bytes) MD5 6a0ac8c3444533dbb0f88cf361aff98b SHA1 c492a36dbd79e456995fa2ec6b8c9f6af1683624 Loading... | |||||
| b02cceec529db15dd6a8b1d4d85be827 | DocumentWrite | 104 B | 2024-01-08 | 2026-04-22 | |
Introduced by DocumentWrite First Seen 2024-01-08 Last Seen 2026-04-22 Times Seen 7 Size 104 B (104 bytes) MD5 b02cceec529db15dd6a8b1d4d85be827 SHA1 1c4e382047c711627a4f76291449b7c142338636 Loading... | |||||
| f1460e39214d90e014366625d12e9112 | DocumentWrite | 105 B | 2023-05-06 | 2026-04-22 | |
Introduced by DocumentWrite First Seen 2023-05-06 Last Seen 2026-04-22 Times Seen 9 Size 105 B (105 bytes) MD5 f1460e39214d90e014366625d12e9112 SHA1 703f53aa5134db1032b01861fb137de439c543c9 Loading... | |||||
| 1097ed2e43471342bb18fe0aa844903d | DocumentWrite | 105 B | 2023-05-06 | 2026-04-22 | |
Introduced by DocumentWrite First Seen 2023-05-06 Last Seen 2026-04-22 Times Seen 15 Size 105 B (105 bytes) MD5 1097ed2e43471342bb18fe0aa844903d SHA1 484924a631bdf8d55f6b479b5ef6d8bc31a32d2e Loading... | |||||
| 7fa9cd91191d91d18cf3d8cf218298d4 | DocumentWrite | 105 B | 2023-05-06 | 2026-04-22 | |
Introduced by DocumentWrite First Seen 2023-05-06 Last Seen 2026-04-22 Times Seen 15 Size 105 B (105 bytes) MD5 7fa9cd91191d91d18cf3d8cf218298d4 SHA1 12ba2295ed18ec8334fbc51ba7f11f7822cc05b3 Loading... | |||||
| 5faebf8bc639f827902dbe5a356db311 | DocumentWrite | 105 B | 2023-07-13 | 2026-04-22 | |
Introduced by DocumentWrite First Seen 2023-07-13 Last Seen 2026-04-22 Times Seen 15 Size 105 B (105 bytes) MD5 5faebf8bc639f827902dbe5a356db311 SHA1 8f6efee8298ba411491bf5c33ff22dbeacade064 Loading... | |||||
| 421c2b5129148a994c19b9a295cb76d3 | DocumentWrite | 116 B | 2023-05-06 | 2026-04-22 | |
Introduced by DocumentWrite First Seen 2023-05-06 Last Seen 2026-04-22 Times Seen 9 Size 116 B (116 bytes) MD5 421c2b5129148a994c19b9a295cb76d3 SHA1 ca96c9984c95474ee12b1076da9bfc41132d692d Loading... | |||||
| e81ff034b2a0cf707b70428019577b5e | DocumentWrite | 118 B | 2023-05-06 | 2026-04-22 | |
Introduced by DocumentWrite First Seen 2023-05-06 Last Seen 2026-04-22 Times Seen 9 Size 118 B (118 bytes) MD5 e81ff034b2a0cf707b70428019577b5e SHA1 425aaacb8514bbe321cc6d40aff4f5a24f531cae Loading... | |||||
HTTP Transactions (195)
| URL | IP | Response | Size |
|---|





