Report Overview
Visitedpublic
2025-12-24 01:45:22
Tags
Submit Tags
URL
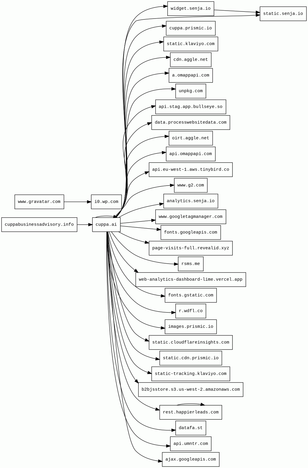
cuppabusinessadvisory.info/
Finishing URL
cuppa.ai/
IP / ASN

104.21.13.48
Title
Cuppa AI | Rated #1 Profit-Focused Tool for AI-Powered Content Growth
Detections
urlquery
0
Network Intrusion Detection
0
Threat Detection Systems
1
Host Summary
| Host | Rank | Registered | First Seen | Last Seen | Sent | Received | IP | Fingerprints |
|---|---|---|---|---|---|---|---|---|
unpkg.com | 1093 | 2016-01-06 | 2016-01-07 | 2025-12-21 | 842 B | 44 kB | ![]() 104.18.0.22 | ![]() |
analytics.senja.io | 1410777 | 2022-01-06 | 2024-04-16 | 2025-12-17 | 490 B | 535 B | ![]() 104.26.4.196 | |
ajax.googleapis.com | 3691 | 2005-01-25 | 2012-05-22 | 2025-12-21 | 436 B | 14 kB | ![]() 216.58.211.10 | |
www.googletagmanager.com | 283 | 2011-11-11 | 2012-10-04 | 2025-12-21 | 1.7 kB | 435 kB | ![]() 142.251.38.104 | |
page-visits-full.revealid.xyz | unknown | 2022-11-25 | 2025-10-16 | 2025-12-17 | 1.0 kB | 1.7 kB | ![]() 172.67.160.4 | |
cuppabusinessadvisory.info 1 alert(s) on this Host | unknown | unknown | No data | No data | 495 B | 720 kB | ![]() 172.67.154.160 | |
cdn.senja.io | 850666 | 2022-01-06 | 2023-01-14 | 2025-12-18 | 55 kB | 326 kB | ![]() 194.242.11.186 | |
rest.happierleads.com | 1407731 | 2020-05-12 | 2020-10-25 | 2025-12-17 | 899 B | 148 kB | ![]() 172.67.133.49 | |
web-analytics-dashboard-lime.vercel.app | unknown | 2020-01-28 | 2025-10-27 | 2025-12-17 | 1.5 kB | 30 kB | ![]() 216.198.79.131 | |
datafa.st | 417959 | 2024-07-01 | 2024-09-01 | 2025-12-16 | 1.4 kB | 15 kB | ![]() 76.76.21.21 | |
static-tracking.klaviyo.com | 20795 | 2012-03-29 | 2021-12-02 | 2025-12-22 | 1.5 kB | 45 kB | ![]() 151.101.130.133 | |
cdn.aggle.net | 204865 | 2018-02-20 | 2024-04-23 | 2025-12-16 | 409 B | 38 kB | ![]() 52.84.50.39 | |
cuppa.ai | 900223 | unknown | 2019-11-02 | 2025-12-17 | 15 kB | 2.4 MB | ![]() 172.67.197.190 | |
images.prismic.io | 156478 | 2013-06-05 | 2018-03-28 | 2025-12-17 | 5.4 kB | 570 kB | ![]() 0.0.0.0 | |
i0.wp.com | 841 | 1997-03-28 | 2013-09-17 | 2025-12-22 | 3.5 kB | 38 kB | ![]() 192.0.77.2 | |
www.g2.com | 187030 | 1995-03-22 | 2014-04-15 | 2025-12-17 | 447 B | 2.5 kB | ![]() 104.16.190.41 | |
r.wdfl.co | 172123 | 2017-05-09 | 2020-08-05 | 2025-12-23 | 396 B | 19 kB | ![]() 3.167.2.82 | |
images.g2crowd.com | 680958 | 2012-08-20 | 2015-09-08 | 2025-12-17 | 472 B | 2.6 kB | ![]() 104.18.30.176 | |
www.gravatar.com | 32157 | 2004-07-15 | 2012-05-21 | 2025-12-18 | 8.0 kB | 386 kB | ![]() 192.0.73.2 | |
data.processwebsitedata.com | 303552 | 2015-08-27 | 2017-01-31 | 2025-12-17 | 440 B | 514 B | ![]() 151.101.129.91 | ![]() |
widget.senja.io | 598385 | 2022-01-06 | 2022-05-13 | 2025-12-16 | 2.7 kB | 1.7 MB | ![]() 104.26.5.196 | |
fonts.googleapis.com | 313 | 2005-01-25 | 2012-05-23 | 2025-12-21 | 455 B | 2.5 kB | ![]() 142.251.38.106 | |
api.eu-west-1.aws.tinybird.co | unknown | 2019-03-11 | 2025-10-27 | 2025-12-17 | 1.5 kB | 687 B | ![]() 18.200.111.25 | |
fonts.gstatic.com | unknown | 2008-02-11 | 2014-04-02 | 2025-12-21 | 552 B | 38 kB | ![]() 142.250.74.35 | |
static.cdn.prismic.io | 244739 | 2013-06-05 | 2014-12-03 | 2025-12-19 | 433 B | 30 kB | ![]() 3.167.2.49 | |
b2bjsstore.s3.us-west-2.amazonaws.com | 758535 | 2005-08-18 | 2025-06-13 | 2025-12-17 | 452 B | 278 B | ![]() 3.5.78.248 | |
a.omappapi.com | 46803 | 2020-03-16 | 2020-03-20 | 2025-12-23 | 1.3 kB | 67 kB | ![]() 194.242.11.186 | |
ik.imagekit.io | 153981 | 2016-01-17 | 2017-04-02 | 2025-12-23 | 489 B | 4.0 kB | ![]() 18.165.122.88 | |
oirt.aggle.net | 176546 | 2018-02-20 | 2024-04-18 | 2025-12-16 | 4.0 kB | 3.8 kB | ![]() 44.239.192.8 | ![]() ![]() |
rsms.me | 18742 | 2010-12-05 | 2014-10-14 | 2025-12-22 | 418 B | 13 kB | ![]() 104.21.58.14 | |
api.omappapi.com | 47869 | 2020-03-16 | 2020-03-20 | 2025-12-23 | 446 B | 1.1 kB | ![]() 104.18.3.9 | |
cuppa.prismic.io | unknown | 2013-06-05 | 2024-11-22 | 2025-12-17 | 544 B | 21 kB | ![]() 3.219.209.17 | |
static.klaviyo.com | 17868 | 2012-03-29 | 2018-04-18 | 2025-12-22 | 1.4 kB | 96 kB | ![]() 151.101.2.133 | |
static.senja.io | 1346360 | 2022-01-06 | 2023-05-14 | 2025-12-20 | 417 B | 1.3 kB | ![]() 194.242.11.186 | |
api.stag.app.bullseye.so | unknown | 2023-05-18 | 2025-11-26 | 2025-12-17 | 1.1 kB | 1.4 kB | ![]() 162.159.140.98 | |
styles.redditmedia.com | 19924 | 2007-08-13 | 2018-01-10 | 2025-12-18 | 443 B | 20 kB | ![]() 151.101.129.140 | |
ph-avatars.imgix.net | 2231533 | 2011-06-23 | 2015-10-10 | 2025-12-17 | 2.0 kB | 8.7 kB | ![]() 151.101.2.208 | |
api.umntr.com | unknown | 2024-11-12 | 2025-02-25 | 2025-12-17 | 1.0 kB | 12 kB | ![]() 188.245.115.112 | |
static.cloudflareinsights.com | 4073 | 2019-08-30 | 2019-09-24 | 2025-12-21 | 494 B | 20 kB | ![]() 104.16.80.73 |
Fly.io (PaaS)
Fly is a platform for running full stack apps and databases.Cloudflare (CDN)
Cloudflare is a web-infrastructure and website-security company, providing content-delivery-network services, DDoS mitigation, Internet security, and distributed domain-name-server services.Bunny (CDN)
Vercel (PaaS)
Vercel is a cloud platform for static frontends and serverless functions.Varnish (Caching)
Varnish is a reverse caching proxy.Amazon S3 (CDN)
Amazon S3 or Amazon Simple Storage Service is a service offered by Amazon Web Services (AWS) that provides object storage through a web service interface.Amazon Web Services (PaaS)
Amazon Web Services (AWS) is a comprehensive cloud services platform offering compute power, database storage, content delivery and other functionality.Amazon CloudFront (CDN)
Amazon CloudFront is a fast content delivery network (CDN) service that securely delivers data, videos, applications, and APIs to customers globally with low latency, high transfer speeds.Cloudflare Browser Insights (Analytics, RUM)
Cloudflare Browser Insights is a tool that measures the performance of websites from the perspective of users.Nginx (Web servers, Reverse proxies)
Nginx is a web server that can also be used as a reverse proxy, load balancer, mail proxy and HTTP cache.DataDome (Security)
DataDome is a cybersecurity platform that specialises in bot protection and mitigation, offering advanced solutions to safeguard websites and mobile applications against malicious bot traffic, credential stuffing, scraping, and other automated threats.Cloudflare Bot Management (Security)
Cloudflare bot management solution identifies and mitigates automated traffic to protect websites from bad bots.Windows Server (Operating systems)
Windows Server is a brand name for a group of server operating systems.IIS:10.0 (Web servers)
Internet Information Services (IIS) is an extensible web server software created by Microsoft for use with the Windows NT family.OpenResty (Web servers)
OpenResty is a web platform based on nginx which can run Lua scripts using its LuaJIT engine.ImageKit (CDN, Digital asset management)
ImageKit is a real-time image and video transformation, optimization, and delivery service with built-in digital asset management, powered by a global CDN.gunicorn (Web servers)
Python (Programming languages)
Python is an interpreted and general-purpose programming language.Fastly (CDN)
Fastly is a cloud computing services provider. Fastly's cloud platform provides a content delivery network, Internet security services, load balancing, and video & streaming services.GitHub Pages (PaaS)
GitHub Pages is a static site hosting service.Related reports
Threat Detection Systems
| Detection System | Indicator | Verdict | Alert |
|---|---|---|---|
| DNS0 Zero | cuppabusinessadvisory.info | malicious | Sinkholed |
JavaScript (83)
No JavaScripts
HTTP Transactions (243)
| URL | IP | Response | Size |
|---|







