Report Overview
Visitedpublic
2026-04-21 12:24:16
Tags
Submit Tags
URL
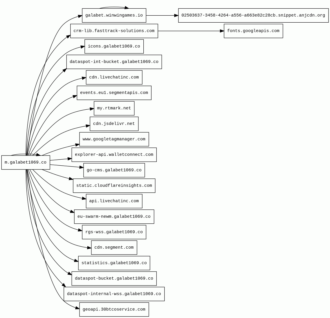
m.galabet1069.co
Finishing URL
m.galabet1069.co/tr/
IP / ASN

104.21.32.218
Title
Galabet Güvenilir Casino&Bahis Sitesi
Detections
urlquery
0
Network Intrusion Detection
0
Threat Detection Systems
2
Host Summary
| Host | Rank | Registered | First Seen | Last Seen | Sent | Received | IP | Fingerprints |
|---|---|---|---|---|---|---|---|---|
m.galabet1069.co 406 alert(s) on this Host | unknown | unknown | No data | No data | 128 kB | 14 MB | ![]() 188.114.96.1 | |
explorer-api.walletconnect.com | 466611 | 2009-12-19 | 2022-10-10 | 2026-04-18 | 5.1 kB | 464 kB | ![]() 104.20.35.94 | |
api.livechatinc.com | 29526 | 2005-10-31 | 2013-12-20 | 2026-04-21 | 1.2 kB | 7.3 kB | ![]() 2.22.225.11 | |
geoapi.30btcoservice.com | unknown | 2026-01-26 | 2026-04-21 | 2026-04-21 | 938 B | 2.3 kB | ![]() 185.162.229.2 | |
icons.galabet1069.co | unknown | unknown | 2026-04-21 | 2026-04-21 | 22 kB | 1.5 MB | ![]() 188.114.96.1 | |
dataspot-int-bucket.galabet1069.co | unknown | unknown | No data | No data | 1.3 kB | 257 kB | ![]() 188.114.96.1 | |
crm-lib.fasttrack-solutions.com | 1905587 | 2016-01-28 | 2019-02-04 | 2026-04-17 | 2.4 kB | 3.0 MB | ![]() 104.26.5.72 | |
cdn.livechatinc.com | 36142 | 2005-10-31 | 2012-06-22 | 2026-04-20 | 420 B | 104 kB | ![]() 23.36.77.241 | |
go-cms.galabet1069.co | unknown | unknown | No data | No data | 6.2 kB | 64 kB | ![]() 188.114.96.1 | |
cdn.jsdelivr.net | 1678 | 2012-05-16 | 2012-09-30 | 2026-04-19 | 451 B | 62 kB | ![]() 151.101.65.229 | |
fonts.googleapis.com | 313 | 2005-01-25 | 2012-05-23 | 2026-04-19 | 931 B | 5.3 kB | ![]() 172.217.19.234 | |
eu-swarm-newm.galabet1069.co | unknown | unknown | No data | No data | 784 B | 1.3 kB | ![]() 188.114.97.1 | |
statistics.galabet1069.co | unknown | unknown | No data | No data | 63 kB | 0 B | ![]() 0.0.0.0 | |
www.googletagmanager.com | 283 | 2011-11-11 | 2012-10-04 | 2026-04-19 | 1.8 kB | 1.8 MB | ![]() 142.250.74.8 | |
02503637-3458-4264-a556-a663e82c28cb.snippet.anjcdn.org | unknown | 2025-08-28 | 2026-02-04 | 2026-03-28 | 1.2 kB | 9.5 kB | ![]() 52.84.50.97 | |
events.eu1.segmentapis.com | 186340 | 2018-07-31 | 2021-08-11 | 2026-04-17 | 498 B | 261 B | ![]() 52.49.34.99 | |
rgs-wss.galabet1069.co | unknown | unknown | No data | No data | 785 B | 1.3 kB | ![]() 188.114.97.1 | |
dataspot-bucket.galabet1069.co | unknown | unknown | No data | No data | 1.4 kB | 0 B | ![]() 0.0.0.0 | |
dataspot-internal-wss.galabet1069.co | unknown | unknown | No data | No data | 827 B | 1.4 kB | ![]() 188.114.96.1 | |
galabet.winwingames.io | unknown | 2025-08-15 | 2026-01-16 | 2026-03-28 | 2.3 kB | 58 kB | ![]() 188.114.97.1 | |
cdn.segment.com | 9348 | 1998-07-06 | 2014-04-11 | 2026-04-16 | 958 B | 111 kB | ![]() 3.167.6.134 | |
static.cloudflareinsights.com | 4073 | 2019-08-30 | 2019-09-24 | 2026-04-19 | 510 B | 32 kB | ![]() 104.16.79.73 | |
my.rtmark.net | 43911 | 2014-10-29 | 2015-02-04 | 2026-04-15 | 1.1 kB | 2.1 kB | ![]() 172.64.146.234 |
Express (Web frameworks, Web servers)
Express is a web application framework for Node.js, released as free and open-source software under the MIT License. It is designed for building web applications and APIs.Node.js (Programming languages)
Node.js is an open-source, cross-platform, JavaScript runtime environment that executes JavaScript code outside a web browser.Cloudflare (CDN)
Cloudflare is a web-infrastructure and website-security company, providing content-delivery-network services, DDoS mitigation, Internet security, and distributed domain-name-server services.Cloudflare Bot Management (Security)
Cloudflare bot management solution identifies and mitigates automated traffic to protect websites from bad bots.Google Cloud CDN (CDN)
Cloud CDN uses Google's global edge network to serve content closer to users.Google Cloud (IaaS)
Google Cloud is a suite of cloud computing services.Cloudflare Browser Insights (Analytics, RUM)
Cloudflare Browser Insights is a tool that measures the performance of websites from the perspective of users.PHP:7.3.33 (Programming languages)
PHP is a general-purpose scripting language used for web development.Amazon CloudFront (CDN)
Amazon CloudFront is a fast content delivery network (CDN) service that securely delivers data, videos, applications, and APIs to customers globally with low latency, high transfer speeds.Amazon Web Services (PaaS)
Amazon Web Services (AWS) is a comprehensive cloud services platform offering compute power, database storage, content delivery and other functionality.Google Cloud Storage (Miscellaneous)
Google Cloud Storage allows world-wide storage and retrieval of any amount of data at any time.Amazon S3 (CDN)
Amazon S3 or Amazon Simple Storage Service is a service offered by Amazon Web Services (AWS) that provides object storage through a web service interface.Related reports
Threat Detection Systems
| Detection System | Indicator | Verdict | Alert |
|---|---|---|---|
| Cloudflare DNS | m.galabet1069.co | malicious | Sinkholed |
| CIRA Canadian Shield DNS | m.galabet1069.co | malicious | Sinkholed |
JavaScript (108)
No JavaScripts
HTTP Transactions (372)
| URL | IP | Response | Size |
|---|




