Report Overview
Visitedpublic
2025-12-25 23:33:33
Tags
Submit Tags
URL
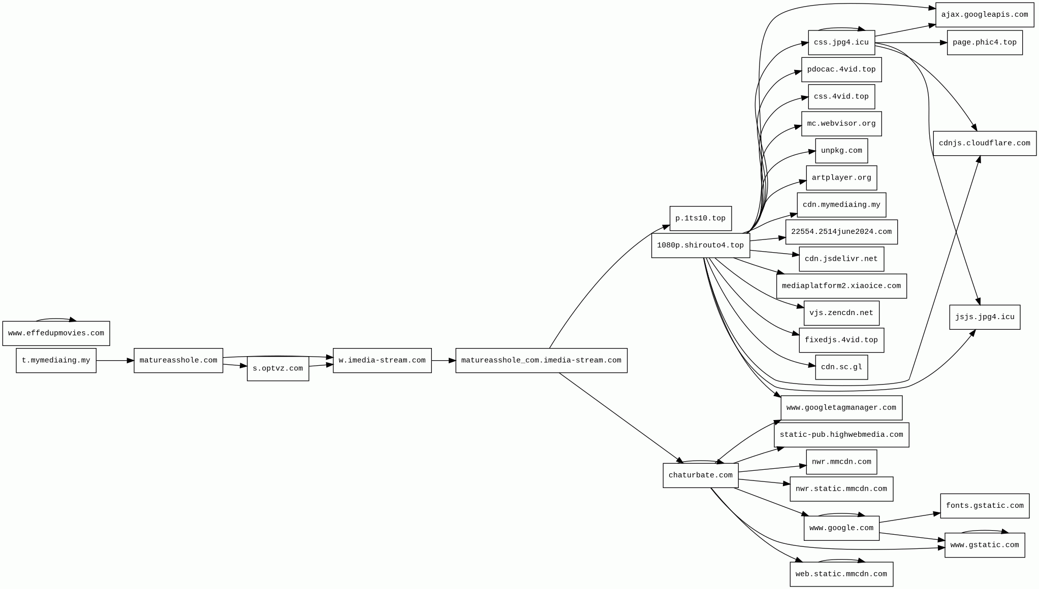
1080p.shirouto4.top/v/s://cav10.com/play/90583-1-1.html
Finishing URL
about:neterror?e=nssFailure2&u=https%3A//1080p.tub4us.top/&c=UTF-8&d=%20
IP / ASN

172.67.181.245
Title
Problem loading page
Detections
urlquery
0
Network Intrusion Detection
1
Threat Detection Systems
11
Host Summary
| Host | Rank | Registered | First Seen | Last Seen | Sent | Received | IP | Fingerprints |
|---|---|---|---|---|---|---|---|---|
mc.webvisor.org | 99131 | 2009-08-25 | 2017-08-16 | 2025-12-22 | 4.0 kB | 5.2 kB | ![]() 77.88.21.119 | |
jsjs.jpg4.icu | unknown | 2020-06-01 | 2025-11-19 | 2025-12-25 | 838 B | 1.5 kB | ![]() 104.21.18.180 | |
ajax.googleapis.com | 3691 | 2005-01-25 | 2012-05-22 | 2025-12-21 | 1.8 kB | 352 kB | ![]() 142.250.74.106 | |
22554.2514june2024.com | 3907572 | 2024-06-02 | 2024-10-28 | 2025-12-25 | 428 B | 611 B | ![]() 88.208.22.3 | |
mediaplatform2.xiaoice.com | unknown | 2014-06-22 | 2025-10-08 | 2025-12-16 | 519 B | 88 kB | ![]() 47.93.181.223 | ![]() |
t.mymediaing.my | unknown | unknown | 2025-11-01 | 2025-11-26 | 680 B | 10 kB | ![]() 104.21.71.149 | |
www.9188porn.com | 3479355 | 2024-06-18 | 2025-02-07 | 2025-12-25 | 402 B | 617 B | ![]() 188.114.96.1 | |
fonts.gstatic.com | unknown | 2008-02-11 | 2014-04-02 | 2025-12-21 | 1.1 kB | 82 kB | ![]() 142.250.178.99 | |
cdn.mymediaing.my | unknown | unknown | 2025-10-07 | 2025-12-25 | 425 B | 54 kB | ![]() 172.67.170.181 | |
matureasshole.com | 478338 | 2020-03-31 | 2025-08-15 | 2025-11-29 | 5.3 kB | 11 kB | ![]() 188.114.96.1 | |
web.static.mmcdn.com | 163426 | 2014-03-18 | 2024-03-10 | 2025-12-19 | 31 kB | 9.6 MB | ![]() 104.16.92.18 | |
s.optvz.com | 98517 | 2020-03-25 | 2024-10-14 | 2025-12-25 | 1.8 kB | 1.9 kB | ![]() 95.211.229.245 | |
pornzog.com | 9115 | 2014-10-09 | 2014-11-02 | 2025-12-25 | 397 B | 15 kB | ![]() 62.122.168.78 | |
vjs.zencdn.net | 43797 | 2011-12-27 | 2012-05-21 | 2025-12-24 | 860 B | 1.9 MB | ![]() 151.101.130.217 | |
pdocac.4vid.top 9 alert(s) on this Host | unknown | 2024-03-09 | 2025-11-19 | 2025-12-25 | 4.2 kB | 16 kB | ![]() 188.114.96.1 | |
matureasshole_com.imedia-stream.com | unknown | 2021-08-02 | 2025-11-29 | 2025-11-29 | 823 B | 2.6 kB | ![]() 172.66.43.124 | |
fixedjs.4vid.top 2 alert(s) on this Host | unknown | 2024-03-09 | 2025-11-19 | 2025-12-25 | 849 B | 6.7 kB | ![]() 188.114.96.1 | |
www.effedupmovies.com 2 alert(s) on this Host | 121897 | 2017-08-24 | 2018-01-06 | 2025-12-25 | 855 B | 2.0 kB | ![]() 45.138.107.13 | |
www.googletagmanager.com | 283 | 2011-11-11 | 2012-10-04 | 2025-12-21 | 874 B | 748 kB | ![]() 142.251.38.104 | |
page.phic4.top 4 alert(s) on this Host | 4536559 | 2024-03-07 | 2024-03-28 | 2025-12-25 | 1.6 kB | 0 B | ![]() 0.0.0.0 | |
css.4vid.top 3 alert(s) on this Host | unknown | 2024-03-09 | 2025-11-20 | 2025-12-19 | 1.3 kB | 136 kB | ![]() 188.114.96.1 | |
css.jpg4.icu | unknown | 2020-06-01 | 2025-11-19 | 2025-12-25 | 1.4 kB | 40 kB | ![]() 104.21.18.180 | |
cdn.sc.gl | 1377843 | 2014-09-25 | 2014-12-05 | 2025-12-25 | 855 B | 11 kB | ![]() 188.114.97.1 | |
unpkg.com | 1093 | 2016-01-06 | 2016-01-07 | 2025-12-21 | 880 B | 80 kB | ![]() 104.18.0.22 | ![]() |
chaturbate.com | 1169 | 2011-02-26 | 2012-05-22 | 2025-12-25 | 7.1 kB | 471 kB | ![]() 104.18.208.112 | ![]() ![]() |
pdocac.jpg4.icu | unknown | 2020-06-01 | 2025-11-19 | 2025-12-25 | 404 B | 3.6 kB | ![]() 104.21.18.180 | |
w.imedia-stream.com | 1936735 | 2021-08-02 | 2025-05-21 | 2025-12-25 | 676 B | 2.4 kB | ![]() 172.66.43.124 | |
www.w3schools.com | 2135 | 2000-03-21 | 2014-02-05 | 2025-12-22 | 399 B | 24 kB | ![]() 23.36.77.67 | |
cdnjs.cloudflare.com | 1222 | 2009-02-17 | 2012-05-23 | 2025-12-21 | 1.4 kB | 703 kB | ![]() 104.17.24.14 | |
www.gstatic.com | 146047 | 2008-02-11 | 2012-05-29 | 2025-12-21 | 3.4 kB | 3.5 MB | ![]() 142.250.74.99 | |
cav10.com 4 alert(s) on this Host | unknown | 2025-12-11 | 2025-12-18 | 2025-12-25 | 395 B | 4.3 kB | ![]() 166.88.132.178 | |
cdn.jsdelivr.net | 1678 | 2012-05-16 | 2012-09-30 | 2025-12-21 | 875 B | 440 kB | ![]() 104.16.174.226 | |
1080p.shirouto4.top 1 alert(s) on this Host | unknown | 2024-05-27 | 2025-11-05 | 2025-12-16 | 523 B | 23 kB | ![]() 172.67.181.245 | |
static-pub.highwebmedia.com | 349364 | 2004-12-03 | 2021-01-19 | 2025-12-19 | 934 B | 176 kB | ![]() 104.18.239.194 | |
nwr.static.mmcdn.com | 216180 | 2014-03-18 | 2024-03-26 | 2025-12-21 | 458 B | 119 kB | ![]() 162.247.243.39 | |
p.1ts10.top 1 alert(s) on this Host | 1988811 | 2019-01-28 | 2019-07-03 | 2025-12-18 | 795 B | 141 kB | ![]() 188.114.96.1 | |
www.google.com | 22 | 1997-09-15 | 2015-05-10 | 2025-12-21 | 2.3 kB | 97 kB | ![]() 216.58.207.196 | |
artplayer.org | 1515946 | 2018-11-25 | 2019-07-23 | 2025-10-25 | 2.3 kB | 2.0 MB | ![]() 185.199.111.153 | |
nwr.mmcdn.com | 176382 | 2014-03-18 | 2024-03-26 | 2025-12-25 | 3.4 kB | 657 B | ![]() 162.247.243.35 |
Cloudflare (CDN)
Cloudflare is a web-infrastructure and website-security company, providing content-delivery-network services, DDoS mitigation, Internet security, and distributed domain-name-server services.Nginx (Web servers, Reverse proxies)
Nginx is a web server that can also be used as a reverse proxy, load balancer, mail proxy and HTTP cache.Envoy (Reverse proxies)
Envoy is an open-source edge and service proxy, designed for cloud-native applications.Google Cloud CDN (CDN)
Cloud CDN uses Google's global edge network to serve content closer to users.Google Cloud (IaaS)
Google Cloud is a suite of cloud computing services.Nginx:1.24.0 (Web servers, Reverse proxies)
Nginx is a web server that can also be used as a reverse proxy, load balancer, mail proxy and HTTP cache.PHP:8.1.22 (Programming languages)
PHP is a general-purpose scripting language used for web development.MySQL (Databases)
MySQL is an open-source relational database management system.PHP:8.4.15 (Programming languages)
PHP is a general-purpose scripting language used for web development.WordPress (CMS, Blogs)
WordPress is a free and open-source content management system written in PHP and paired with a MySQL or MariaDB database. Features include a plugin architecture and a template system.Plesk (Hosting panels)
Plesk is a web hosting and server data centre automation software with a control panel developed for Linux and Windows-based retail hosting service providers.Fly.io (PaaS)
Fly is a platform for running full stack apps and databases.Amazon S3 (CDN)
Amazon S3 or Amazon Simple Storage Service is a service offered by Amazon Web Services (AWS) that provides object storage through a web service interface.Amazon Web Services (PaaS)
Amazon Web Services (AWS) is a comprehensive cloud services platform offering compute power, database storage, content delivery and other functionality.reCAPTCHA (Security)
reCAPTCHA is a free service from Google that helps protect websites from spam and abuse.Google Analytics (Analytics)
Google Analytics is a free web analytics service that tracks and reports website traffic.Python (Programming languages)
Python is an interpreted and general-purpose programming language.Django (Web frameworks)
Django is a Python-based free and open-source web application framework.Varnish (Caching)
Varnish is a reverse caching proxy.GitHub Pages (PaaS)
GitHub Pages is a static site hosting service.Fastly (CDN)
Fastly is a cloud computing services provider. Fastly's cloud platform provides a content delivery network, Internet security services, load balancing, and video & streaming services.Related reports
Network Intrusion Detection Systems
Suricata /w Emerging Threats Pro
| Timestamp | Severity | Source IP | Destination IP | Alert |
|---|---|---|---|---|
| medium | ![]() 172.18.0.3 | ![]() 104.21.18.180 | ET INFO Suspicious Domain (*.icu) in TLS SNI |
Threat Detection Systems
| Detection System | Indicator | Verdict | Alert |
|---|---|---|---|
| DNS0 Zero | pdocac.4vid.top | malicious | Sinkholed |
| DNS0 Zero | page.phic4.top | malicious | Sinkholed |
| DNS0 Zero | p.1ts10.top | malicious | Sinkholed |
| DNS0 Zero | fixedjs.4vid.top | malicious | Sinkholed |
| DigiCert UltraDNS | www.effedupmovies.com | malicious | Sinkholed |
| DNS0 Zero | css.4vid.top | malicious | Sinkholed |
| OpenDNS | cav10.com | suspicious | Content Category / Application Block |
| Cloudflare DNS | cav10.com | malicious | Sinkholed |
| Hagezi Threat Feed | cav10.com | malicious | Sinkholed |
| DNS0 Zero | cav10.com | malicious | Sinkholed |
| DNS0 Zero | 1080p.shirouto4.top | malicious | Sinkholed |
JavaScript (145)
| HASH | FROM | Size | First Seen | Last Seen | |
|---|---|---|---|---|---|
| 2badd01f80cd03eb7ffce90487ab3f71 | DocumentWrite | 43 B | 2023-03-07 | 2026-03-29 | |
Introduced by DocumentWrite First Seen 2023-03-07 Last Seen 2026-03-29 Times Seen 2350 Size 43 B (43 bytes) MD5 2badd01f80cd03eb7ffce90487ab3f71 SHA1 1d0af7cc184466c7d86216085ea60242daeb1eb4 Loading... | |||||
| e2b5a6613f2476c41e60418182e0cb38 | DocumentWrite | 519 B | 2025-11-20 | 2026-03-03 | |
Introduced by DocumentWrite First Seen 2025-11-20 Last Seen 2026-03-03 Times Seen 80 Size 519 B (519 bytes) MD5 e2b5a6613f2476c41e60418182e0cb38 SHA1 789bbf992fb576c3ab3ef50e0280897e597c93c9 Loading... | |||||
| d41d8cd98f00b204e9800998ecf8427e | DocumentWrite | 0 B | 0001-01-01 | 2026-04-03 | |
Introduced by DocumentWrite First Seen 0001-01-01 Last Seen 2026-04-03 Times Seen 13299059 Size 0 B (0 bytes) MD5 d41d8cd98f00b204e9800998ecf8427e SHA1 da39a3ee5e6b4b0d3255bfef95601890afd80709 Loading... | |||||
| 8da66cae5fc09ad0ad54710cd4960dbd | DocumentWrite | 88 B | 2023-03-07 | 2026-03-29 | |
Introduced by DocumentWrite First Seen 2023-03-07 Last Seen 2026-03-29 Times Seen 2420 Size 88 B (88 bytes) MD5 8da66cae5fc09ad0ad54710cd4960dbd SHA1 01ef404d9c252491d6f0cd6900cce145d4b76db1 Loading... | |||||
| 2f4a8f349f168e220786a0dbab8a0c2a | DocumentWrite | 36 B | 2025-11-30 | 2026-03-06 | |
Introduced by DocumentWrite First Seen 2025-11-30 Last Seen 2026-03-06 Times Seen 134 Size 36 B (36 bytes) MD5 2f4a8f349f168e220786a0dbab8a0c2a SHA1 c309ae69ac0c916b5dc834bfe725548962e0a5fa Loading... | |||||
| 24745cfc935a9758d0cc54cfdc9e0a3a | DocumentWrite | 374 B | 2025-11-20 | 2026-03-03 | |
Introduced by DocumentWrite First Seen 2025-11-20 Last Seen 2026-03-03 Times Seen 80 Size 374 B (374 bytes) MD5 24745cfc935a9758d0cc54cfdc9e0a3a SHA1 b99b071d1a216afbbaba7f456bc280028e230139 Loading... | |||||
| edc24b7d2fc7536422daee6621435edf | DocumentWrite | 55 B | 2024-04-16 | 2026-03-29 | |
Introduced by DocumentWrite First Seen 2024-04-16 Last Seen 2026-03-29 Times Seen 2321 Size 55 B (55 bytes) MD5 edc24b7d2fc7536422daee6621435edf SHA1 71fd4875b509449d820e6a3dd7d83e5f6c31fac8 Loading... | |||||
| f20082213ea16092c74eb4f66989ffa5 | DocumentWrite | 2.2 kB | 2025-12-18 | 2026-01-09 | |
Introduced by DocumentWrite First Seen 2025-12-18 Last Seen 2026-01-09 Times Seen 20 Size 2.2 kB (2223 bytes) MD5 f20082213ea16092c74eb4f66989ffa5 SHA1 a78933916b598978a23989de5eb87637c7ff5f95 Loading... | |||||
| 9780790c790dbfd6d8036afeac3745b4 | DocumentWrite | 7 B | 2024-06-14 | 2026-02-22 | |
Introduced by DocumentWrite First Seen 2024-06-14 Last Seen 2026-02-22 Times Seen 108 Size 7 B (7 bytes) MD5 9780790c790dbfd6d8036afeac3745b4 SHA1 917df91e1730cb55ff8aba76f721651a6b54a840 Loading... | |||||
| 9e7608f100a0deacd5ea076a2c2a84a6 | DocumentWrite | 68 B | 2025-04-08 | 2026-03-12 | |
Introduced by DocumentWrite First Seen 2025-04-08 Last Seen 2026-03-12 Times Seen 225 Size 68 B (68 bytes) MD5 9e7608f100a0deacd5ea076a2c2a84a6 SHA1 5af8da6e7f3f1c6f078c6af42d33f7ea9cca82a7 Loading... | |||||
| ba2d069a5ce8ce7375ebf3de4090d6ab | DocumentWrite | 232 B | 2025-11-19 | 2026-03-15 | |
Introduced by DocumentWrite First Seen 2025-11-19 Last Seen 2026-03-15 Times Seen 337 Size 232 B (232 bytes) MD5 ba2d069a5ce8ce7375ebf3de4090d6ab SHA1 047efdb45f9ab165220bad539963beafff342c21 Loading... | |||||
HTTP Transactions (156)
| URL | IP | Response | Size |
|---|










