Report Overview
Visitedpublic
2024-02-04 10:33:59
Tags
Submit Tags
URL
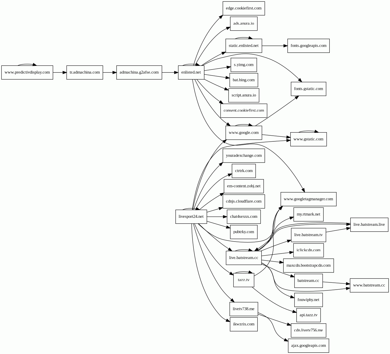
livesport24.net/
Finishing URL
livesport24.net/
IP / ASN

188.114.97.1
Title
LIVESPORT24 - Watch Live Sports Streams for FREE - NBA Streams - Live Football on TV
Detections
urlquery
0
Network Intrusion Detection
0
Threat Detection Systems
0
Host Summary
| Host | Rank | Registered | First Seen | Last Seen | Sent | Received | IP | Fingerprints |
|---|---|---|---|---|---|---|---|---|
ajax.googleapis.com | 12905 | 2005-01-25 | 2013-08-16 11:51:31 | 2024-02-03 23:27:55 | 427 B | 35 kB | ![]() 216.58.207.202 | |
maxcdn.bootstrapcdn.com | 724 | 2012-05-25 | 2014-06-18 02:37:31 | 2024-02-03 18:17:43 | 1.0 kB | 40 kB | ![]() 104.18.11.207 | |
batstream.cc | unknown | 2022-04-01 | 2022-04-01 22:03:12 | 2023-10-31 01:21:08 | 26 kB | 9.5 MB | ![]() 188.114.97.1 | |
admachina.g2afse.com | unknown | 2019-02-26 | 2024-01-06 17:56:38 | 2024-01-29 10:49:46 | 567 B | 533 B | ![]() 34.147.1.177 | |
em-content.zobj.net | unknown | 2009-06-08 | 2023-01-25 11:25:46 | 2024-02-02 16:11:01 | 930 B | 37 kB | ![]() 104.16.134.14 | |
tr.admachina.com | unknown | 2015-05-20 | 2020-06-02 09:40:52 | 2024-02-01 21:28:37 | 565 B | 8.6 kB | ![]() 35.233.96.203 | |
live.batstream.cc | unknown | 2022-04-01 | 2022-04-09 22:08:38 | 2023-10-21 19:04:37 | 5.8 kB | 783 kB | ![]() 188.114.97.1 | |
| unknown | 896 B | 222 B | ![]() 63.35.126.133 | |||||
livetv738.me | unknown | 2023-11-20 | 2023-12-05 20:47:43 | 2023-12-05 20:47:43 | 542 B | 557 kB | ![]() 172.67.164.95 | |
ctrtrk.com | unknown | 2024-01-17 | 2013-01-23 21:23:55 | 2024-02-03 19:35:44 | 508 B | 556 B | ![]() 172.67.204.62 | |
cdn.livetv756.me | unknown | 2023-12-01 | 2024-02-02 21:54:33 | 2024-02-03 18:59:44 | 50 kB | 240 kB | ![]() 188.114.97.1 | |
fonts.gstatic.com | unknown | 2008-02-11 | 2014-09-09 02:40:21 | 2024-02-03 18:48:51 | 2.7 kB | 103 kB | ![]() 216.58.207.227 | |
www.batstream.cc | unknown | 2022-04-01 | 2022-07-28 06:21:46 | 2023-10-21 19:04:40 | 26 kB | 101 kB | ![]() 188.114.97.1 | |
fonts.googleapis.com | 8877 | 2005-01-25 | 2013-06-10 22:14:26 | 2024-02-03 21:39:57 | 1.4 kB | 111 kB | ![]() 142.250.74.106 | |
www.predictivdisplay.com | 171692 | 2015-04-27 | 2018-04-17 22:47:33 | 2024-01-29 17:28:18 | 2.5 kB | 377 kB | ![]() 188.114.97.1 | |
youradexchange.com | 273384 | 2012-11-09 | 2013-02-04 17:25:46 | 2024-02-03 21:28:35 | 5.0 kB | 25 kB | ![]() 104.21.91.188 | |
edge.cookiefirst.com | 48471 | 2018-11-17 | 2022-03-02 15:30:07 | 2024-02-03 19:06:50 | 466 B | 638 B | ![]() 194.242.11.186 | |
www.google.com | 7 | 1997-09-15 | 2015-05-10 13:11:19 | 2024-02-03 18:23:04 | 3.7 kB | 70 kB | ![]() 142.250.74.164 | |
s.yimg.com | 375 | 1997-05-14 | 2012-05-21 00:45:00 | 2024-02-03 19:34:08 | 824 B | 8.0 kB | ![]() 188.125.94.204 | |
consent.cookiefirst.com | 40157 | 2018-11-17 | 2020-02-13 13:26:34 | 2024-02-03 18:45:55 | 3.0 kB | 48 kB | ![]() 194.242.11.186 | |
api.tazz.tv | unknown | unknown | No data | No data | 944 B | 243 kB | ![]() 172.67.212.165 | |
live.batstream.tv | 296784 | 2019-08-30 | 2019-09-25 20:44:45 | 2023-06-19 17:09:07 | 1.3 kB | 666 kB | ![]() 104.21.39.183 | |
tazz.tv | unknown | unknown | No data | No data | 4.1 kB | 417 kB | ![]() 104.21.45.87 | |
script.anura.io | 43801 | 2016-03-22 | 2017-05-19 21:00:19 | 2024-02-04 00:44:02 | 996 B | 75 kB | ![]() 18.169.22.210 | |
my.rtmark.net | 9054 | 2014-10-29 | 2015-02-04 10:54:57 | 2024-02-03 18:27:24 | 469 B | 748 B | ![]() 139.45.195.8 | |
livesport24.net | 461870 | 2010-06-18 | 2017-01-21 12:15:48 | 2024-01-20 13:07:28 | 33 kB | 5.9 MB | ![]() 188.114.97.1 | |
www.gstatic.com | unknown | 2008-02-11 | 2016-07-26 11:37:06 | 2024-02-03 22:31:10 | 2.4 kB | 658 kB | ![]() 142.250.74.35 | |
ikwzrix.com | unknown | unknown | No data | No data | 2.1 kB | 373 kB | ![]() 188.114.97.1 | |
live.batstream.live | 307314 | 2021-03-21 | 2021-03-22 12:16:13 | 2023-10-21 19:04:36 | 1.3 kB | 693 kB | ![]() 104.21.42.126 | |
enlisted.net | 145759 | 2001-07-17 | 2017-02-11 18:15:44 | 2024-02-03 09:18:58 | 1.6 kB | 50 kB | ![]() 104.22.43.210 | |
cdnjs.cloudflare.com | 235 | 2009-02-17 | 2015-04-17 22:46:33 | 2024-02-03 20:08:51 | 456 B | 3.8 kB | ![]() 104.17.25.14 | |
static.enlisted.net | 515463 | 2001-07-17 | 2021-04-14 12:17:05 | 2024-02-04 04:59:51 | 9.5 kB | 3.6 MB | ![]() 185.244.209.62 | |
bat.bing.com | 387 | 1996-01-29 | 2014-04-08 11:23:16 | 2024-02-03 18:20:05 | 1.7 kB | 15 kB | ![]() 13.107.21.200 | |
www.googletagmanager.com | 75 | 2011-11-11 | 2013-05-22 04:07:37 | 2024-02-03 20:00:00 | 3.5 kB | 1.2 MB | ![]() 142.250.74.168 | |
pubtrky.com | unknown | 2023-11-21 | 2023-11-21 12:12:26 | 2024-02-03 19:38:16 | 964 B | 1.1 kB | ![]() 172.67.188.110 | |
fouwiphy.net 1 alert(s) on this Host | unknown | 2024-01-24 | 2024-01-24 16:45:31 | 2024-02-03 17:56:57 | 460 B | 3.8 kB | ![]() 139.45.197.245 | |
chat4sexxx.com | unknown | 2020-03-16 | 2020-03-24 00:27:50 | 2024-02-02 13:16:23 | 1.9 kB | 404 kB | ![]() 159.65.115.59 | |
iclickcdn.com | 45415 | 2020-03-20 | 2020-03-25 20:06:34 | 2024-01-29 05:46:00 | 402 B | 84 kB | ![]() 104.26.12.118 | |
ads.anura.io | 75730 | 2016-03-22 | 2016-10-30 01:38:15 | 2024-02-03 04:04:58 | 434 B | 464 B | ![]() 54.230.111.29 |
Related reports
Threat Detection Systems
Public InfoSec YARA rules
No alerts detected
OpenPhish
No alerts detected
PhishTank
No alerts detected
mnemonic secure dns
No alerts detected
Quad9 DNS
| Scan Date | Severity | Indicator | Alert |
|---|---|---|---|
| 2024-02-04 | medium | fouwiphy.net | Sinkholed |
ThreatFox
No alerts detected
JavaScript (130)
| HASH | FROM | Size | First Seen | Last Seen | |
|---|---|---|---|---|---|
| 005779e84e96484767731eeea7525873 | DocumentWrite | 85 B | 2023-03-07 | 2026-04-05 | |
Introduced by DocumentWrite First Seen 2023-03-07 Last Seen 2026-04-05 Times Seen 5127 Size 85 B (85 bytes) MD5 005779e84e96484767731eeea7525873 SHA1 99bd58277dacb4bc37a6ee20d69ff377f865cce5 Loading... | |||||
HTTP Transactions (425)
| URL | IP | Response | Size |
|---|







