Report Overview
Visitedpublic
2025-06-27 16:26:59
Tags
Submit Tags
URL
psi.annonce.cz/
Finishing URL
www.annonce.cz/psi-a-stenatka.html
IP / ASN

104.26.6.159
Title
Psi a štěňátka, inzerce psů. - inzeráty | Inzerce na Annonce.cz
Detections
urlquery
0
Network Intrusion Detection
0
Threat Detection Systems
0
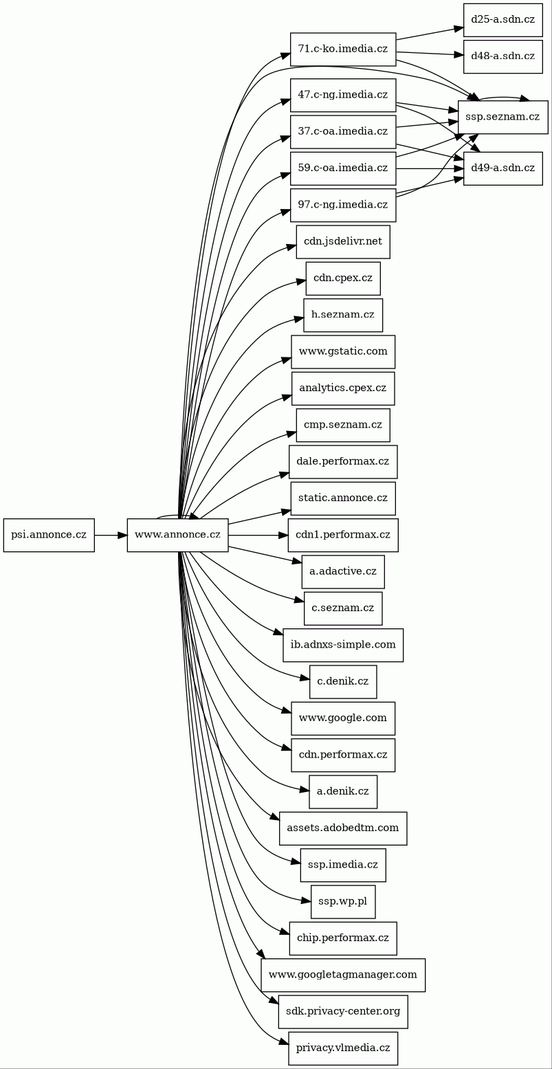
Host Summary
| Host | Rank | Registered | First Seen | Last Seen | Sent | Received | IP | Fingerprints |
|---|---|---|---|---|---|---|---|---|
37.c-oa.imedia.cz | unknown | 1998-03-06 | 2025-06-27 | 2025-06-27 | 625 B | 44 kB | ![]() 77.75.77.163 | |
c.denik.cz | unknown | 1998-07-04 | 2025-06-03 | 2025-06-23 | 418 B | 3.7 kB | ![]() 172.67.27.236 | |
d48-a.sdn.cz | 193864 | 2009-04-30 | 2019-10-23 | 2025-06-23 | 461 B | 8.4 kB | ![]() 77.75.79.195 | |
cdn.jsdelivr.net | 439 | 2012-05-16 | 2012-09-30 | 2025-06-25 | 509 B | 2.4 kB | ![]() 151.101.129.229 | |
71.c-ko.imedia.cz | unknown | 1998-03-06 | 2025-06-27 | 2025-06-27 | 625 B | 63 kB | ![]() 77.75.77.163 | |
www.google.com | 7 | 1997-09-15 | 2015-05-10 | 2025-06-25 | 418 B | 1.7 kB | ![]() 142.250.178.100 | |
97.c-ng.imedia.cz | unknown | unknown | No data | No data | 625 B | 42 kB | ![]() 77.75.77.163 | |
d49-a.sdn.cz | 144753 | 2009-04-30 | 2019-09-24 | 2025-06-27 | 5.0 kB | 353 kB | ![]() 77.75.79.195 | |
cdn.performax.cz | 175038 | 2013-08-20 | 2016-04-14 | 2025-06-25 | 2.3 kB | 87 kB | ![]() 109.123.210.83 | |
d25-a.sdn.cz | 267429 | 2009-04-30 | 2019-10-08 | 2025-06-23 | 5.9 kB | 216 kB | ![]() 77.75.79.195 | |
privacy.vlmedia.cz | unknown | 2016-06-27 | 2025-05-12 | 2025-06-18 | 635 B | 15 kB | ![]() 3.167.2.60 | |
ssp.wp.pl | 28929 | 1998-04-28 | 2019-04-05 | 2025-06-27 | 513 B | 306 B | ![]() 212.77.99.29 | |
www.annonce.cz | unknown | 1997-10-04 | 2012-12-09 | 2023-11-09 | 12 kB | 766 kB | ![]() 104.26.7.159 | |
h.seznam.cz | 100240 | 1996-10-07 | 2020-10-25 | 2025-06-23 | 43 kB | 656 kB | ![]() 77.75.76.30 | |
47.c-ng.imedia.cz | unknown | unknown | No data | No data | 625 B | 7.8 kB | ![]() 77.75.77.163 | |
ib.adnxs-simple.com | 9016 | 2021-03-03 | 2021-04-06 | 2025-06-23 | 496 B | 1.4 kB | ![]() 185.89.210.153 | |
a.adactive.cz | 635324 | 2008-01-28 | 2018-03-06 | 2025-06-23 | 431 B | 38 kB | ![]() 195.191.205.169 | |
c.seznam.cz | 77918 | 1996-10-07 | 2020-05-22 | 2025-06-21 | 407 B | 334 kB | ![]() 77.75.77.172 | |
psi.annonce.cz | unknown | 1997-10-04 | 2025-06-27 | 2025-06-27 | 483 B | 145 kB | ![]() 104.26.7.159 | |
59.c-oa.imedia.cz | unknown | 1998-03-06 | 2025-06-27 | 2025-06-27 | 625 B | 13 kB | ![]() 77.75.77.163 | |
dale.performax.cz | 322917 | 2013-08-20 | 2020-06-25 | 2025-06-25 | 1.1 kB | 23 kB | ![]() 109.123.221.50 | |
www.gstatic.com | unknown | 2008-02-11 | 2012-05-29 | 2025-06-25 | 492 B | 655 kB | ![]() 142.250.178.99 | |
cmp.seznam.cz | unknown | 1996-10-07 | 2024-02-27 | 2025-06-25 | 922 B | 1.2 kB | ![]() 77.75.76.214 | |
ssp.seznam.cz | 120161 | 1996-10-07 | 2020-05-25 | 2025-06-25 | 17 kB | 560 kB | ![]() 77.75.78.101 | |
a.denik.cz | 198357 | 1998-07-04 | 2018-03-06 | 2025-06-23 | 6.4 kB | 14 kB | ![]() 54.72.148.155 | |
static.annonce.cz | unknown | 1997-10-04 | 2025-06-27 | 2025-06-27 | 2.2 kB | 38 kB | ![]() 104.26.7.159 | |
analytics.cpex.cz | unknown | 2013-03-25 | 2018-10-17 | 2025-06-23 | 506 B | 187 B | ![]() 217.16.188.181 | |
ssp.imedia.cz | 162388 | 1998-03-06 | 2018-04-11 | 2025-06-23 | 834 B | 252 kB | ![]() 77.75.78.101 | |
chip.performax.cz | 406390 | 2013-08-20 | 2020-06-25 | 2025-06-25 | 1.2 kB | 530 B | ![]() 109.123.221.50 | |
www.googletagmanager.com | 75 | 2011-11-11 | 2012-10-04 | 2025-06-25 | 2.3 kB | 1.7 MB | ![]() 142.250.178.40 | |
cdn.cpex.cz | 192732 | 2013-03-25 | 2015-05-19 | 2025-06-27 | 2.6 kB | 578 kB | ![]() 185.76.9.27 | |
assets.adobedtm.com | 512 | 2013-11-22 | 2014-01-28 | 2025-06-25 | 1.6 kB | 78 kB | ![]() 96.6.17.25 | |
sdk.privacy-center.org | 6220 | 2017-05-16 | 2019-02-05 | 2025-06-21 | 1.5 kB | 790 kB | ![]() 3.167.2.115 | |
cdn1.performax.cz | unknown | 2013-08-20 | 2023-09-19 | 2025-03-23 | 476 B | 372 B | ![]() 109.123.210.83 |
Related reports
Threat Detection Systems
Public InfoSec YARA rules
No alerts detected
OpenPhish
No alerts detected
PhishTank
No alerts detected
Quad9 DNS
No alerts detected
ThreatFox
No alerts detected
JavaScript (154)
| HASH | FROM | Size | First Seen | Last Seen | |
|---|---|---|---|---|---|
| 0c95a918ce5a909d5296a4d57a8a773b | DocumentWrite | 166 B | 2025-06-18 | 2025-10-17 | |
Introduced by DocumentWrite First Seen 2025-06-18 Last Seen 2025-10-17 Times Seen 4 Size 166 B (166 bytes) MD5 0c95a918ce5a909d5296a4d57a8a773b SHA1 a90d4f5e7c540e923ecf3ceccd2ff19e586285a5 Loading... | |||||
| 1677d67c66d73c31d84bf60fa3a6673d | DocumentWrite | 13 kB | 2025-06-27 | 2025-06-27 | |
Introduced by DocumentWrite First Seen 2025-06-27 Last Seen 2025-06-27 Times Seen 1 Size 13 kB (12554 bytes) MD5 1677d67c66d73c31d84bf60fa3a6673d SHA1 bafcacd01d826d5baedeb9d0af97f40bde8566d4 Loading... | |||||
HTTP Transactions (212)
| URL | IP | Response | Size |
|---|






