Report Overview
Visitedpublic
2025-12-19 15:52:04
Tags
Submit Tags
URL
linksurgeengine.blogspot.com/?https%3A%2F%2Flinkgenprotool.blogspot.com%2F
Finishing URL
linksurgeengine.blogspot.com/p/ultimate-backlink-generator-tool.html?https://linkgenprotool.blogspot.com/
IP / ASN

216.58.207.225
Title
Ultimate Backlink Generator Tool | SEO Tool for Website & YouTube Promotion with Auto Submission & Traffic Booster
Detections
urlquery
0
Network Intrusion Detection
0
Threat Detection Systems
1
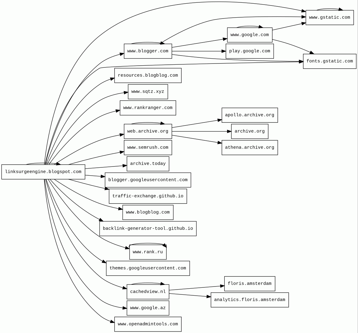
Host Summary
| Host | Rank | Registered | First Seen | Last Seen | Sent | Received | IP | Fingerprints |
|---|---|---|---|---|---|---|---|---|
traffic-exchange.github.io | unknown | 2013-03-08 | 2025-07-25 | 2025-12-18 | 3.3 kB | 44 kB | ![]() 185.199.111.153 | |
floris.amsterdam | unknown | 2017-11-24 | 2025-03-01 | 2025-12-18 | 11 kB | 11 kB | ![]() 143.178.167.52 | |
web.archive.org | 285 | 1995-12-14 | 2012-05-30 | 2025-12-16 | 3.9 kB | 283 kB | ![]() 207.241.237.3 | |
www.rankranger.com | 2695848 | 2009-09-15 | 2025-12-19 | 2025-12-19 | 1.2 kB | 45 kB | ![]() 54.83.26.31 | ![]() |
www.google.com | 22 | 1997-09-15 | 2015-05-10 | 2025-12-14 | 1.9 kB | 96 kB | ![]() 142.250.178.36 | |
www.gstatic.com | 146047 | 2008-02-11 | 2012-05-29 | 2025-12-14 | 2.9 kB | 2.7 MB | ![]() 142.250.74.99 | |
www.sqtz.xyz | unknown | unknown | No data | No data | 561 B | 0 B | ![]() 0.0.0.0 | |
www.google.az | 176582 | unknown | 2013-02-01 | 2025-12-19 | 585 B | 2.8 kB | ![]() 142.250.178.99 | |
apollo.archive.org | 369557 | 1995-12-14 | 2025-04-10 | 2025-12-17 | 548 B | 230 B | ![]() 207.241.224.2 | |
themes.googleusercontent.com | 81747 | 2008-11-17 | 2012-05-24 | 2025-12-15 | 550 B | 229 kB | ![]() 142.250.74.33 | |
www.blogger.com | 9514 | 1999-06-22 | 2012-05-22 | 2025-12-15 | 11 kB | 827 kB | ![]() 142.250.74.105 | |
resources.blogblog.com | 177645 | 2000-09-15 | 2017-01-30 | 2025-12-15 | 470 B | 144 kB | ![]() 142.250.74.105 | |
analytics.floris.amsterdam | unknown | 2017-11-24 | 2025-12-18 | 2025-12-18 | 5.6 kB | 269 kB | ![]() 143.178.167.52 | ![]() |
archive.org | 184 | 1995-12-14 | 2013-04-16 | 2025-12-13 | 6.9 kB | 1.3 MB | ![]() 207.241.224.2 | |
linksurgeengine.blogspot.com | unknown | 2000-07-31 | 2025-12-19 | 2025-12-19 | 2.9 kB | 235 kB | ![]() 142.251.142.225 | ![]() ![]() |
www.blogblog.com | 358746 | 2000-09-15 | 2012-05-22 | 2025-12-15 | 466 B | 7.1 kB | ![]() 142.250.74.105 | |
backlink-generator-tool.github.io | unknown | 2013-03-08 | 2025-10-09 | 2025-12-18 | 1.6 kB | 272 kB | ![]() 185.199.109.153 | |
fonts.gstatic.com | unknown | 2008-02-11 | 2014-04-02 | 2025-12-14 | 5.7 kB | 326 kB | ![]() 142.250.74.35 | |
cachedview.nl | unknown | 2018-03-09 | 2025-12-18 | 2025-12-18 | 13 kB | 167 kB | ![]() 85.10.159.81 | |
athena.archive.org | 261917 | 1995-12-14 | 2024-05-08 | 2025-12-18 | 2.2 kB | 1.1 kB | ![]() 207.241.225.195 | |
www.rank.ru | unknown | 2000-06-01 | 2025-12-19 | 2025-12-19 | 1.0 kB | 7.7 kB | ![]() 91.230.208.173 | |
www.semrush.com | 30480 | 2008-10-03 | 2012-07-29 | 2025-12-17 | 1.2 kB | 2.2 kB | ![]() 34.120.45.191 | |
www.openadmintools.com | unknown | 2013-06-27 | 2024-11-13 | 2025-12-19 | 569 B | 417 B | ![]() 50.116.63.96 | |
archive.today 1 alert(s) on this Host | 41190 | 2014-04-14 | 2014-04-23 | 2025-12-18 | 572 B | 0 B | ![]() 0.0.0.0 | |
blogger.googleusercontent.com | 4332 | 2008-11-17 | 2012-05-25 | 2025-12-15 | 696 B | 222 kB | ![]() 142.250.74.33 | |
play.google.com | 48 | 1997-09-15 | 2013-05-30 | 2025-12-14 | 1.1 kB | 1.1 kB | ![]() 142.251.38.110 |
GitHub Pages (PaaS)
GitHub Pages is a static site hosting service.Fastly (CDN)
Fastly is a cloud computing services provider. Fastly's cloud platform provides a content delivery network, Internet security services, load balancing, and video & streaming services.Varnish (Caching)
Varnish is a reverse caching proxy.Node.js (Programming languages)
Node.js is an open-source, cross-platform, JavaScript runtime environment that executes JavaScript code outside a web browser.Express (Web frameworks, Web servers)
Express is a web application framework for Node.js, released as free and open-source software under the MIT License. It is designed for building web applications and APIs.Nginx (Web servers, Reverse proxies)
Nginx is a web server that can also be used as a reverse proxy, load balancer, mail proxy and HTTP cache.jQuery (JavaScript libraries)
jQuery is a JavaScript library which is a free, open-source software designed to simplify HTML DOM tree traversal and manipulation, as well as event handling, CSS animation, and Ajax.jQuery Migrate:3.4.1 (JavaScript libraries)
Query Migrate is a javascript library that allows you to preserve the compatibility of your jQuery code developed for versions of jQuery older than 1.9.WordPress (CMS, Blogs)
WordPress is a free and open-source content management system written in PHP and paired with a MySQL or MariaDB database. Features include a plugin architecture and a template system.Yoast SEO:26.2 (SEO, WordPress plugins)
Yoast SEO is a search engine optimisation plugin for WordPress and other platforms.MySQL (Databases)
MySQL is an open-source relational database management system.PHP (Programming languages)
PHP is a general-purpose scripting language used for web development.Google Analytics (Analytics)
Google Analytics is a free web analytics service that tracks and reports website traffic.Google Web Server (Web servers)
Nginx:1.24.0 (Web servers, Reverse proxies)
Nginx is a web server that can also be used as a reverse proxy, load balancer, mail proxy and HTTP cache.OpenGSE (Web servers)
OpenGSE is a test suite used for testing servlet compliance. It is deployed by using WAR files that are deployed on the server engine.Java (Programming languages)
Java is a class-based, object-oriented programming language that is designed to have as few implementation dependencies as possible.Apache HTTP Server:2.4.57 (Web servers)
Apache is a free and open-source cross-platform web server software.PHP:8.2.15 (Programming languages)
PHP is a general-purpose scripting language used for web development.Debian (Operating systems)
Debian is a Linux software which is a free open-source software.Blogger (Blogs)
Blogger is a blog-publishing service that allows multi-user blogs with time-stamped entries.Python (Programming languages)
Python is an interpreted and general-purpose programming language.Clipboard.js (JavaScript libraries)
PHP:7.4.25 (Programming languages)
PHP is a general-purpose scripting language used for web development.Bootstrap (UI frameworks)
Bootstrap is a free and open-source CSS framework directed at responsive, mobile-first front-end web development. It contains CSS and JavaScript-based design templates for typography, forms, buttons, navigation, and other interface components.Onsen UI (Mobile frameworks)
Onsen UI is an open-source HTML5 hybrid app framework offering mobile UI components for PhoneGap and Cordova development.Apache HTTP Server:2 (Web servers)
Apache is a free and open-source cross-platform web server software.Google Cloud Storage (Miscellaneous)
Google Cloud Storage allows world-wide storage and retrieval of any amount of data at any time.Google Cloud (IaaS)
Google Cloud is a suite of cloud computing services.Google Cloud CDN (CDN)
Cloud CDN uses Google's global edge network to serve content closer to users.Related reports
Threat Detection Systems
| Detection System | Indicator | Verdict | Alert |
|---|---|---|---|
| DigiCert UltraDNS | archive.today | malicious | Sinkholed |
JavaScript (13)
No JavaScripts
HTTP Transactions (140)
| URL | IP | Response | Size |
|---|






