Report Overview
Visitedpublic
2026-03-09 14:15:48
Tags
Submit Tags
URL
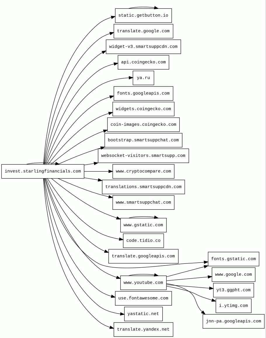
invest.starlingfinancials.com
Finishing URL
invest.starlingfinancials.com/
IP / ASN

198.251.89.220
Title
investment capitalplusfinancials
Detections
urlquery
0
Network Intrusion Detection
0
Threat Detection Systems
1
Host Summary
| Host | Rank | Registered | First Seen | Last Seen | Sent | Received | IP | Fingerprints |
|---|---|---|---|---|---|---|---|---|
invest.starlingfinancials.com | unknown | unknown | No data | No data | 52 kB | 2.9 MB | ![]() 198.251.89.220 | ![]() |
widget-v3.smartsuppcdn.com | 532262 | 2018-11-20 | 2022-10-03 | 2026-03-05 | 1.4 kB | 324 kB | ![]() 185.76.9.27 | ![]() |
bootstrap.smartsuppchat.com | 425291 | 2014-02-02 | 2018-01-29 | 2026-03-04 | 551 B | 1.6 kB | ![]() 3.67.122.104 | |
coin-images.coingecko.com | 550283 | 2014-03-26 | 2024-05-30 | 2026-03-06 | 2.5 kB | 68 kB | ![]() 172.67.142.173 | |
www.cryptocompare.com | 265475 | 2013-11-03 | 2015-07-15 | 2026-03-03 | 970 B | 9.1 kB | ![]() 104.18.30.136 | |
ya.ru | 950 | 1999-07-12 | 2012-05-22 | 2026-03-05 | 4.1 kB | 6.3 kB | ![]() 5.255.255.242 | |
i.ytimg.com | 436 | 2007-12-11 | 2012-10-03 | 2026-03-09 | 556 B | 73 kB | ![]() 192.178.203.119 | |
translations.smartsuppcdn.com | 560346 | 2018-11-20 | 2022-11-04 | 2026-03-05 | 518 B | 7.7 kB | ![]() 185.76.9.27 | ![]() |
www.google.com | 22 | 1997-09-15 | 2015-05-10 | 2026-03-08 | 455 B | 60 kB | ![]() 172.217.19.228 | |
widgets.coingecko.com | 3132971 | 2014-03-26 | 2018-07-05 | 2026-03-05 | 462 B | 232 kB | ![]() 104.18.5.118 | |
www.smartsuppchat.com | 491650 | 2014-02-02 | 2017-01-30 | 2026-03-04 | 434 B | 19 kB | ![]() 185.76.9.11 | ![]() |
jnn-pa.googleapis.com | 1579 | 2005-01-25 | 2021-11-16 | 2026-03-09 | 1.2 kB | 1.2 kB | ![]() 172.217.21.170 | |
translate.googleapis.com | 6317 | 2005-01-25 | 2012-05-31 | 2026-03-09 | 562 B | 414 kB | ![]() 142.251.38.106 | |
translate.google.com | 609 | 1997-09-15 | 2012-05-30 | 2026-03-09 | 970 B | 83 kB | ![]() 172.217.20.174 | |
yastatic.net | 3963 | 2013-11-28 | 2014-03-11 | 2026-03-09 | 465 B | 166 kB | ![]() 37.9.64.225 | |
www.youtube.com 1 alert(s) on this Host | 286 | 2005-02-15 | 2013-04-13 | 2026-03-09 | 5.1 kB | 3.6 MB | ![]() 172.217.20.174 | |
static.getbutton.io | 386210 | 2019-09-03 | 2019-10-01 | 2026-03-05 | 889 B | 885 kB | ![]() 104.26.14.221 | |
api.coingecko.com | 442226 | 2014-03-26 | 2018-05-18 | 2026-03-06 | 550 B | 5.2 kB | ![]() 104.20.41.132 | |
www.gstatic.com | 146047 | 2008-02-11 | 2012-05-29 | 2026-03-08 | 2.2 kB | 25 kB | ![]() 172.217.20.163 | |
yt3.ggpht.com | 1275 | 2008-01-16 | 2014-01-15 | 2026-03-09 | 503 B | 3.6 kB | ![]() 216.58.207.193 | |
fonts.googleapis.com | 313 | 2005-01-25 | 2012-05-23 | 2026-03-08 | 591 B | 24 kB | ![]() 172.217.21.170 | |
fonts.gstatic.com | unknown | 2008-02-11 | 2014-04-02 | 2026-03-08 | 5.0 kB | 308 kB | ![]() 142.251.38.99 | |
use.fontawesome.com | 6983 | 2012-10-18 | 2017-01-30 | 2026-03-09 | 1.1 kB | 130 kB | ![]() 172.67.142.245 | |
translate.yandex.net | 123882 | 2000-11-14 | 2013-04-25 | 2026-03-05 | 33 kB | 89 kB | ![]() 213.180.204.194 | |
websocket-visitors.smartsupp.com | 411464 | 2012-08-25 | 2021-07-12 | 2026-03-05 | 618 B | 224 B | ![]() 63.181.168.22 | |
code.tidio.co | 120056 | 2014-06-01 | 2014-11-27 | 2026-03-04 | 852 B | 1.0 kB | ![]() 104.26.0.115 |
LiteSpeed (Web servers)
LiteSpeed is a high-scalability web server.Moment.js (JavaScript libraries)
Moment.js is a free and open-source JavaScript library that removes the need to use the native JavaScript Date object directly.Slick (JavaScript libraries)
Popper (Miscellaneous)
Popper is a positioning engine, its purpose is to calculate the position of an element to make it possible to position it near a given reference element.Bootstrap (UI frameworks)
Bootstrap is a free and open-source CSS framework directed at responsive, mobile-first front-end web development. It contains CSS and JavaScript-based design templates for typography, forms, buttons, navigation, and other interface components.Tidio (Live chat)
Tidio is a customer communication product. It provides multi-channel support so users can communicate with customers on the go. Live chat, messenger, or email are all supported.jQuery (JavaScript libraries)
jQuery is a JavaScript library which is a free, open-source software designed to simplify HTML DOM tree traversal and manipulation, as well as event handling, CSS animation, and Ajax.YouTube (Video players)
YouTube is a video sharing service where users can create their own profile, upload videos, watch, like and comment on other videos.CDN77 (CDN)
CDN77 is a content delivery network (CDN).Cloudflare (CDN)
Cloudflare is a web-infrastructure and website-security company, providing content-delivery-network services, DDoS mitigation, Internet security, and distributed domain-name-server services.Amazon Web Services (PaaS)
Amazon Web Services (AWS) is a comprehensive cloud services platform offering compute power, database storage, content delivery and other functionality.Nginx (Web servers, Reverse proxies)
Nginx is a web server that can also be used as a reverse proxy, load balancer, mail proxy and HTTP cache.Related reports
Threat Detection Systems
| Detection System | Indicator | Verdict | Alert |
|---|---|---|---|
| Private YARA rules | www.youtube.com/s/player/6c5cb4f4/player_es6.vflset/en_US/base.js | audit | Hunting_JS_WebAssembly |
JavaScript (229)
| HASH | FROM | Size | First Seen | Last Seen | |
|---|---|---|---|---|---|
| 23723b094bdc424199dd24b0420feb00 | DocumentWrite | 3.0 kB | 2026-02-17 | 2026-03-10 | |
Introduced by DocumentWrite First Seen 2026-02-17 Last Seen 2026-03-10 Times Seen 893 Size 3.0 kB (3011 bytes) MD5 23723b094bdc424199dd24b0420feb00 SHA1 2e9fd96b082f9fee856afacb67c08d992304b5c6 Loading... | |||||
HTTP Transactions (133)
| URL | IP | Response | Size |
|---|






