Report Overview
Visitedpublic
2026-03-28 01:41:02
Tags
Submit Tags
URL
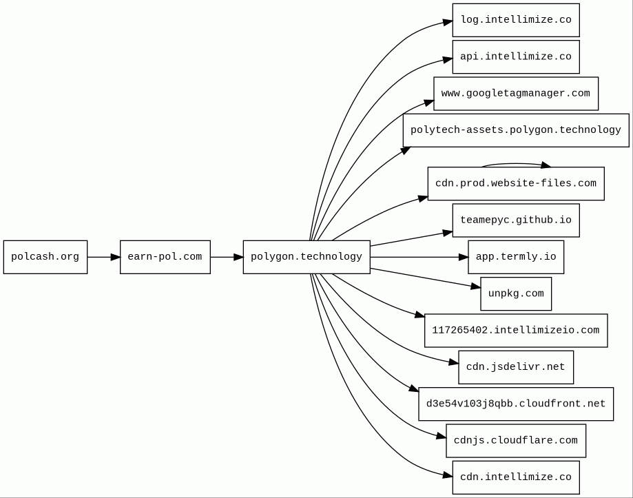
polcash.org/
Finishing URL
polygon.technology/
IP / ASN

104.21.61.57
Title
Polygon | The Go-To Blockchain for Global Payments
Detections
urlquery
0
Network Intrusion Detection
0
Threat Detection Systems
0
Host Summary
| Host | Rank | Registered | First Seen | Last Seen | Sent | Received | IP | Fingerprints |
|---|---|---|---|---|---|---|---|---|
cdn.jsdelivr.net | 1678 | 2012-05-16 | 2012-09-30 | 2026-03-22 | 899 B | 172 kB | ![]() 104.16.175.226 | |
earn-pol.com | unknown | 2025-12-02 | 2026-02-13 | 2026-03-28 | 495 B | 997 kB | ![]() 188.114.97.1 | |
polygon.technology | 36796 | 2020-05-26 | 2020-05-26 | 2026-03-27 | 487 B | 998 kB | ![]() 104.18.41.110 | ![]() |
app.termly.io | 65677 | 2016-07-26 | 2017-12-19 | 2026-03-27 | 5.1 kB | 540 kB | ![]() 104.18.14.11 | |
cdn.intellimize.co | 204905 | 2015-12-03 | 2021-12-21 | 2026-03-27 | 430 B | 370 kB | ![]() 151.101.66.132 | |
api.intellimize.co | 198483 | 2015-12-03 | 2015-12-18 | 2026-03-21 | 1.0 kB | 1.4 kB | ![]() 18.203.44.139 | |
polytech-assets.polygon.technology | unknown | 2020-05-26 | 2023-07-16 | 2026-03-27 | 657 B | 2.4 MB | ![]() 104.18.41.110 | |
d3e54v103j8qbb.cloudfront.net | unknown | 2008-04-25 | 2016-03-11 | 2026-03-23 | 517 B | 90 kB | ![]() 54.192.209.151 | |
polcash.org | unknown | 2025-11-29 | 2026-03-28 | 2026-03-28 | 480 B | 997 kB | ![]() 104.21.61.57 | |
117265402.intellimizeio.com | unknown | 2020-10-22 | 2026-03-27 | 2026-03-27 | 544 B | 17 kB | ![]() 34.248.79.189 | |
cdn.prod.website-files.com | 20159 | 2019-01-23 | 2023-11-01 | 2026-03-23 | 21 kB | 2.2 MB | ![]() 104.18.160.117 | |
cdnjs.cloudflare.com | 1222 | 2009-02-17 | 2012-05-23 | 2026-03-22 | 448 B | 307 kB | ![]() 104.17.24.14 | |
log.intellimize.co | 190417 | 2015-12-03 | 2017-11-14 | 2026-03-21 | 940 B | 844 B | ![]() 44.242.21.69 | |
www.googletagmanager.com | 283 | 2011-11-11 | 2012-10-04 | 2026-03-22 | 1.3 kB | 1.2 MB | ![]() 142.250.178.104 | |
teamepyc.github.io | unknown | 2013-03-08 | 2026-03-27 | 2026-03-27 | 9.4 kB | 2.2 MB | ![]() 185.199.110.153 | |
unpkg.com | 1093 | 2016-01-06 | 2016-01-07 | 2026-03-22 | 1.3 kB | 43 kB | ![]() 104.18.0.22 | ![]() |
Cloudflare (CDN)
Cloudflare is a web-infrastructure and website-security company, providing content-delivery-network services, DDoS mitigation, Internet security, and distributed domain-name-server services.Linkedin Ads (Advertising)
Linkedin Ads is a paid marketing tool that offers access to Linkedin social networks through various sponsored posts and other methods.cdnjs (CDN)
cdnjs is a free distributed JS library delivery service.Google Tag Manager (Tag managers)
Google Tag Manager is a tag management system (TMS) that allows you to quickly and easily update measurement codes and related code fragments collectively known as tags on your website or mobile app.jQuery:3.5.1 (JavaScript libraries)
jQuery is a JavaScript library which is a free, open-source software designed to simplify HTML DOM tree traversal and manipulation, as well as event handling, CSS animation, and Ajax.Unpkg (CDN)
Unpkg is a content delivery network for everything on npm.jsDelivr (CDN)
JSDelivr is a free public CDN for open-source projects. It can serve web files directly from the npm registry and GitHub repositories without any configuration.Google Analytics (Analytics)
Google Analytics is a free web analytics service that tracks and reports website traffic.Varnish (Caching)
Varnish is a reverse caching proxy.Amazon S3 (CDN)
Amazon S3 or Amazon Simple Storage Service is a service offered by Amazon Web Services (AWS) that provides object storage through a web service interface.Amazon Web Services (PaaS)
Amazon Web Services (AWS) is a comprehensive cloud services platform offering compute power, database storage, content delivery and other functionality.Amazon CloudFront (CDN)
Amazon CloudFront is a fast content delivery network (CDN) service that securely delivers data, videos, applications, and APIs to customers globally with low latency, high transfer speeds.Express (Web frameworks, Web servers)
Express is a web application framework for Node.js, released as free and open-source software under the MIT License. It is designed for building web applications and APIs.Node.js (Programming languages)
Node.js is an open-source, cross-platform, JavaScript runtime environment that executes JavaScript code outside a web browser.GitHub Pages (PaaS)
GitHub Pages is a static site hosting service.Fastly (CDN)
Fastly is a cloud computing services provider. Fastly's cloud platform provides a content delivery network, Internet security services, load balancing, and video & streaming services.Fly.io (PaaS)
Fly is a platform for running full stack apps and databases.Related reports
Threat Detection Systems
No alerts detected
JavaScript (54)
No JavaScripts
HTTP Transactions (90)
| URL | IP | Response | Size |
|---|



