Report Overview
Visitedpublic
2026-02-24 20:56:29
Tags
Submit Tags
URL
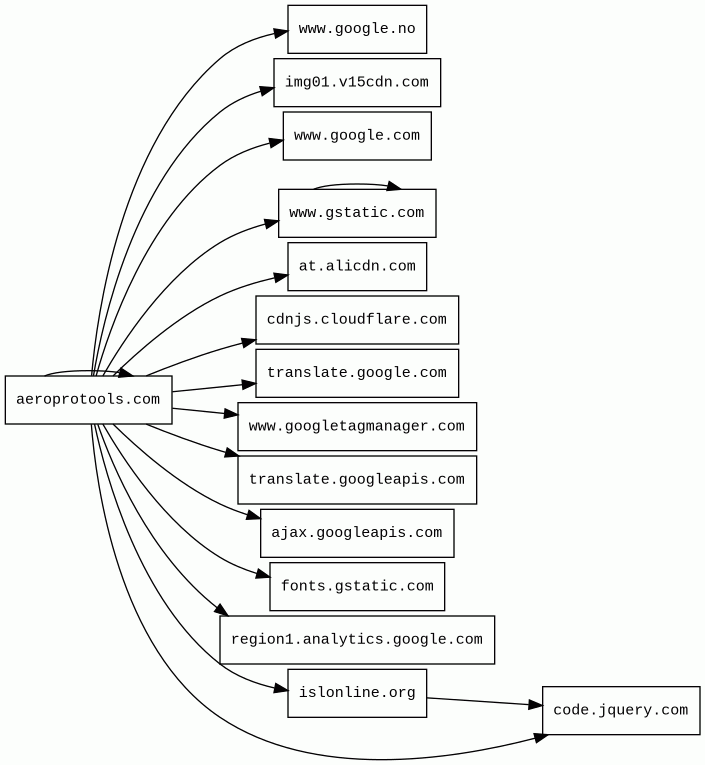
aeroprotools.com
Finishing URL
aeroprotools.com/
IP / ASN

47.90.242.70
Title
Pneumatic Tools|Air Nailer, Spray Gun|Electric Sprayer Manufactur China-Aeropro Air Tool
Detections
urlquery
0
Network Intrusion Detection
1
Threat Detection Systems
2
Host Summary
| Host | Rank | Registered | First Seen | Last Seen | Sent | Received | IP | Fingerprints |
|---|---|---|---|---|---|---|---|---|
aeroprotools.com | unknown | 2012-07-02 | 2026-02-24 | 2026-02-24 | 13 kB | 8.0 MB | ![]() 47.90.242.70 | ![]() |
cdnjs.cloudflare.com | 1222 | 2009-02-17 | 2012-05-23 | 2026-02-22 | 914 B | 131 kB | ![]() 104.17.24.14 | |
at.alicdn.com | 96084 | 2008-06-25 | 2013-11-28 | 2026-02-18 | 518 B | 1.7 kB | ![]() 47.246.44.178 | ![]() |
translate.google.com | 609 | 1997-09-15 | 2012-05-30 | 2026-02-23 | 462 B | 82 kB | ![]() 142.251.142.238 | |
www.gstatic.com | 146047 | 2008-02-11 | 2012-05-29 | 2026-02-22 | 1.7 kB | 45 kB | ![]() 172.217.19.227 | |
region1.analytics.google.com | 22257 | 1997-09-15 | 2022-03-17 | 2026-02-22 | 1.1 kB | 850 B | ![]() 216.239.34.36 | |
translate.googleapis.com | 6317 | 2005-01-25 | 2012-05-31 | 2026-02-23 | 2.2 kB | 391 kB | ![]() 142.250.178.42 | |
www.google.no | 92680 | 2001-02-26 | 2012-06-26 | 2026-02-22 | 748 B | 580 B | ![]() 142.251.142.227 | |
www.googletagmanager.com | 283 | 2011-11-11 | 2012-10-04 | 2026-02-22 | 889 B | 852 kB | ![]() 142.251.142.232 | |
code.jquery.com | 4915 | 2005-12-10 | 2012-05-21 | 2026-02-22 | 854 B | 167 kB | ![]() 151.101.66.137 | |
img01.v15cdn.com | 1541753 | 2017-03-29 | 2023-12-04 | 2026-02-23 | 2.3 kB | 6.1 kB | ![]() 47.246.44.192 | ![]() |
www.google.com | 22 | 1997-09-15 | 2015-05-10 | 2026-02-22 | 444 B | 739 B | ![]() 142.250.178.36 | |
ajax.googleapis.com | 3691 | 2005-01-25 | 2012-05-22 | 2026-02-22 | 445 B | 90 kB | ![]() 142.250.178.74 | |
islonline.org 2 alert(s) on this Host | 1011892 | 2001-09-16 | 2013-11-22 | 2026-01-21 | 407 B | 71 kB | ![]() 23.23.49.179 | |
fonts.gstatic.com | unknown | 2008-02-11 | 2014-04-02 | 2026-02-22 | 467 B | 7.1 kB | ![]() 172.217.21.163 |
Nginx (Web servers, Reverse proxies)
Nginx is a web server that can also be used as a reverse proxy, load balancer, mail proxy and HTTP cache.Bootstrap (UI frameworks)
Bootstrap is a free and open-source CSS framework directed at responsive, mobile-first front-end web development. It contains CSS and JavaScript-based design templates for typography, forms, buttons, navigation, and other interface components.Google Hosted Libraries (CDN)
Google Hosted Libraries is a stable, reliable, high-speed, globally available content distribution network for the most popular, open-source JavaScript libraries.Google Tag Manager (Tag managers)
Google Tag Manager is a tag management system (TMS) that allows you to quickly and easily update measurement codes and related code fragments collectively known as tags on your website or mobile app.ThinkPHP (Web frameworks)
ThinkPHP is an open-source PHP framework with MVC structure developed and maintained by Shanghai Topthink Company.cdnjs (CDN)
cdnjs is a free distributed JS library delivery service.PHP (Programming languages)
PHP is a general-purpose scripting language used for web development.Swiper (JavaScript libraries)
Swiper is a JavaScript library that creates modern touch sliders with hardware-accelerated transitions.Cloudflare (CDN)
Cloudflare is a web-infrastructure and website-security company, providing content-delivery-network services, DDoS mitigation, Internet security, and distributed domain-name-server services.jQuery CDN (CDN)
jQuery CDN is a way to include jQuery in your website without actually downloading and keeping it your website's folder.jQuery:1.11.3 (JavaScript libraries)
jQuery is a JavaScript library which is a free, open-source software designed to simplify HTML DOM tree traversal and manipulation, as well as event handling, CSS animation, and Ajax.Alibaba Cloud Object Storage Service (IaaS)
Alibaba Cloud Object Storage Service (OSS) is a cloud-based object storage service provided by Alibaba Cloud, which allows users to store and access large amounts of data in the cloud.Tengine (Web servers)
Tengine is a web server which is based on the Nginx HTTP server.Varnish (Caching)
Varnish is a reverse caching proxy.PHP:7.0.33 (Programming languages)
PHP is a general-purpose scripting language used for web development.Related reports
Network Intrusion Detection Systems
Suricata /w Emerging Threats Pro
| Timestamp | Severity | Source IP | Destination IP | Alert |
|---|---|---|---|---|
| high | Client IP | ![]() 23.23.49.179 | ET EXPLOIT_KIT ZPHP Domain in TLS SNI (islonline .org) |
Threat Detection Systems
| Detection System | Indicator | Verdict | Alert |
|---|---|---|---|
| Hagezi Threat Feed | islonline.org | malicious | Sinkholed |
| DNS4EU | islonline.org | malicious | Sinkholed |
JavaScript (19)
| HASH | FROM | Size | First Seen | Last Seen | |
|---|---|---|---|---|---|
| 08ca595531cf72ac425b8bbbe18943e8 | DocumentWrite | 470 B | 2026-02-17 | 2026-02-24 | |
Introduced by DocumentWrite First Seen 2026-02-17 Last Seen 2026-02-24 Times Seen 157 Size 470 B (470 bytes) MD5 08ca595531cf72ac425b8bbbe18943e8 SHA1 51bf0661fb2d0b88eed4747a70db4252ebef6d1d Loading... | |||||
HTTP Transactions (52)
| URL | IP | Response | Size |
|---|



