Report Overview
Visitedpublic
2023-09-25 03:28:47
Tags
Submit Tags
URL
infogojekbdg.blogspot.com/2016/07/go-jek-telah-hadir-di-10-kota-indonesia.html
Finishing URL
infogojekbdg.blogspot.com/2016/07/go-jek-telah-hadir-di-10-kota-indonesia.html
IP / ASN

216.58.207.193
Title
Go-Jek Telah Hadir Di 10 Kota Indonesia - INFO GOJEK BANDUNG
Detections
urlquery
0
Network Intrusion Detection
0
Threat Detection Systems
0
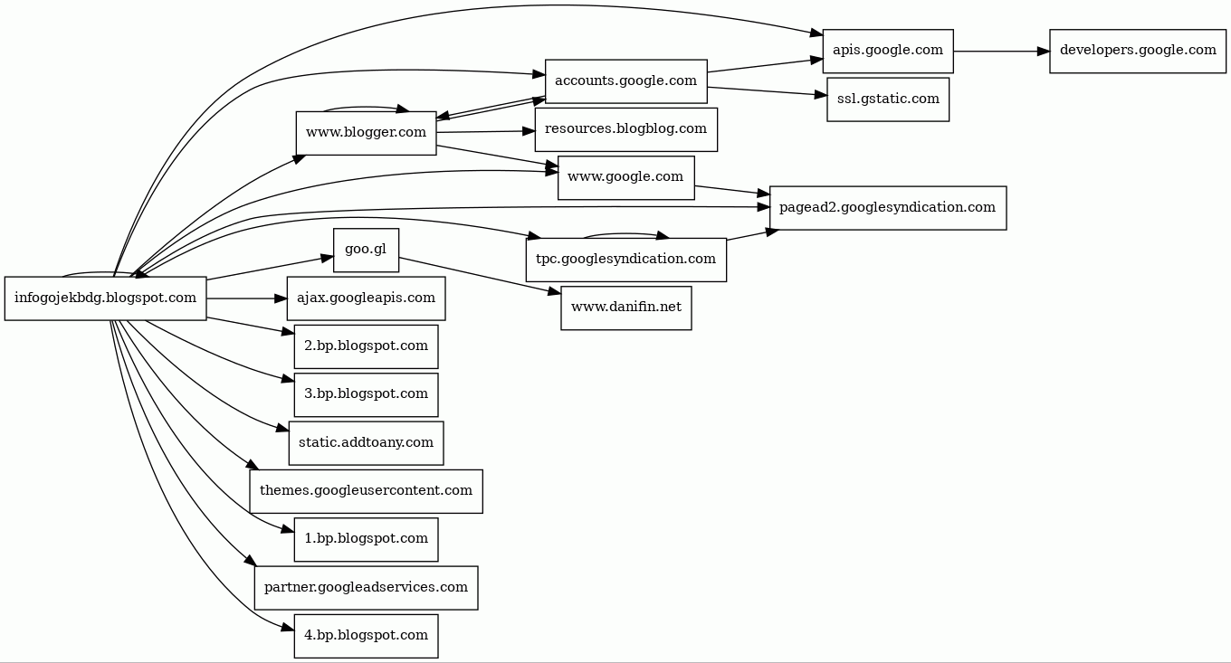
Host Summary
| Host | Rank | Registered | First Seen | Last Seen | Sent | Received | IP | Fingerprints |
|---|---|---|---|---|---|---|---|---|
ajax.googleapis.com | 12905 | 2005-01-25 | 2013-08-16 11:51:31 | 2023-09-24 23:44:58 | 442 B | 35 kB | ![]() 142.250.74.106 | |
goo.gl | 5808 | 2005-06-22 | 2013-05-31 01:26:15 | 2023-09-24 23:23:49 | 1.0 kB | 3.2 kB | ![]() 142.250.74.14 | |
www.google.com | 7 | 1997-09-15 | 2015-05-10 13:11:19 | 2023-09-20 20:05:47 | 980 B | 17 kB | ![]() 142.250.74.132 | |
www.blogger.com | 8975 | 1999-06-22 | 2012-05-22 09:35:03 | 2023-09-24 19:15:42 | 7.3 kB | 381 kB | ![]() 216.58.207.233 | |
1.bp.blogspot.com 3 alert(s) on this Host | 8403 | 2000-07-31 | 2012-05-21 15:44:19 | 2023-09-24 18:58:49 | 1.6 kB | 273 kB | ![]() 142.250.74.161 | |
accounts.google.com | 81 | 1997-09-15 | 2016-03-20 13:44:49 | 2023-09-24 20:54:51 | 2.4 kB | 10 kB | ![]() 142.250.74.109 | |
infogojekbdg.blogspot.com 9 alert(s) on this Host | unknown | unknown | 2017-05-18 03:53:26 | 2023-03-17 12:53:13 | 5.2 kB | 102 kB | ![]() 216.58.207.193 | |
3.bp.blogspot.com 2 alert(s) on this Host | 11048 | 2000-07-31 | 2012-05-21 18:26:21 | 2023-09-24 18:58:49 | 1.0 kB | 82 kB | ![]() 142.250.74.161 | |
static.addtoany.com | 4091 | 2006-03-10 | 2012-05-21 14:58:18 | 2023-09-24 19:39:03 | 2.0 kB | 99 kB | ![]() 172.67.39.148 | |
themes.googleusercontent.com | 9661 | 2008-11-17 | 2012-05-24 09:24:02 | 2023-09-24 08:08:12 | 4.1 kB | 154 kB | ![]() 142.250.74.129 | |
partner.googleadservices.com | 798 | 2003-06-19 | 2012-10-03 03:04:21 | 2023-09-24 19:36:23 | 526 B | 780 B | ![]() 142.250.74.162 | |
resources.blogblog.com | 13274 | 2000-09-15 | 2017-01-30 05:47:40 | 2023-09-24 18:58:53 | 895 B | 3.0 kB | ![]() 216.58.207.233 | |
ssl.gstatic.com | unknown | 2008-02-11 | 2012-05-23 08:57:57 | 2023-09-24 23:54:27 | 436 B | 6.1 kB | ![]() 142.250.74.35 | |
pagead2.googlesyndication.com | 101 | 2003-01-21 | 2021-02-20 16:52:05 | 2023-09-24 23:29:39 | 8.1 kB | 676 kB | ![]() 142.250.74.162 | |
2.bp.blogspot.com 1 alert(s) on this Host | 11071 | 2000-07-31 | 2012-05-21 15:44:19 | 2023-09-24 18:58:49 | 540 B | 3.9 kB | ![]() 142.250.74.161 | |
4.bp.blogspot.com 2 alert(s) on this Host | 11215 | 2000-07-31 | 2012-05-21 15:44:19 | 2023-09-24 18:58:49 | 1.1 kB | 6.0 kB | ![]() 142.250.74.161 | |
apis.google.com | 105 | 1997-09-15 | 2013-05-06 22:20:21 | 2023-09-24 18:12:39 | 4.3 kB | 190 kB | ![]() 142.250.74.78 | |
tpc.googlesyndication.com | 126 | 2003-01-21 | 2020-01-16 09:35:32 | 2023-09-24 23:38:39 | 1.5 kB | 13 kB | ![]() 142.250.74.65 |
Related reports
Threat Detection Systems
Public InfoSec YARA rules
No alerts detected
OpenPhish
No alerts detected
PhishTank
No alerts detected
mnemonic secure dns
No alerts detected
Quad9 DNS
| Scan Date | Severity | Indicator | Alert |
|---|---|---|---|
| 2023-09-25 | medium | infogojekbdg.blogspot.com | Sinkholed |
| 2023-09-25 | medium | infogojekbdg.blogspot.com | Sinkholed |
| 2023-09-25 | medium | infogojekbdg.blogspot.com | Sinkholed |
| 2023-09-24 | medium | bp.blogspot.com | Sinkholed |
| 2023-09-24 | medium | bp.blogspot.com | Sinkholed |
| 2023-09-24 | medium | bp.blogspot.com | Sinkholed |
| 2023-09-24 | medium | bp.blogspot.com | Sinkholed |
| 2023-09-24 | medium | bp.blogspot.com | Sinkholed |
| 2023-09-24 | medium | bp.blogspot.com | Sinkholed |
| 2023-09-24 | medium | bp.blogspot.com | Sinkholed |
| 2023-09-24 | medium | bp.blogspot.com | Sinkholed |
| 2023-09-25 | medium | infogojekbdg.blogspot.com | Sinkholed |
| 2023-09-25 | medium | infogojekbdg.blogspot.com | Sinkholed |
| 2023-09-25 | medium | infogojekbdg.blogspot.com | Sinkholed |
| 2023-09-25 | medium | infogojekbdg.blogspot.com | Sinkholed |
| 2023-09-25 | medium | infogojekbdg.blogspot.com | Sinkholed |
| 2023-09-25 | medium | infogojekbdg.blogspot.com | Sinkholed |
ThreatFox
No alerts detected
JavaScript (308)
| HASH | FROM | Size | First Seen | Last Seen | |
|---|---|---|---|---|---|
| 3690dea80e575cc6abdbabc7b6faca92 | DocumentWrite | 237 B | 2024-08-21 | 2024-08-21 | |
Introduced by DocumentWrite First Seen 2024-08-21 Last Seen 2024-08-21 Times Seen 1 Size 237 B (237 bytes) MD5 3690dea80e575cc6abdbabc7b6faca92 SHA1 4baaef53e15b53f9b84102aeb4a5d797605a4953 Loading... | |||||
| 27520f00234f08be93edb0b63a4cde15 | DocumentWrite | 533 B | 2023-03-08 | 2026-02-01 | |
Introduced by DocumentWrite First Seen 2023-03-08 Last Seen 2026-02-01 Times Seen 54 Size 533 B (533 bytes) MD5 27520f00234f08be93edb0b63a4cde15 SHA1 e8b3dcfb52949bc00f0285a470f3f4fa4aa2ab6b Loading... | |||||
| 08088b0c6047d75bcbed2e3e238b4a89 | DocumentWrite | 5.3 kB | 2023-03-07 | 2026-04-06 | |
Introduced by DocumentWrite First Seen 2023-03-07 Last Seen 2026-04-06 Times Seen 301 Size 5.3 kB (5296 bytes) MD5 08088b0c6047d75bcbed2e3e238b4a89 SHA1 68ff5bdb6ca55372f0a106f60e1af0b4b4b46b0d Loading... | |||||
| 9bf6f7ea027d82ffd3e42c8ce420975d | DocumentWrite | 5 B | 2023-03-07 | 2026-04-10 | |
Introduced by DocumentWrite First Seen 2023-03-07 Last Seen 2026-04-10 Times Seen 4634 Size 5 B (5 bytes) MD5 9bf6f7ea027d82ffd3e42c8ce420975d SHA1 d8eae26df14cd88c56897a4ff71d5a4052b4885f Loading... | |||||
| e7804e3c41e8d01b5ac2bbea8f8e01db | DocumentWrite | 6.3 kB | 2023-03-07 | 2026-04-09 | |
Introduced by DocumentWrite First Seen 2023-03-07 Last Seen 2026-04-09 Times Seen 378 Size 6.3 kB (6344 bytes) MD5 e7804e3c41e8d01b5ac2bbea8f8e01db SHA1 c2eb6a6efaab3711e888eaf6d74ceb4855cce025 Loading... | |||||
| 38e00c23fe455bca3838732c552d9497 | DocumentWrite | 4 B | 2023-03-07 | 2026-04-10 | |
Introduced by DocumentWrite First Seen 2023-03-07 Last Seen 2026-04-10 Times Seen 1524 Size 4 B (4 bytes) MD5 38e00c23fe455bca3838732c552d9497 SHA1 82f4fb72c5b57addbdaa012dc26d0da343ba3a33 Loading... | |||||
| 0ecd9441947a2f30d82a30c65e3ba809 | DocumentWrite | 238 B | 2024-08-21 | 2024-08-21 | |
Introduced by DocumentWrite First Seen 2024-08-21 Last Seen 2024-08-21 Times Seen 1 Size 238 B (238 bytes) MD5 0ecd9441947a2f30d82a30c65e3ba809 SHA1 5bb31befe5dbc0b9ef985d83a5e37b57242efe88 Loading... | |||||
| d3efb67093221aab6a702825900f8375 | DocumentWrite | 214 B | 2024-08-21 | 2024-08-21 | |
Introduced by DocumentWrite First Seen 2024-08-21 Last Seen 2024-08-21 Times Seen 1 Size 214 B (214 bytes) MD5 d3efb67093221aab6a702825900f8375 SHA1 a2265a7badfe5d79becb253eaa114de61b09987c Loading... | |||||
| 7d71cfb1366e3d01d6214a37d79dbb3a | DocumentWrite | 223 B | 2024-08-21 | 2024-08-21 | |
Introduced by DocumentWrite First Seen 2024-08-21 Last Seen 2024-08-21 Times Seen 1 Size 223 B (223 bytes) MD5 7d71cfb1366e3d01d6214a37d79dbb3a SHA1 0ee0b4c08ef7257ba11fff2a7b10f1adf6d2602d Loading... | |||||
| 9b7d9415cff802c98d9c1c1643c78187 | DocumentWrite | 214 B | 2024-08-21 | 2024-08-21 | |
Introduced by DocumentWrite First Seen 2024-08-21 Last Seen 2024-08-21 Times Seen 1 Size 214 B (214 bytes) MD5 9b7d9415cff802c98d9c1c1643c78187 SHA1 f5130ea1dba04af1b59aead8fc0f23ab30be2057 Loading... | |||||
| 2f61d474506febd7af77e5b659d9835b | DocumentWrite | 251 B | 2024-08-21 | 2024-08-21 | |
Introduced by DocumentWrite First Seen 2024-08-21 Last Seen 2024-08-21 Times Seen 1 Size 251 B (251 bytes) MD5 2f61d474506febd7af77e5b659d9835b SHA1 ac07e237432ef6fb7b8e2f040223a2dccbcef5ee Loading... | |||||
| 88c8db954a6f1d8bc026d8bd0c737129 | DocumentWrite | 4.1 kB | 2023-03-08 | 2026-01-02 | |
Introduced by DocumentWrite First Seen 2023-03-08 Last Seen 2026-01-02 Times Seen 41 Size 4.1 kB (4077 bytes) MD5 88c8db954a6f1d8bc026d8bd0c737129 SHA1 f67dcb2de13e4769c3ccc6d07b0707871c2212b5 Loading... | |||||
| 0c77aae450b042a9eee5c97837868d3f | DocumentWrite | 105 B | 2023-03-07 | 2026-04-09 | |
Introduced by DocumentWrite First Seen 2023-03-07 Last Seen 2026-04-09 Times Seen 815 Size 105 B (105 bytes) MD5 0c77aae450b042a9eee5c97837868d3f SHA1 81aed07d020c271116d9731c94392a46aa0eace0 Loading... | |||||
HTTP Transactions (78)
| URL | IP | Response | Size |
|---|