Report Overview
Visitedpublic
2026-04-07 18:41:00
Tags
Submit Tags
URL
tomevinos.com
Finishing URL
tomevinos.com/
IP / ASN

104.26.8.218
Title
Comprar vino online - Tienda de Vinos - Venta de Vino en TomeVinos
Detections
urlquery
0
Network Intrusion Detection
0
Threat Detection Systems
0
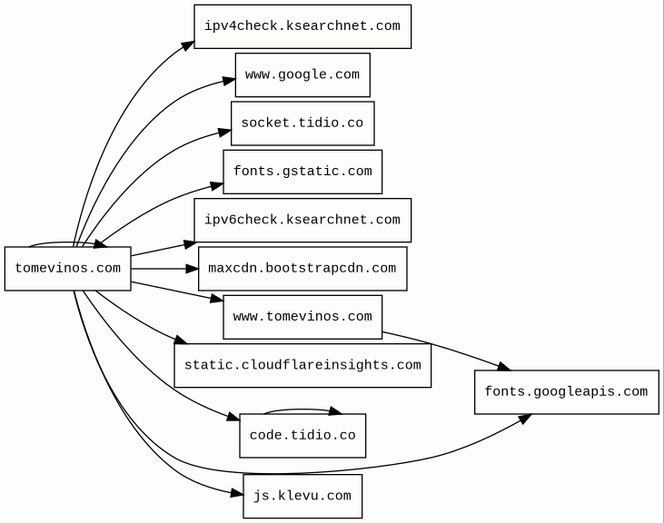
Host Summary
| Host | Rank | Registered | First Seen | Last Seen | Sent | Received | IP | Fingerprints |
|---|---|---|---|---|---|---|---|---|
www.tomevinos.com | unknown | 2010-02-26 | 2025-11-09 | 2025-11-09 | 156 kB | 3.4 MB | ![]() 104.26.9.218 | |
static.cloudflareinsights.com | 4073 | 2019-08-30 | 2019-09-24 | 2026-04-05 | 504 B | 32 kB | ![]() 104.16.79.73 | |
tomevinos.com | unknown | unknown | No data | No data | 4.1 kB | 380 kB | ![]() 104.26.9.218 | ![]() |
ipv4check.ksearchnet.com | 196243 | 2017-04-18 | 2024-08-06 | 2026-04-01 | 1.0 kB | 853 B | ![]() 145.239.193.91 | |
socket.tidio.co | 107322 | 2014-06-01 | 2017-11-23 | 2026-04-02 | 739 B | 161 B | ![]() 34.240.98.173 | |
code.tidio.co | 120056 | 2014-06-01 | 2014-11-27 | 2026-04-01 | 4.3 kB | 1.2 MB | ![]() 104.26.0.115 | |
fonts.gstatic.com | unknown | 2008-02-11 | 2014-04-02 | 2026-04-05 | 4.8 kB | 121 kB | ![]() 172.217.19.227 | |
fonts.googleapis.com | 313 | 2005-01-25 | 2012-05-23 | 2026-04-05 | 3.0 kB | 111 kB | ![]() 142.250.178.106 | |
js.klevu.com | 164330 | 2012-06-13 | 2014-10-03 | 2026-04-01 | 2.7 kB | 286 kB | ![]() 104.20.47.182 | |
ipv6check.ksearchnet.com | 200503 | 2017-04-18 | 2024-08-07 | 2026-04-01 | 525 B | 0 B | ![]() 0.0.0.0 | |
maxcdn.bootstrapcdn.com | 6807 | 2012-05-25 | 2014-06-18 | 2026-04-06 | 468 B | 32 kB | ![]() 104.18.10.207 | |
www.google.com | 22 | 1997-09-15 | 2015-05-10 | 2026-04-05 | 572 B | 672 B | ![]() 142.251.150.119 |
Cloudflare (CDN)
Cloudflare is a web-infrastructure and website-security company, providing content-delivery-network services, DDoS mitigation, Internet security, and distributed domain-name-server services.Bootstrap (UI frameworks)
Bootstrap is a free and open-source CSS framework directed at responsive, mobile-first front-end web development. It contains CSS and JavaScript-based design templates for typography, forms, buttons, navigation, and other interface components.RequireJS (JavaScript frameworks)
RequireJS is a JavaScript library and file loader which manages the dependencies between JavaScript files and in modular programming.jQuery (JavaScript libraries)
jQuery is a JavaScript library which is a free, open-source software designed to simplify HTML DOM tree traversal and manipulation, as well as event handling, CSS animation, and Ajax.OWL Carousel (JavaScript libraries)
OWL Carousel is an enabled jQuery plugin that lets you create responsive carousel sliders.Tidio (Live chat)
Tidio is a customer communication product. It provides multi-channel support so users can communicate with customers on the go. Live chat, messenger, or email are all supported.Cloudflare Browser Insights (Analytics, RUM)
Cloudflare Browser Insights is a tool that measures the performance of websites from the perspective of users.Related reports
Threat Detection Systems
No alerts detected
JavaScript (117)
No JavaScripts
HTTP Transactions (242)
| URL | IP | Response | Size |
|---|



