Report Overview
Visitedpublic
2026-03-18 16:24:57
Tags
Submit Tags
URL
firstpriorityexpress.com/
Finishing URL
firstpriorityexpress.com/
IP / ASN

145.223.107.11
Title
First Priority Express, Courier & Shipping Services | Worlwide
Detections
urlquery
0
Network Intrusion Detection
0
Threat Detection Systems
0
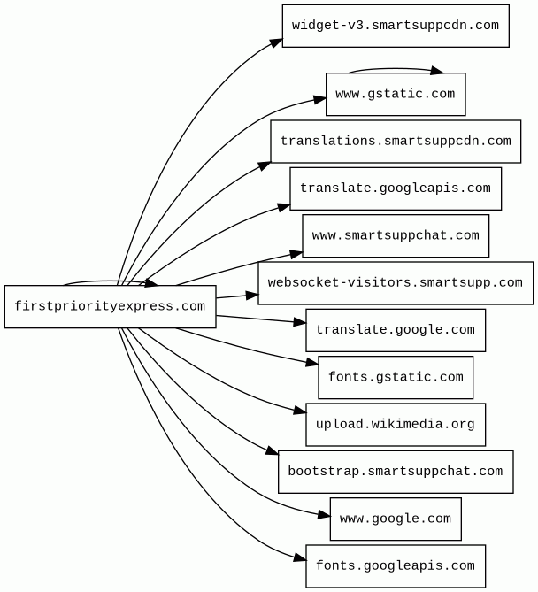
Host Summary
| Host | Rank | Registered | First Seen | Last Seen | Sent | Received | IP | Fingerprints |
|---|---|---|---|---|---|---|---|---|
fonts.gstatic.com | unknown | 2008-02-11 | 2014-04-02 | 2026-03-15 | 3.8 kB | 165 kB | ![]() 172.217.19.227 | |
widget-v3.smartsuppcdn.com | 532262 | 2018-11-20 | 2022-10-03 | 2026-03-12 | 1.4 kB | 325 kB | ![]() 185.76.9.27 | ![]() |
translate.googleapis.com | 6317 | 2005-01-25 | 2012-05-31 | 2026-03-16 | 3.2 kB | 421 kB | ![]() 142.251.143.138 | |
translate.google.com | 609 | 1997-09-15 | 2012-05-30 | 2026-03-16 | 960 B | 83 kB | ![]() 172.217.20.174 | |
upload.wikimedia.org | 4329 | 2003-03-16 | 2012-05-21 | 2026-03-16 | 474 B | 3.9 kB | ![]() 185.15.59.240 | ![]() |
fonts.googleapis.com | 313 | 2005-01-25 | 2012-05-23 | 2026-03-15 | 522 B | 36 kB | ![]() 142.251.38.106 | |
firstpriorityexpress.com | unknown | unknown | No data | No data | 30 kB | 6.1 MB | ![]() 145.223.107.11 | ![]() ![]() |
www.gstatic.com | 146047 | 2008-02-11 | 2012-05-29 | 2026-03-15 | 3.2 kB | 70 kB | ![]() 142.251.38.99 | |
translations.smartsuppcdn.com | 560346 | 2018-11-20 | 2022-11-04 | 2026-03-12 | 508 B | 7.7 kB | ![]() 185.76.9.27 | ![]() |
www.smartsuppchat.com | 491650 | 2014-02-02 | 2017-01-30 | 2026-03-12 | 429 B | 19 kB | ![]() 185.76.9.12 | ![]() |
websocket-visitors.smartsupp.com | 411464 | 2012-08-25 | 2021-07-12 | 2026-03-12 | 613 B | 224 B | ![]() 63.181.246.200 | |
bootstrap.smartsuppchat.com | 425291 | 2014-02-02 | 2018-01-29 | 2026-03-11 | 541 B | 1.6 kB | ![]() 18.193.231.135 | |
www.google.com | 22 | 1997-09-15 | 2015-05-10 | 2026-03-15 | 452 B | 739 B | ![]() 142.251.151.119 |
CDN77 (CDN)
CDN77 is a content delivery network (CDN).Envoy (Reverse proxies)
Envoy is an open-source edge and service proxy, designed for cloud-native applications.Hostinger (Hosting)
Hostinger is an employee-owned Web hosting provider and internet domain registrar.LiteSpeed (Web servers)
LiteSpeed is a high-scalability web server.Bootstrap:3.3.7 (UI frameworks)
Bootstrap is a free and open-source CSS framework directed at responsive, mobile-first front-end web development. It contains CSS and JavaScript-based design templates for typography, forms, buttons, navigation, and other interface components.Google Analytics (Analytics)
Google Analytics is a free web analytics service that tracks and reports website traffic.jQuery (JavaScript libraries)
jQuery is a JavaScript library which is a free, open-source software designed to simplify HTML DOM tree traversal and manipulation, as well as event handling, CSS animation, and Ajax.Bootstrap (UI frameworks)
Bootstrap is a free and open-source CSS framework directed at responsive, mobile-first front-end web development. It contains CSS and JavaScript-based design templates for typography, forms, buttons, navigation, and other interface components.OWL Carousel (JavaScript libraries)
OWL Carousel is an enabled jQuery plugin that lets you create responsive carousel sliders.Magnific Popup (JavaScript libraries)
Magnific Popup is a responsive lightbox & dialog script with focus on performance and providing best experience for user with any device.Slick (JavaScript libraries)
Popper (Miscellaneous)
Popper is a positioning engine, its purpose is to calculate the position of an element to make it possible to position it near a given reference element.Related reports
Threat Detection Systems
No alerts detected
JavaScript (30)
| HASH | FROM | Size | First Seen | Last Seen | |
|---|---|---|---|---|---|
| 23e83807b8a0ad20800c75c4ff66c9cf | DocumentWrite | 470 B | 2026-03-17 | 2026-03-19 | |
Introduced by DocumentWrite First Seen 2026-03-17 Last Seen 2026-03-19 Times Seen 122 Size 470 B (470 bytes) MD5 23e83807b8a0ad20800c75c4ff66c9cf SHA1 d5478995c63cb3d98f0d83152cd96c65af36ea8a Loading... | |||||
| 58457ad0a4dcca91039381fe81af1999 | DocumentWrite | 3.0 kB | 2026-03-16 | 2026-03-19 | |
Introduced by DocumentWrite First Seen 2026-03-16 Last Seen 2026-03-19 Times Seen 195 Size 3.0 kB (3011 bytes) MD5 58457ad0a4dcca91039381fe81af1999 SHA1 bafb0f472c9d80a1018831ed627a815735d7bf5c Loading... | |||||
| 8577c3c3289129c2e1ac6ad928469a64 | DocumentWrite | 470 B | 2026-03-17 | 2026-03-19 | |
Introduced by DocumentWrite First Seen 2026-03-17 Last Seen 2026-03-19 Times Seen 115 Size 470 B (470 bytes) MD5 8577c3c3289129c2e1ac6ad928469a64 SHA1 7d69e0c1fb3b0345f3b997a04595b56552b5901e Loading... | |||||
HTTP Transactions (95)
| URL | IP | Response | Size |
|---|





