Report Overview
Visitedpublic
2025-07-04 15:23:42
Tags
Submit Tags
URL
sunchicvacations.com/
Finishing URL
sunchicvacations.com/
IP / ASN

66.235.200.147
Title
Top Orlando Vacation Villas Near Disney | Sunchic Vacations
Detections
urlquery
0
Network Intrusion Detection
0
Threat Detection Systems
0
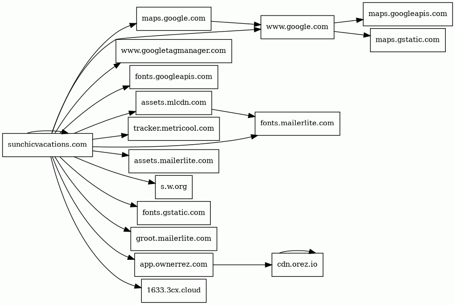
Host Summary
| Host | Rank | Registered | First Seen | Last Seen | Sent | Received | IP | Fingerprints |
|---|---|---|---|---|---|---|---|---|
assets.mailerlite.com | unknown | 2010-04-09 | 2022-04-21 | 2025-06-27 | 2.3 kB | 140 kB | ![]() 172.64.150.190 | |
s.w.org | 748 | 1993-12-01 | 2017-01-30 | 2025-07-02 | 460 B | 1.8 kB | ![]() 192.0.77.48 | |
sunchicvacations.com | unknown | unknown | No data | No data | 38 kB | 4.9 MB | ![]() 66.235.200.147 | |
app.ownerrez.com | unknown | 2009-12-18 | 2024-07-05 | 2025-06-29 | 1.0 kB | 92 kB | ![]() 54.86.33.18 | |
assets.mlcdn.com | unknown | 2015-01-08 | 2022-03-23 | 2025-06-27 | 907 B | 74 kB | ![]() 172.67.20.79 | |
1633.3cx.cloud | unknown | 2016-02-16 | 2025-07-04 | 2025-07-04 | 953 B | 21 kB | ![]() 147.182.180.131 | |
tracker.metricool.com | 39149 | 2015-04-04 | 2015-05-03 | 2025-07-04 | 971 B | 7.8 kB | ![]() 172.67.72.173 | |
groot.mailerlite.com | unknown | 2010-04-09 | 2022-02-18 | 2025-07-01 | 468 B | 13 kB | ![]() 172.64.150.190 | |
fonts.mailerlite.com | 27186 | 2010-04-09 | 2021-09-21 | 2025-06-28 | 4.8 kB | 340 kB | ![]() 172.64.150.190 | |
maps.gstatic.com | unknown | 2008-02-11 | 2012-05-22 | 2025-07-02 | 444 B | 233 kB | ![]() 142.250.74.163 | |
cdn.orez.io | 443895 | 2020-06-23 | 2020-08-30 | 2025-06-29 | 4.8 kB | 1.8 MB | ![]() 3.167.2.90 | |
www.googletagmanager.com | 75 | 2011-11-11 | 2012-10-04 | 2025-07-02 | 2.5 kB | 1.7 MB | ![]() 142.250.74.136 | |
maps.googleapis.com | 33876 | 2005-01-25 | 2012-05-22 | 2025-07-02 | 5.0 kB | 844 kB | ![]() 172.217.21.170 | |
maps.google.com | 1899 | 1997-09-15 | 2012-09-10 | 2025-07-04 | 491 B | 4.2 kB | ![]() 142.250.74.110 | |
fonts.googleapis.com | 8877 | 2005-01-25 | 2012-05-23 | 2025-07-02 | 530 B | 13 kB | ![]() 142.250.74.10 | |
www.google.com | 7 | 1997-09-15 | 2015-05-10 | 2025-07-02 | 501 B | 4.4 kB | ![]() 142.250.74.68 | |
fonts.gstatic.com | unknown | 2008-02-11 | 2014-04-02 | 2025-07-02 | 2.2 kB | 112 kB | ![]() 142.250.74.35 |
Related reports
Threat Detection Systems
Public InfoSec YARA rules
No alerts detected
OpenPhish
No alerts detected
PhishTank
No alerts detected
Quad9 DNS
No alerts detected
ThreatFox
No alerts detected
JavaScript (69)
No JavaScripts
HTTP Transactions (101)
| URL | IP | Response | Size |
|---|
