Report Overview
Visitedpublic
2025-07-10 08:05:32
Tags
Submit Tags
URL
x99av.com/
Finishing URL
x99av.com/
IP / ASN

172.67.206.203
Title
国产自拍,国产自拍偷拍视频,日本AV - x99AV
Detections
urlquery
0
Network Intrusion Detection
0
Threat Detection Systems
0
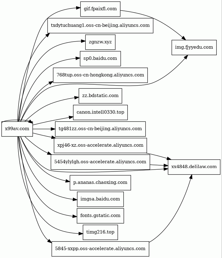
Host Summary
| Host | Rank | Registered | First Seen | Last Seen | Sent | Received | IP | Fingerprints |
|---|---|---|---|---|---|---|---|---|
imgsa.baidu.com | 139015 | 1999-10-11 | 2017-01-29 | 2025-07-05 | 478 B | 428 kB | ![]() 58.42.14.48 | |
sp0.baidu.com | 18423 | 1999-10-11 | 2014-12-05 | 2025-07-10 | 470 B | 116 B | ![]() 103.235.46.102 | |
768tup.oss-cn-hongkong.aliyuncs.com | unknown | 2012-04-01 | 2025-06-22 | 2025-07-07 | 458 B | 202 kB | ![]() 47.79.65.168 | |
fonts.gstatic.com | unknown | 2008-02-11 | 2014-04-02 | 2025-07-09 | 3.1 kB | 98 kB | ![]() 142.250.74.35 | |
x99av.com | unknown | 2019-07-26 | 2016-03-04 | 2025-06-25 | 5.0 kB | 301 kB | ![]() 172.67.206.203 | |
5845-xxpp.oss-accelerate.aliyuncs.com | unknown | 2012-04-01 | 2023-11-14 | 2025-07-06 | 449 B | 324 kB | ![]() 47.254.186.179 | |
img.fjyyedu.com | unknown | 2015-12-30 | 2025-04-16 | 2025-07-04 | 869 B | 710 kB | ![]() 123.6.18.16 | |
txdytuchuang1.oss-cn-beijing.aliyuncs.com | unknown | 2012-04-01 | 2024-12-01 | 2025-07-06 | 453 B | 340 kB | ![]() 39.103.20.63 | |
zgnzw.xyz | unknown | 2025-02-24 | 2025-03-06 | 2025-07-05 | 1.8 kB | 2.4 MB | ![]() 104.21.32.1 | |
xpj46-xz.oss-accelerate.aliyuncs.com | unknown | 2012-04-01 | 2023-10-26 | 2025-07-06 | 447 B | 386 kB | ![]() 47.254.186.237 | |
5454ylylgh.oss-accelerate.aliyuncs.com | unknown | 2012-04-01 | 2024-07-25 | 2025-07-06 | 447 B | 524 kB | ![]() 47.254.187.92 | |
canon.intell0330.top | unknown | 2025-05-14 | 2025-07-05 | 2025-07-05 | 460 B | 0 B | ![]() 0.0.0.0 | |
timg216.top | unknown | 2025-04-04 | 2025-05-11 | 2025-07-08 | 6.5 kB | 636 kB | ![]() 172.66.155.86 | |
p.ananas.chaoxing.com | unknown | 2004-05-28 | 2014-12-22 | 2025-07-03 | 1.4 kB | 729 kB | ![]() 138.113.181.2 | |
xm777111.img8822437445.com | unknown | 2025-05-17 | 2025-07-07 | 2025-07-07 | 453 B | 322 kB | ![]() 205.198.65.114 | |
yj777222.img0251678113.com | unknown | 2025-05-17 | 2025-07-07 | 2025-07-07 | 449 B | 391 kB | ![]() 205.198.65.114 | |
zz.bdstatic.com | 27702 | 2011-12-26 | 2017-01-30 | 2025-07-06 | 416 B | 769 B | ![]() 157.255.63.48 | |
tg481zz.oss-cn-beijing.aliyuncs.com | unknown | 2012-04-01 | 2025-06-28 | 2025-07-06 | 446 B | 420 kB | ![]() 39.103.20.54 | |
xx4848.delilaw.com | unknown | 2024-08-29 | 2025-06-28 | 2025-07-05 | 1.3 kB | 1.2 MB | ![]() 123.6.18.113 | |
gif.fpaixfl.com 2 alert(s) on this Host | unknown | 2024-08-29 | 2025-05-15 | 2025-07-04 | 869 B | 709 kB | ![]() 98.98.86.10 |
Related reports
Threat Detection Systems
Public InfoSec YARA rules
No alerts detected
OpenPhish
No alerts detected
PhishTank
No alerts detected
Quad9 DNS
| Scan Date | Severity | Indicator | Alert |
|---|---|---|---|
| 2025-07-10 | medium | fpaixfl.com | Sinkholed |
ThreatFox
No alerts detected
JavaScript (24)
No JavaScripts
HTTP Transactions (55)
| URL | IP | Response | Size |
|---|




