Report Overview
Visitedpublic
2026-02-10 09:22:56
Tags
Submit Tags
URL
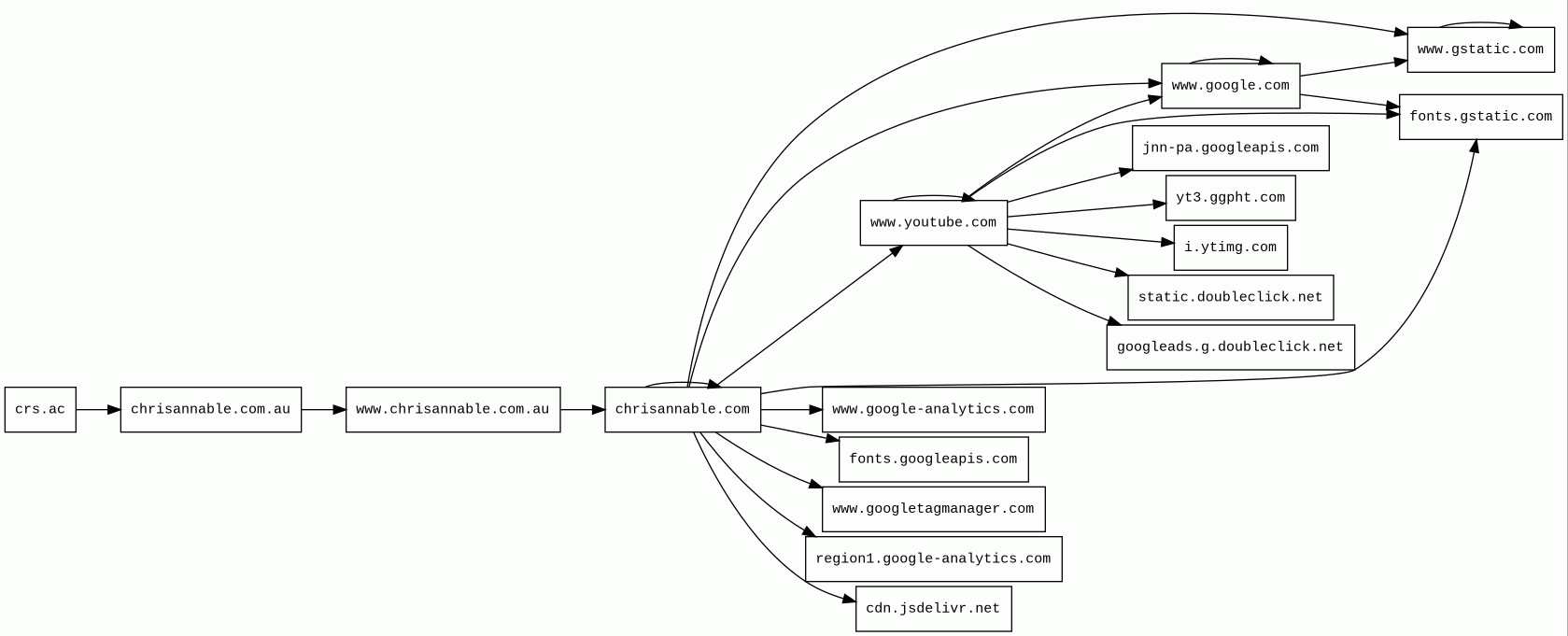
crs.ac/
Finishing URL
chrisannable.com/
IP / ASN

3.33.251.168
Title
Acoustic Music - Chris Annable
Detections
urlquery
0
Network Intrusion Detection
0
Threat Detection Systems
1
Host Summary
| Host | Rank | Registered | First Seen | Last Seen | Sent | Received | IP | Fingerprints |
|---|---|---|---|---|---|---|---|---|
www.gstatic.com | 146047 | 2008-02-11 | 2012-05-29 | 2026-02-08 | 2.4 kB | 2.7 MB | ![]() 172.217.19.227 | |
www.chrisannable.com.au | unknown | unknown | 2026-02-10 | 2026-02-10 | 492 B | 212 kB | ![]() 173.236.244.52 | |
fonts.googleapis.com | 313 | 2005-01-25 | 2012-05-23 | 2026-02-08 | 467 B | 12 kB | ![]() 142.251.38.106 | |
www.googletagmanager.com | 283 | 2011-11-11 | 2012-10-04 | 2026-02-08 | 1.3 kB | 1.1 MB | ![]() 142.250.178.72 | |
www.google-analytics.com | 341 | 2005-07-18 | 2012-06-28 | 2026-02-06 | 426 B | 53 kB | ![]() 216.58.207.238 | |
jnn-pa.googleapis.com | 1579 | 2005-01-25 | 2021-11-16 | 2026-02-09 | 1.2 kB | 1.2 kB | ![]() 172.217.21.170 | |
crs.ac | unknown | 2026-02-06 | 2026-02-10 | 2026-02-10 | 866 B | 212 kB | ![]() 0.0.0.0 | |
region1.google-analytics.com | 19689 | 2005-07-18 | 2022-03-17 | 2026-02-08 | 1.9 kB | 1.7 kB | ![]() 216.239.34.36 | |
www.youtube.com 1 alert(s) on this Host | 286 | 2005-02-15 | 2013-04-13 | 2026-02-08 | 6.9 kB | 3.7 MB | ![]() 216.58.207.238 | |
yt3.ggpht.com | 1275 | 2008-01-16 | 2014-01-15 | 2026-02-09 | 521 B | 3.3 kB | ![]() 216.58.211.1 | |
cdn.jsdelivr.net | 1678 | 2012-05-16 | 2012-09-30 | 2026-02-08 | 961 B | 98 kB | ![]() 151.101.65.229 | |
i.ytimg.com | 436 | 2007-12-11 | 2012-10-03 | 2026-02-09 | 552 B | 20 kB | ![]() 216.58.207.246 | |
googleads.g.doubleclick.net | 252 | 1996-01-16 | 2012-05-21 | 2026-02-08 | 917 B | 1.7 kB | ![]() 172.217.20.162 | |
www.google.com | 22 | 1997-09-15 | 2015-05-10 | 2026-02-08 | 5.2 kB | 200 kB | ![]() 142.251.151.119 | |
static.doubleclick.net | 1452 | 1996-01-16 | 2012-06-26 | 2026-02-08 | 432 B | 772 B | ![]() 216.58.211.6 | |
chrisannable.com.au | unknown | unknown | 2026-02-10 | 2026-02-10 | 488 B | 212 kB | ![]() 173.236.244.52 | |
fonts.gstatic.com | unknown | 2008-02-11 | 2014-04-02 | 2026-02-08 | 4.4 kB | 348 kB | ![]() 142.250.74.3 | |
chrisannable.com | unknown | 2005-10-20 | 2026-02-10 | 2026-02-10 | 16 kB | 1.6 MB | ![]() 208.113.144.169 | ![]() ![]() ![]() ![]() |
Apache HTTP Server (Web servers)
Apache is a free and open-source cross-platform web server software.WordPress (CMS, Blogs)
WordPress is a free and open-source content management system written in PHP and paired with a MySQL or MariaDB database. Features include a plugin architecture and a template system.MySQL (Databases)
MySQL is an open-source relational database management system.PHP (Programming languages)
PHP is a general-purpose scripting language used for web development.Bootstrap (UI frameworks)
Bootstrap is a free and open-source CSS framework directed at responsive, mobile-first front-end web development. It contains CSS and JavaScript-based design templates for typography, forms, buttons, navigation, and other interface components.jQuery (JavaScript libraries)
jQuery is a JavaScript library which is a free, open-source software designed to simplify HTML DOM tree traversal and manipulation, as well as event handling, CSS animation, and Ajax.WordPress:6.9.1 (CMS, Blogs)
WordPress is a free and open-source content management system written in PHP and paired with a MySQL or MariaDB database. Features include a plugin architecture and a template system.jQuery Migrate:3.4.1 (JavaScript libraries)
Query Migrate is a javascript library that allows you to preserve the compatibility of your jQuery code developed for versions of jQuery older than 1.9.reCAPTCHA (Security)
reCAPTCHA is a free service from Google that helps protect websites from spam and abuse.Site Kit:1.79.0 (Analytics, WordPress plugins)
Site Kit is a one-stop solution for WordPress users to use everything Google has to offer to make them successful on the web.Divi:4.17.3 (Page builders, WordPress themes, WordPress plugins)
Divi is a WordPress Theme and standalone WordPress plugin from Elegant themes that allows users to build websites using the visual drag-and-drop Divi page builder.Yoast SEO:26.9 (SEO, WordPress plugins)
Yoast SEO is a search engine optimisation plugin for WordPress and other platforms.YouTube (Video players)
YouTube is a video sharing service where users can create their own profile, upload videos, watch, like and comment on other videos.FitVids.JS:4.17.3 (Widgets, Video players)
jQuery plugin for fluid width video embedsjsDelivr (CDN)
JSDelivr is a free public CDN for open-source projects. It can serve web files directly from the npm registry and GitHub repositories without any configuration.The Events Calendar (WordPress plugins)
The Events Calendar is a free event management plugin for WordPress.Google Analytics (Analytics)
Google Analytics is a free web analytics service that tracks and reports website traffic.Related reports
Threat Detection Systems
| Detection System | Indicator | Verdict | Alert |
|---|---|---|---|
| Private YARA rules | www.youtube.com/s/player/4e51e895/player_es6.vflset/en_US/base.js | audit | Hunting_JS_WebAssembly |
JavaScript (173)
No JavaScripts
HTTP Transactions (84)
| URL | IP | Response | Size |
|---|




