Report Overview
Visitedpublic
2025-11-25 16:22:41
Tags
Submit Tags
URL
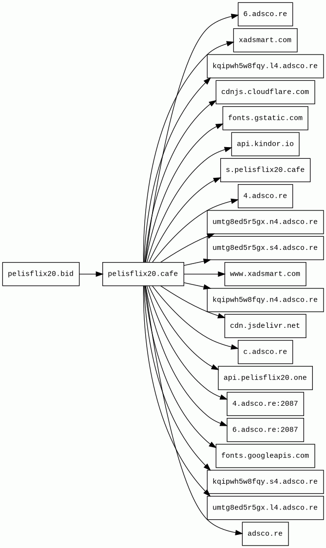
pelisflix20.bid/pelicula/house-of-the-witch-la-noche-de-la-bruja
Finishing URL
pelisflix20.cafe/pelicula/house-of-the-witch-la-noche-de-la-bruja
IP / ASN

104.21.10.176
Title
ᐈ House of the Witch (La noche de la bruja) 【❤️】 Online en Castellano y Latino ✔️
Detections
urlquery
0
Network Intrusion Detection
2
Threat Detection Systems
10
Host Summary
| Host | Rank | Registered | First Seen | Last Seen | Sent | Received | IP | Fingerprints |
|---|---|---|---|---|---|---|---|---|
api.kindor.io | 5290110 | 2020-11-15 | 2023-11-15 | 2025-11-21 | 418 B | 3.2 kB | ![]() 172.67.144.152 | |
umtg8ed5r5gx.s4.adsco.re | unknown | 2017-02-14 | 2025-11-25 | 2025-11-25 | 444 B | 0 B | ![]() 0.0.0.0 | |
xadsmart.com | 39181 | 2020-04-18 | 2020-04-19 | 2025-11-24 | 3.4 kB | 514 B | ![]() 104.153.197.251 | |
kqipwh5w8fqy.l4.adsco.re | unknown | 2017-02-14 | 2025-11-25 | 2025-11-25 | 444 B | 0 B | ![]() 185.200.118.62 | |
pelisflix20.bid 3 alert(s) on this Host | 1707175 | 2025-07-02 | 2025-07-03 | 2025-11-25 | 532 B | 110 kB | ![]() 188.114.97.1 | |
adsco.re | 3069 | 2017-02-14 | 2017-04-03 | 2025-11-18 | 984 B | 3.5 kB | ![]() 162.252.214.5 | |
s.pelisflix20.cafe 34 alert(s) on this Host | unknown | unknown | 2025-11-19 | 2025-11-19 | 7.8 kB | 216 kB | ![]() 172.67.194.242 | |
6.adsco.re | 91627 | 2017-02-14 | 2018-01-15 | 2025-11-21 | 1.7 kB | 2.0 kB | ![]() 104.16.43.28 | |
umtg8ed5r5gx.n4.adsco.re | unknown | 2017-02-14 | 2025-11-25 | 2025-11-25 | 444 B | 463 B | ![]() 38.132.109.126 | |
kqipwh5w8fqy.s4.adsco.re | unknown | 2017-02-14 | 2025-11-25 | 2025-11-25 | 444 B | 0 B | ![]() 0.0.0.0 | |
umtg8ed5r5gx.l4.adsco.re | unknown | 2017-02-14 | 2025-11-25 | 2025-11-25 | 444 B | 463 B | ![]() 185.200.118.62 | |
pelisflix20.cafe 2 alert(s) on this Host | unknown | unknown | 2025-11-19 | 2025-11-19 | 533 B | 110 kB | ![]() 172.67.194.242 | |
fonts.gstatic.com | unknown | 2008-02-11 | 2014-04-02 | 2025-11-23 | 2.8 kB | 267 kB | ![]() 142.250.178.99 | |
cdn.jsdelivr.net | 1678 | 2012-05-16 | 2012-09-30 | 2025-11-23 | 463 B | 14 kB | ![]() 151.101.65.229 | |
c.adsco.re | 100769 | 2017-02-14 | 2017-11-29 | 2025-11-24 | 1.0 kB | 141 kB | ![]() 104.16.42.28 | |
www.xadsmart.com | 409261 | 2020-04-18 | 2020-04-18 | 2025-11-24 | 916 B | 85 kB | ![]() 95.173.205.14 | ![]() |
kqipwh5w8fqy.n4.adsco.re | unknown | 2017-02-14 | 2025-11-25 | 2025-11-25 | 444 B | 0 B | ![]() 0.0.0.0 | |
fonts.googleapis.com | 313 | 2005-01-25 | 2012-05-23 | 2025-11-23 | 483 B | 10 kB | ![]() 142.250.178.106 | |
cdnjs.cloudflare.com | 1222 | 2009-02-17 | 2012-05-23 | 2025-11-23 | 1.5 kB | 143 kB | ![]() 104.17.24.14 | |
4.adsco.re | 95532 | 2017-02-14 | 2021-01-04 | 2025-11-21 | 1.7 kB | 1.7 kB | ![]() 162.252.214.5 | |
api.pelisflix20.one 6 alert(s) on this Host | unknown | 2025-04-03 | 2025-04-17 | 2025-11-21 | 1.0 kB | 320 kB | ![]() 188.114.96.1 |
Cloudflare (CDN)
Cloudflare is a web-infrastructure and website-security company, providing content-delivery-network services, DDoS mitigation, Internet security, and distributed domain-name-server services.cdnjs (CDN)
cdnjs is a free distributed JS library delivery service.Tiny Slider:2.9.2 (JavaScript libraries)
Tiny Slider is a vanilla javascript slider for all purposes.CDN77 (CDN)
CDN77 is a content delivery network (CDN).Related reports
Network Intrusion Detection Systems
Suricata /w Emerging Threats Pro
| Timestamp | Severity | Source IP | Destination IP | Alert |
|---|---|---|---|---|
| low | ![]() 172.18.0.10 | ![]() 74.125.250.129 | ET INFO Session Traversal Utilities for NAT (STUN Binding Request On Non-Standard High Port) | |
| low | ![]() 172.18.0.10 | ![]() 74.125.250.129 | ET INFO Session Traversal Utilities for NAT (STUN Binding Request On Non-Standard High Port) |
Threat Detection Systems
| Detection System | Indicator | Verdict | Alert |
|---|---|---|---|
| DNS4EU | pelisflix20.cafe | malicious | Sinkholed |
| DNS0 Zero | pelisflix20.cafe | malicious | Sinkholed |
| DNS4EU | s.pelisflix20.cafe | malicious | Sinkholed |
| DNS0 Zero | s.pelisflix20.cafe | malicious | Sinkholed |
| DigiCert UltraDNS | api.pelisflix20.one | malicious | Sinkholed |
| DNS4EU | api.pelisflix20.one | malicious | Sinkholed |
| DNS0 Zero | api.pelisflix20.one | malicious | Sinkholed |
| DigiCert UltraDNS | pelisflix20.bid | malicious | Sinkholed |
| DNS4EU | pelisflix20.bid | malicious | Sinkholed |
| DNS0 Zero | pelisflix20.bid | malicious | Sinkholed |
JavaScript (97)
No JavaScripts
HTTP Transactions (54)
| URL | IP | Response | Size |
|---|



