Report Overview
Visitedpublic
2025-07-31 22:57:38
Tags
Submit Tags
URL
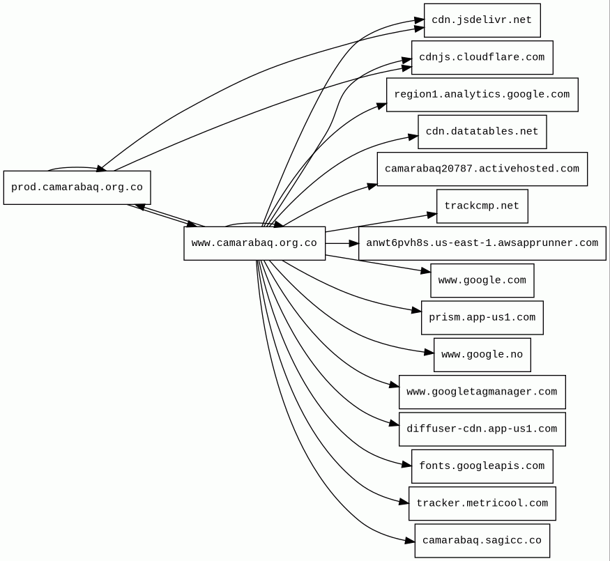
prod.camarabaq.org.co/contabilidad/
Finishing URL
www.camarabaq.org.co/contabilidad/
IP / ASN

104.247.76.39
Title
Contabilidad
Detections
urlquery
0
Network Intrusion Detection
0
Threat Detection Systems
1
Host Summary
| Host | Rank | Registered | First Seen | Last Seen | Sent | Received | IP | Fingerprints |
|---|---|---|---|---|---|---|---|---|
www.google.no | 25607 | 2001-02-26 | 2012-06-26 | 2025-07-30 | 874 B | 580 B | ![]() 142.250.178.99 | |
diffuser-cdn.app-us1.com | 8451 | 2013-11-13 | 2019-06-13 | 2025-07-27 | 438 B | 34 kB | ![]() 104.18.128.216 | |
fonts.googleapis.com | 8877 | 2005-01-25 | 2012-05-23 | 2025-07-30 | 911 B | 18 kB | ![]() 142.250.74.10 | |
www.google.com | 7 | 1997-09-15 | 2015-05-10 | 2025-07-30 | 883 B | 571 B | ![]() 142.250.178.100 | |
prod.camarabaq.org.co | unknown | 1999-12-04 | 2025-07-04 | 2025-07-04 | 36 kB | 2.7 MB | ![]() 104.247.76.39 | ![]() ![]() ![]() ![]() |
cdnjs.cloudflare.com | 235 | 2009-02-17 | 2012-05-23 | 2025-07-30 | 2.3 kB | 396 kB | ![]() 104.17.24.14 | |
region1.analytics.google.com | unknown | 1997-09-15 | 2022-03-17 | 2025-07-30 | 2.0 kB | 1.7 kB | ![]() 216.239.32.36 | |
www.googletagmanager.com | 75 | 2011-11-11 | 2012-10-04 | 2025-07-30 | 2.2 kB | 1.8 MB | ![]() 142.250.178.104 | |
tracker.metricool.com | 39149 | 2015-04-04 | 2015-05-03 | 2025-07-25 | 482 B | 3.7 kB | ![]() 104.26.7.108 | |
anwt6pvh8s.us-east-1.awsapprunner.com | unknown | 2021-03-31 | 2025-07-04 | 2025-07-04 | 1.1 kB | 1.1 kB | ![]() 52.204.62.157 | ![]() |
camarabaq20787.activehosted.com | unknown | 2004-09-01 | 2025-07-04 | 2025-07-04 | 1.3 kB | 123 kB | ![]() 104.17.202.31 | |
cdn.datatables.net | 5456 | 2009-01-22 | 2015-10-06 | 2025-07-27 | 446 B | 88 kB | ![]() 104.26.9.123 | |
prism.app-us1.com | 8479 | 2013-11-13 | 2019-01-09 | 2025-07-25 | 519 B | 791 B | ![]() 104.17.31.174 | ![]() |
trackcmp.net | 8111 | 2013-07-31 | 2014-05-09 | 2025-07-25 | 550 B | 505 B | ![]() 104.18.34.214 | ![]() |
camarabaq.sagicc.co 1 alert(s) on this Host | unknown | 2015-10-05 | 2025-07-04 | 2025-07-04 | 3.1 kB | 1.9 MB | ![]() 15.222.182.188 | |
cdn.jsdelivr.net | 439 | 2012-05-16 | 2012-09-30 | 2025-07-30 | 1.3 kB | 240 kB | ![]() 104.16.174.226 | |
www.camarabaq.org.co | unknown | 1999-12-04 | 2013-06-01 | 2025-07-04 | 2.3 kB | 554 kB | ![]() 3.167.2.12 | ![]() ![]() ![]() ![]() |
Amazon Web Services (PaaS)
Amazon Web Services (AWS) is a comprehensive cloud services platform offering compute power, database storage, content delivery and other functionality.Cloudflare (CDN)
Cloudflare is a web-infrastructure and website-security company, providing content-delivery-network services, DDoS mitigation, Internet security, and distributed domain-name-server services.Amazon CloudFront (CDN)
Amazon CloudFront is a fast content delivery network (CDN) service that securely delivers data, videos, applications, and APIs to customers globally with low latency, high transfer speeds.Nginx (Web servers, Reverse proxies)
Nginx is a web server that can also be used as a reverse proxy, load balancer, mail proxy and HTTP cache.bxSlider:6.8.2 (Photo galleries, JavaScript libraries)
Add a respsonsive image slider to any website.Bootstrap (UI frameworks)
Bootstrap is a free and open-source CSS framework directed at responsive, mobile-first front-end web development. It contains CSS and JavaScript-based design templates for typography, forms, buttons, navigation, and other interface components.PHP (Programming languages)
PHP is a general-purpose scripting language used for web development.MySQL (Databases)
MySQL is an open-source relational database management system.jQuery UI (JavaScript libraries)
jQuery UI is a collection of GUI widgets, animated visual effects, and themes implemented with jQuery, Cascading Style Sheets, and HTML.Redis (Databases)
Redis is an in-memory data structure project implementing a distributed, in-memory key–value database with optional durability. Redis supports different kinds of abstract data structures, such as strings, lists, maps, sets, sorted sets, HyperLogLogs, bitmaps, streams, and spatial indexes.OWL Carousel (JavaScript libraries)
OWL Carousel is an enabled jQuery plugin that lets you create responsive carousel sliders.ActiveCampaign (Marketing automation, Email)
ActiveCampaign is email and marketing automation software.Magnific Popup:6.8.2 (JavaScript libraries)
Magnific Popup is a responsive lightbox & dialog script with focus on performance and providing best experience for user with any device.jsDelivr (CDN)
JSDelivr is a free public CDN for open-source projects. It can serve web files directly from the npm registry and GitHub repositories without any configuration.Tiny Slider (JavaScript libraries)
Tiny Slider is a vanilla javascript slider for all purposes.Swiper (JavaScript libraries)
Swiper is a JavaScript library that creates modern touch sliders with hardware-accelerated transitions.DataTables (JavaScript libraries)
DataTables is a plug-in for the jQuery Javascript library adding advanced features like pagination, instant search, themes, and more to any HTML table.WordPress (CMS, Blogs)
WordPress is a free and open-source content management system written in PHP and paired with a MySQL or MariaDB database. Features include a plugin architecture and a template system.Google Tag Manager (Tag managers)
Google Tag Manager is a tag management system (TMS) that allows you to quickly and easily update measurement codes and related code fragments collectively known as tags on your website or mobile app.SweetAlert2:11 (JavaScript libraries)
SweetAlert2 is a JavaScript library that provides customisable, visually appealing, and responsive alert and modal dialog boxes for web applications.cdnjs (CDN)
cdnjs is a free distributed JS library delivery service.jQuery:3.6.0 (JavaScript libraries)
jQuery is a JavaScript library which is a free, open-source software designed to simplify HTML DOM tree traversal and manipulation, as well as event handling, CSS animation, and Ajax.Redis Object Cache (Caching)
Amazon S3 (CDN)
Amazon S3 or Amazon Simple Storage Service is a service offered by Amazon Web Services (AWS) that provides object storage through a web service interface.PayPal (Payment processors)
PayPal is an online payments system that supports online money transfers and serves as an electronic alternative to traditional paper methods like checks and money orders.hCaptcha (Security)
hCaptcha is an anti-bot solution that protects user privacy and rewards websites.Linkedin Ads (Advertising)
Linkedin Ads is a paid marketing tool that offers access to Linkedin social networks through various sponsored posts and other methods.Envoy (Reverse proxies)
Envoy is an open-source edge and service proxy, designed for cloud-native applications.PHP:8.1.33 (Programming languages)
PHP is a general-purpose scripting language used for web development.Related reports
Network Intrusion Detection Systems
Suricata /w Emerging Threats Pro
No alerts detected
Threat Detection Systems
| Detection System | Indicator | Verdict | Alert |
|---|---|---|---|
| Quad9 DNS | wss | malicious | Sinkholed |
JavaScript (90)
No JavaScripts
HTTP Transactions (106)
| URL | IP | Response | Size |
|---|






