Report Overview
Visitedpublic
2026-03-24 12:59:34
Tags
Submit Tags
URL
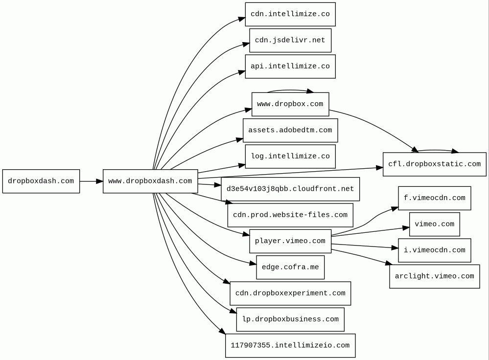
dropboxdash.com
Finishing URL
www.dropboxdash.com/
IP / ASN

198.202.211.1
Title
Dropbox Dash: Find anything. Protect everything.
Detections
urlquery
0
Network Intrusion Detection
0
Threat Detection Systems
2
Host Summary
| Host | Rank | Registered | First Seen | Last Seen | Sent | Received | IP | Fingerprints |
|---|---|---|---|---|---|---|---|---|
player.vimeo.com | 132 | 2004-12-15 | 2013-09-26 | 2026-03-23 | 7.0 kB | 408 kB | ![]() 162.159.138.60 | |
assets.adobedtm.com | 3051 | 2013-11-22 | 2014-01-28 | 2026-03-23 | 2.0 kB | 119 kB | ![]() 96.6.17.25 | |
api.intellimize.co | 198483 | 2015-12-03 | 2015-12-18 | 2026-03-21 | 1.1 kB | 1.5 kB | ![]() 52.215.208.246 | |
vimeo.com | 78 | 2004-12-15 | 2012-05-20 | 2026-03-18 | 736 B | 7.7 kB | ![]() 162.159.138.60 | |
www.dropbox.com | 5971 | 1995-06-28 | 2012-05-21 | 2026-03-18 | 13 kB | 361 kB | ![]() 162.125.71.18 | ![]() |
cdn.dropboxexperiment.com | 160236 | 2023-06-13 | 2023-11-16 | 2026-03-23 | 483 B | 1.3 MB | ![]() 52.84.50.75 | |
d3e54v103j8qbb.cloudfront.net | unknown | 2008-04-25 | 2016-03-11 | 2026-03-23 | 519 B | 90 kB | ![]() 54.192.209.15 | |
117907355.intellimizeio.com | 4999493 | 2020-10-22 | 2026-03-17 | 2026-03-17 | 545 B | 18 kB | ![]() 52.16.118.180 | |
cdn.jsdelivr.net | 1678 | 2012-05-16 | 2012-09-30 | 2026-03-22 | 3.7 kB | 172 kB | ![]() 151.101.129.229 | |
cdn.prod.website-files.com | 20159 | 2019-01-23 | 2023-11-01 | 2026-03-23 | 22 kB | 12 MB | ![]() 104.18.160.117 | |
f.vimeocdn.com | 25524 | 2010-04-21 | 2014-04-09 | 2026-03-18 | 11 kB | 9.0 MB | ![]() 151.101.192.217 | |
www.dropboxdash.com 1 alert(s) on this Host | unknown | 2022-12-31 | 2026-02-25 | 2026-03-17 | 620 B | 210 kB | ![]() 198.202.211.1 | |
log.intellimize.co | 190417 | 2015-12-03 | 2017-11-14 | 2026-03-21 | 2.4 kB | 2.1 kB | ![]() 52.25.19.60 | |
lp.dropboxbusiness.com | 3346604 | 2013-07-10 | 2017-02-01 | 2026-03-17 | 441 B | 207 kB | ![]() 104.17.74.206 | |
edge.cofra.me | 347939 | 2023-10-13 | 2025-06-05 | 2026-03-19 | 691 B | 46 kB | ![]() 104.26.13.166 | |
cdn.intellimize.co | 204905 | 2015-12-03 | 2021-12-21 | 2026-03-20 | 431 B | 386 kB | ![]() 151.101.194.132 | |
cfl.dropboxstatic.com | 101202 | 2012-09-10 | 2017-01-30 | 2026-03-21 | 24 kB | 2.6 MB | ![]() 104.16.100.29 | ![]() |
i.vimeocdn.com | 24258 | 2010-04-21 | 2014-03-27 | 2026-03-23 | 15 kB | 429 kB | ![]() 151.101.128.217 | |
dropboxdash.com 1 alert(s) on this Host | unknown | 2022-12-31 | 2026-03-17 | 2026-03-17 | 484 B | 210 kB | ![]() 198.202.211.1 | |
arclight.vimeo.com | 24414 | 2004-12-15 | 2024-11-18 | 2026-03-23 | 6.4 kB | 2.1 kB | ![]() 34.120.202.204 |
Amazon S3 (CDN)
Amazon S3 or Amazon Simple Storage Service is a service offered by Amazon Web Services (AWS) that provides object storage through a web service interface.Amazon Web Services (PaaS)
Amazon Web Services (AWS) is a comprehensive cloud services platform offering compute power, database storage, content delivery and other functionality.Varnish (Caching)
Varnish is a reverse caching proxy.Cloudflare (CDN)
Cloudflare is a web-infrastructure and website-security company, providing content-delivery-network services, DDoS mitigation, Internet security, and distributed domain-name-server services.Cloudflare Bot Management (Security)
Cloudflare bot management solution identifies and mitigates automated traffic to protect websites from bad bots.Varnish:6.0 (Caching)
Varnish is a reverse caching proxy.Envoy (Reverse proxies)
Envoy is an open-source edge and service proxy, designed for cloud-native applications.PayPal (Payment processors)
PayPal is an online payments system that supports online money transfers and serves as an electronic alternative to traditional paper methods like checks and money orders.Node.js (Programming languages)
Node.js is an open-source, cross-platform, JavaScript runtime environment that executes JavaScript code outside a web browser.Amazon CloudFront (CDN)
Amazon CloudFront is a fast content delivery network (CDN) service that securely delivers data, videos, applications, and APIs to customers globally with low latency, high transfer speeds.Express (Web frameworks, Web servers)
Express is a web application framework for Node.js, released as free and open-source software under the MIT License. It is designed for building web applications and APIs.jsDelivr (CDN)
JSDelivr is a free public CDN for open-source projects. It can serve web files directly from the npm registry and GitHub repositories without any configuration.jQuery:3.5.1 (JavaScript libraries)
jQuery is a JavaScript library which is a free, open-source software designed to simplify HTML DOM tree traversal and manipulation, as well as event handling, CSS animation, and Ajax.Google Cloud CDN (CDN)
Cloud CDN uses Google's global edge network to serve content closer to users.Google Cloud (IaaS)
Google Cloud is a suite of cloud computing services.Related reports
Threat Detection Systems
| Detection System | Indicator | Verdict | Alert |
|---|---|---|---|
| DNS4EU | dropboxdash.com | malicious | Sinkholed |
| DNS4EU | www.dropboxdash.com | malicious | Sinkholed |
File detected
URL
cdn.prod.website-files.com/65dcd70b48edc3a7b446950e/670dce680ae166e32b761271_dash-homepage-startpage-ui-transparent-360x422.lottie
IP / ASN

104.18.160.117
File Overview
File TypeZip archive data, at least v2.0 to extract, compression method=store
Size121 kB (121268 bytes)
MD544016e98f5a3b1a2447a8ca16d636496
SHA1b6613a4cd8d8d760faa8d08fc52418dcd5630479
Archive (6)
| Filename | MD5 | File type |
|---|---|---|
| manifest.json | 4b8890c06630337ef42e5ccd024debfa | JSON text data |
| data.json | 74ec2a34aeac28ccb2c3069eb04b90c4 | JSON text data |
| image_0.webp | ef8be127f2ccd466ae9fab6cb652f216 | RIFF (little-endian) data, Web/P image, VP8 encoding, 512x512, Scaling: [none]x[none], YUV color, decoders should clamp |
| image_1.webp | fa2b10acf070c55fa270e9f8847fd2c6 | RIFF (little-endian) data, Web/P image, VP8 encoding, 512x512, Scaling: [none]x[none], YUV color, decoders should clamp |
| image_2.webp | ea562a883925d0c89a678cf87bdeebdf | RIFF (little-endian) data, Web/P image, VP8 encoding, 512x512, Scaling: [none]x[none], YUV color, decoders should clamp |
| image_3.webp | c993fa238de89b8df1312ca167f0c78a | RIFF (little-endian) data, Web/P image, VP8 encoding, 512x512, Scaling: [none]x[none], YUV color, decoders should clamp |
JavaScript (135)
No JavaScripts
HTTP Transactions (199)
| URL | IP | Response | Size |
|---|


