Report Overview
Visitedpublic
2026-03-29 15:22:55
Tags
Submit Tags
URL
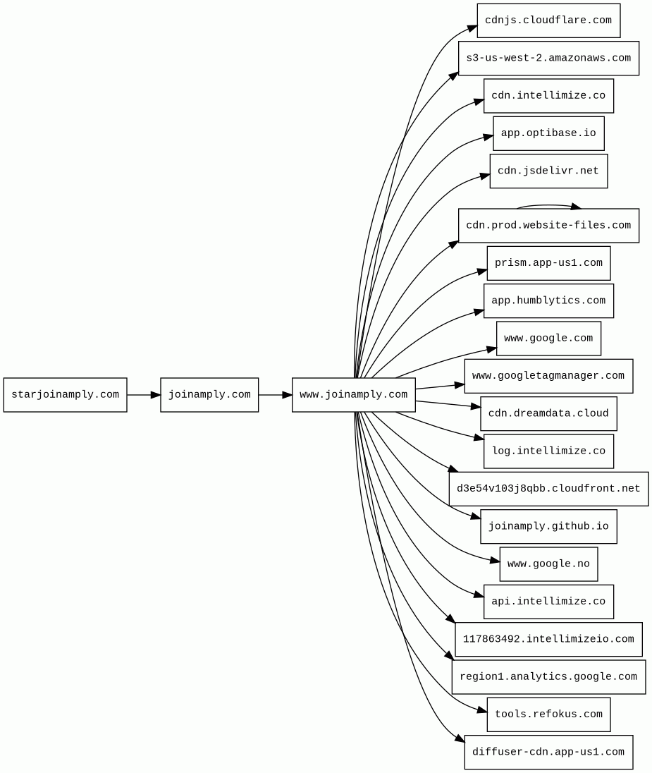
starjoinamply.com/
Finishing URL
www.joinamply.com/
IP / ASN

172.67.194.130
Title
Website Design and Development for High-Growth B2B | Amply
Detections
urlquery
0
Network Intrusion Detection
0
Threat Detection Systems
0
Host Summary
| Host | Rank | Registered | First Seen | Last Seen | Sent | Received | IP | Fingerprints |
|---|---|---|---|---|---|---|---|---|
diffuser-cdn.app-us1.com | 64683 | 2013-11-13 | 2019-06-13 | 2026-03-25 | 435 B | 34 kB | ![]() 104.18.128.216 | |
joinamply.github.io | 3021751 | 2013-03-08 | 2025-01-06 | 2026-03-29 | 883 B | 152 kB | ![]() 185.199.111.153 | |
www.google.no | 92680 | 2001-02-26 | 2012-06-26 | 2026-03-22 | 693 B | 580 B | ![]() 142.250.74.3 | |
region1.analytics.google.com | 22257 | 1997-09-15 | 2022-03-17 | 2026-03-22 | 983 B | 851 B | ![]() 216.239.34.36 | |
cdnjs.cloudflare.com | 1222 | 2009-02-17 | 2012-05-23 | 2026-03-22 | 931 B | 83 kB | ![]() 104.17.24.14 | |
s3-us-west-2.amazonaws.com | 1196509 | 2005-08-18 | 2017-01-29 | 2026-03-25 | 454 B | 266 B | ![]() 52.92.206.104 | |
cdn.intellimize.co | 204905 | 2015-12-03 | 2021-12-21 | 2026-03-27 | 429 B | 370 kB | ![]() 151.101.194.132 | |
prism.app-us1.com | 65110 | 2013-11-13 | 2019-01-09 | 2026-03-25 | 457 B | 783 B | ![]() 104.18.128.216 | ![]() |
www.google.com | 22 | 1997-09-15 | 2015-05-10 | 2026-03-22 | 3.6 kB | 2.0 kB | ![]() 142.251.151.119 | |
117863492.intellimizeio.com | unknown | 2020-10-22 | 2025-10-25 | 2026-03-29 | 543 B | 17 kB | ![]() 34.248.79.189 | |
www.joinamply.com | unknown | 2021-06-21 | 2025-06-26 | 2026-03-29 | 618 B | 284 kB | ![]() 198.202.211.1 | ![]() |
starjoinamply.com | unknown | unknown | No data | No data | 486 B | 284 kB | ![]() 188.114.96.1 | |
cdn.jsdelivr.net | 1678 | 2012-05-16 | 2012-09-30 | 2026-03-22 | 4.2 kB | 333 kB | ![]() 151.101.1.229 | |
cdn.prod.website-files.com | 20159 | 2019-01-23 | 2023-11-01 | 2026-03-23 | 39 kB | 14 MB | ![]() 104.18.161.117 | |
api.intellimize.co | 198483 | 2015-12-03 | 2015-12-18 | 2026-03-28 | 1.0 kB | 1.4 kB | ![]() 54.171.196.92 | |
joinamply.com | unknown | 2021-06-21 | 2026-03-29 | 2026-03-29 | 482 B | 284 kB | ![]() 198.202.211.1 | |
app.humblytics.com | 1573717 | 2021-01-20 | 2023-04-25 | 2026-03-27 | 1.5 kB | 51 kB | ![]() 172.67.149.138 | |
cdn.dreamdata.cloud | 266713 | 2019-10-03 | 2019-11-01 | 2026-03-27 | 944 B | 131 kB | ![]() 34.120.220.80 | |
www.googletagmanager.com | 283 | 2011-11-11 | 2012-10-04 | 2026-03-22 | 1.4 kB | 1.4 MB | ![]() 142.251.143.136 | |
tools.refokus.com | 789196 | 2016-10-31 | 2022-03-15 | 2026-03-27 | 439 B | 2.1 kB | ![]() 151.101.195.52 | |
app.optibase.io | 550907 | 2023-12-12 | 2023-12-21 | 2026-03-25 | 935 B | 109 kB | ![]() 188.114.97.1 | |
log.intellimize.co | 190417 | 2015-12-03 | 2017-11-14 | 2026-03-28 | 936 B | 842 B | ![]() 35.163.28.198 | |
d3e54v103j8qbb.cloudfront.net | unknown | 2008-04-25 | 2016-03-11 | 2026-03-23 | 515 B | 90 kB | ![]() 54.192.209.132 |
Amazon Web Services (PaaS)
Amazon Web Services (AWS) is a comprehensive cloud services platform offering compute power, database storage, content delivery and other functionality.Cloudflare (CDN)
Cloudflare is a web-infrastructure and website-security company, providing content-delivery-network services, DDoS mitigation, Internet security, and distributed domain-name-server services.Amazon CloudFront (CDN)
Amazon CloudFront is a fast content delivery network (CDN) service that securely delivers data, videos, applications, and APIs to customers globally with low latency, high transfer speeds.GitHub Pages (PaaS)
GitHub Pages is a static site hosting service.Varnish (Caching)
Varnish is a reverse caching proxy.Fastly (CDN)
Fastly is a cloud computing services provider. Fastly's cloud platform provides a content delivery network, Internet security services, load balancing, and video & streaming services.Amazon S3 (CDN)
Amazon S3 or Amazon Simple Storage Service is a service offered by Amazon Web Services (AWS) that provides object storage through a web service interface.PHP:8.1.33 (Programming languages)
PHP is a general-purpose scripting language used for web development.Envoy (Reverse proxies)
Envoy is an open-source edge and service proxy, designed for cloud-native applications.Express (Web frameworks, Web servers)
Express is a web application framework for Node.js, released as free and open-source software under the MIT License. It is designed for building web applications and APIs.Node.js (Programming languages)
Node.js is an open-source, cross-platform, JavaScript runtime environment that executes JavaScript code outside a web browser.Webflow (Page builders, CMS)
Webflow is Software-as-a-Service (SaaS) for website building and hosting.Lightbox (JavaScript libraries)
Lightbox is small javascript library used to overlay images on top of the current page.Humblytics (Analytics)
Humblytics is an analytics tool that simplifies tracking custom events without coding. It monitors real-time metrics, optimises conversion rates, and provides valuable insights.Optibase (A/B Testing)
Optibase is an A/B testing app for Webflow, enabling data-driven decisions by testing various elements such as copy, design, or entire pages, aimed at improving site conversions.Google Tag Manager (Tag managers)
Google Tag Manager is a tag management system (TMS) that allows you to quickly and easily update measurement codes and related code fragments collectively known as tags on your website or mobile app.jsDelivr (CDN)
JSDelivr is a free public CDN for open-source projects. It can serve web files directly from the npm registry and GitHub repositories without any configuration.cdnjs (CDN)
cdnjs is a free distributed JS library delivery service.FancyBox (JavaScript libraries)
FancyBox is a tool for displaying images, html content and multi-media in a Mac-style 'lightbox' that floats overtop of web page.jQuery:3.5.1 (JavaScript libraries)
jQuery is a JavaScript library which is a free, open-source software designed to simplify HTML DOM tree traversal and manipulation, as well as event handling, CSS animation, and Ajax.Render (PaaS)
Render is a cloud computing platform that provides a wide range of services, including web hosting, cloud computing, and application development. Render offers several hosting options, including static site hosting, web application hosting, and managed databases.Google Cloud CDN (CDN)
Cloud CDN uses Google's global edge network to serve content closer to users.Google Cloud Trace (Performance)
Google Cloud Trace is a distributed tracing system that collects latency data from applications and displays it in the Google Cloud Console.Google Cloud (IaaS)
Google Cloud is a suite of cloud computing services.Google Cloud Storage (Miscellaneous)
Google Cloud Storage allows world-wide storage and retrieval of any amount of data at any time.Vercel (PaaS)
Vercel is a cloud platform for static frontends and serverless functions.Related reports
Threat Detection Systems
No alerts detected
File detected
URL
cdn.prod.website-files.com/6764524f1a49aef4f46affb6/6981f4eb154aa6c548cc59c6_experts_in_b2b.lottie
IP / ASN

104.18.161.117
File Overview
File TypeZip archive data, at least v2.0 to extract, compression method=deflate
Size1.1 MB (1066949 bytes)
MD52db64dcdd407391a941710f1e66a8d27
SHA17f0a67001254c5342ba3657ae9c6c975722467b9
URL
cdn.prod.website-files.com/6764524f1a49aef4f46affb6/6981f109d135545500afd55c_webflow_experts.lottie
IP / ASN

104.18.161.117
File Overview
File TypeZip archive data, at least v2.0 to extract, compression method=deflate
Size2.0 MB (2047615 bytes)
MD596deaaa0122eb3622454853e7458a702
SHA1445a971f597098e7f21b515bb5dc8488d022d797
URL
cdn.prod.website-files.com/6764524f1a49aef4f46affb6/6981f4f2697ba19014026a26_ongoing_support.lottie
IP / ASN

104.18.161.117
File Overview
File TypeZip archive data, at least v2.0 to extract, compression method=store
Size461 kB (460589 bytes)
MD52469087fcd11a31e4325f050675d8c71
SHA1a7b7e55efdb2dab6b89098ccdc79a5859212168a
Archive (6)
| Filename | MD5 | File type |
|---|---|---|
| image_0.png | 8a13ea8e1ef388b7b39c8bd2d5482373 | PNG image data, 1024 x 400, 8-bit colormap, non-interlaced |
| image_1.png | f8bd00ca32b3b543f9873dadb8d12ae2 | PNG image data, 1108 x 400, 8-bit colormap, non-interlaced |
| image_2.png | 4c12b16e115a3f2542f73feaf4adeeb9 | PNG image data, 1220 x 1334, 8-bit colormap, non-interlaced |
| image_3.png | 835ee5e6529f9b381296edef1c28a663 | PNG image data, 1471 x 1036, 8-bit colormap, non-interlaced |
| 04c84cef-a3da-4ab9-9209-8b96a57b9439.json | 3408da329a82949c003b8d2775a15e84 | JSON text data |
| manifest.json | 1c077f934723640fb86c7496d9c1e9e3 | JSON text data |
URL
cdn.prod.website-files.com/6764524f1a49aef4f46affb6/68276de07992ae3e329ef32c_Website%20Strategy%20V2.lottie
IP / ASN

104.18.161.117
File Overview
File TypeZip archive data, at least v2.0 to extract, compression method=deflate
Size17 kB (16720 bytes)
MD56014c247c6ca66a34939492bac824923
SHA15a233839e1e1b20fd93bcb850189bafbfd7ae219
Archive (2)
| Filename | MD5 | File type |
|---|---|---|
| manifest.json | 35b52449e5362edf5a4c4c0f0db839f6 | JSON text data |
| bb14a2d9-492e-48ed-a892-959ab848913d.json | 900b4037104d96fda88d73cc64d44aca | JSON text data |
URL
cdn.prod.website-files.com/6764524f1a49aef4f46affb6/6981f109d135545500afd55c_webflow_experts.lottie
IP / ASN

104.18.161.117
File Overview
File TypeZip archive data, at least v2.0 to extract, compression method=deflate
Size2.0 MB (2047615 bytes)
MD596deaaa0122eb3622454853e7458a702
SHA1445a971f597098e7f21b515bb5dc8488d022d797
URL
cdn.prod.website-files.com/6764524f1a49aef4f46affb6/6981f4f2697ba19014026a26_ongoing_support.lottie
IP / ASN

104.18.161.117
File Overview
File TypeZip archive data, at least v2.0 to extract, compression method=store
Size461 kB (460589 bytes)
MD52469087fcd11a31e4325f050675d8c71
SHA1a7b7e55efdb2dab6b89098ccdc79a5859212168a
Archive (6)
| Filename | MD5 | File type |
|---|---|---|
| image_0.png | 8a13ea8e1ef388b7b39c8bd2d5482373 | PNG image data, 1024 x 400, 8-bit colormap, non-interlaced |
| image_1.png | f8bd00ca32b3b543f9873dadb8d12ae2 | PNG image data, 1108 x 400, 8-bit colormap, non-interlaced |
| image_2.png | 4c12b16e115a3f2542f73feaf4adeeb9 | PNG image data, 1220 x 1334, 8-bit colormap, non-interlaced |
| image_3.png | 835ee5e6529f9b381296edef1c28a663 | PNG image data, 1471 x 1036, 8-bit colormap, non-interlaced |
| 04c84cef-a3da-4ab9-9209-8b96a57b9439.json | 3408da329a82949c003b8d2775a15e84 | JSON text data |
| manifest.json | 1c077f934723640fb86c7496d9c1e9e3 | JSON text data |
URL
cdn.prod.website-files.com/6764524f1a49aef4f46affb6/6981f4eb154aa6c548cc59c6_experts_in_b2b.lottie
IP / ASN

104.18.161.117
File Overview
File TypeZip archive data, at least v2.0 to extract, compression method=deflate
Size1.1 MB (1066949 bytes)
MD52db64dcdd407391a941710f1e66a8d27
SHA17f0a67001254c5342ba3657ae9c6c975722467b9
URL
cdn.prod.website-files.com/6764524f1a49aef4f46affb6/68276de07992ae3e329ef32c_Website%20Strategy%20V2.lottie
IP / ASN

104.18.161.117
File Overview
File TypeZip archive data, at least v2.0 to extract, compression method=deflate
Size17 kB (16720 bytes)
MD56014c247c6ca66a34939492bac824923
SHA15a233839e1e1b20fd93bcb850189bafbfd7ae219
Archive (2)
| Filename | MD5 | File type |
|---|---|---|
| manifest.json | 35b52449e5362edf5a4c4c0f0db839f6 | JSON text data |
| bb14a2d9-492e-48ed-a892-959ab848913d.json | 900b4037104d96fda88d73cc64d44aca | JSON text data |
URL
cdn.prod.website-files.com/6764524f1a49aef4f46affb6/6827790ea4be762a2702746c_Website%20Migration%20V2.lottie
IP / ASN

104.18.161.117
File Overview
File TypeZip archive data, at least v2.0 to extract, compression method=deflate
Size9.4 kB (9448 bytes)
MD51fb2df84a2b1f8bbca346ff7340b297c
SHA179c493a7036b8c3877befd17ce5956c54ef16d6f
Archive (2)
| Filename | MD5 | File type |
|---|---|---|
| manifest.json | 3b20b7f9bb15b5b46bafe059cc98dc71 | JSON text data |
| 294bc824-cfcb-406f-8c5e-38ce750dabd8.json | 32b6cc2e8fb2ab44b117073d54f1cf36 | JSON text data |
URL
cdn.prod.website-files.com/6764524f1a49aef4f46affb6/6827790ea4be762a2702746c_Website%20Migration%20V2.lottie
IP / ASN

104.18.161.117
File Overview
File TypeZip archive data, at least v2.0 to extract, compression method=deflate
Size9.4 kB (9448 bytes)
MD51fb2df84a2b1f8bbca346ff7340b297c
SHA179c493a7036b8c3877befd17ce5956c54ef16d6f
Archive (2)
| Filename | MD5 | File type |
|---|---|---|
| manifest.json | 3b20b7f9bb15b5b46bafe059cc98dc71 | JSON text data |
| 294bc824-cfcb-406f-8c5e-38ce750dabd8.json | 32b6cc2e8fb2ab44b117073d54f1cf36 | JSON text data |
JavaScript (65)
No JavaScripts
HTTP Transactions (118)
| URL | IP | Response | Size |
|---|



