Report Overview
Visitedpublic
2026-04-09 11:18:03
Tags
Submit Tags
URL
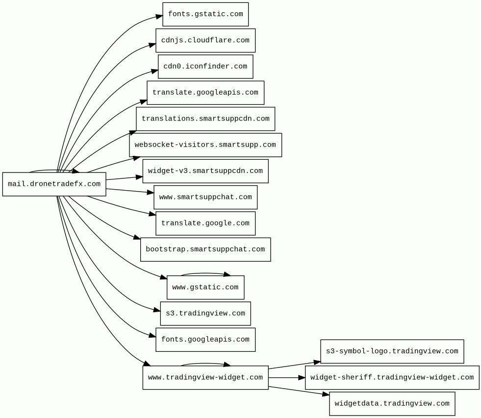
mail.dronetradefx.com
Finishing URL
mail.dronetradefx.com/
IP / ASN

66.85.46.67
Title
Dronetradefx | Financial Freedom
Detections
urlquery
0
Network Intrusion Detection
0
Threat Detection Systems
0
Host Summary
| Host | Rank | Registered | First Seen | Last Seen | Sent | Received | IP | Fingerprints |
|---|---|---|---|---|---|---|---|---|
www.tradingview-widget.com | 196495 | 2020-06-05 | 2021-04-08 | 2026-04-09 | 36 kB | 1.6 MB | ![]() 194.242.11.186 | ![]() |
translate.google.com | 609 | 1997-09-15 | 2012-05-30 | 2026-04-06 | 1.4 kB | 165 kB | ![]() 172.217.20.174 | |
websocket-visitors.smartsupp.com | 411464 | 2012-08-25 | 2021-07-12 | 2026-04-09 | 610 B | 224 B | ![]() 3.122.30.117 | |
widget-sheriff.tradingview-widget.com | 206730 | 2020-06-05 | 2024-02-01 | 2026-04-03 | 1.1 kB | 1.2 kB | ![]() 52.84.50.72 | |
widget-v3.smartsuppcdn.com | 532262 | 2018-11-20 | 2022-10-03 | 2026-04-09 | 1.4 kB | 325 kB | ![]() 185.76.9.27 | ![]() |
mail.dronetradefx.com | unknown | 2026-03-14 | 2026-04-09 | 2026-04-09 | 6.4 kB | 504 kB | ![]() 66.85.46.67 | |
www.gstatic.com | 146047 | 2008-02-11 | 2012-05-29 | 2026-04-05 | 1.6 kB | 25 kB | ![]() 142.250.178.67 | |
fonts.googleapis.com | 313 | 2005-01-25 | 2012-05-23 | 2026-04-05 | 476 B | 8.3 kB | ![]() 142.251.38.106 | |
translations.smartsuppcdn.com | 560346 | 2018-11-20 | 2022-11-04 | 2026-04-09 | 502 B | 7.7 kB | ![]() 185.76.9.12 | ![]() |
widgetdata.tradingview.com | 179381 | 2010-03-20 | 2015-02-20 | 2026-04-04 | 1.4 kB | 448 B | ![]() 92.223.127.156 | |
fonts.gstatic.com | unknown | 2008-02-11 | 2014-04-02 | 2026-04-05 | 2.2 kB | 155 kB | ![]() 172.217.19.227 | |
cdnjs.cloudflare.com | 1222 | 2009-02-17 | 2012-05-23 | 2026-04-05 | 1.0 kB | 218 kB | ![]() 104.17.24.14 | |
translate.googleapis.com | 6317 | 2005-01-25 | 2012-05-31 | 2026-04-06 | 2.3 kB | 840 kB | ![]() 216.58.201.202 | |
s3-symbol-logo.tradingview.com | 110931 | 2010-03-20 | 2020-11-23 | 2026-04-03 | 7.7 kB | 30 kB | ![]() 194.242.11.186 | |
s3.tradingview.com | 165395 | 2010-03-20 | 2018-06-24 | 2026-04-03 | 922 B | 29 kB | ![]() 194.242.11.186 | |
www.smartsuppchat.com | 491650 | 2014-02-02 | 2017-01-30 | 2026-04-09 | 426 B | 18 kB | ![]() 185.76.9.11 | ![]() |
bootstrap.smartsuppchat.com | 425291 | 2014-02-02 | 2018-01-29 | 2026-04-09 | 535 B | 1.6 kB | ![]() 3.77.181.243 | |
cdn0.iconfinder.com | 762823 | 2004-02-23 | 2012-08-19 | 2026-04-08 | 475 B | 17 kB | ![]() 104.20.38.6 |
Bunny (CDN)
PayPal (Payment processors)
PayPal is an online payments system that supports online money transfers and serves as an electronic alternative to traditional paper methods like checks and money orders.dc.js (JavaScript graphics, JavaScript libraries)
A multi-dimensional charting library built to work natively with crossfilter and rendered using d3.jsAmazon CloudFront (CDN)
Amazon CloudFront is a fast content delivery network (CDN) service that securely delivers data, videos, applications, and APIs to customers globally with low latency, high transfer speeds.Amazon Web Services (PaaS)
Amazon Web Services (AWS) is a comprehensive cloud services platform offering compute power, database storage, content delivery and other functionality.CDN77 (CDN)
CDN77 is a content delivery network (CDN).LiteSpeed (Web servers)
LiteSpeed is a high-scalability web server.PHP:8.3.30 (Programming languages)
PHP is a general-purpose scripting language used for web development.Cloudflare (CDN)
Cloudflare is a web-infrastructure and website-security company, providing content-delivery-network services, DDoS mitigation, Internet security, and distributed domain-name-server services.Related reports
Threat Detection Systems
No alerts detected
JavaScript (70)
| HASH | FROM | Size | First Seen | Last Seen | |
|---|---|---|---|---|---|
| 95faafa1683d0f3a72534d12aa3c2104 | DocumentWrite | 3.0 kB | 2026-03-26 | 2026-04-11 | |
Introduced by DocumentWrite First Seen 2026-03-26 Last Seen 2026-04-11 Times Seen 952 Size 3.0 kB (3011 bytes) MD5 95faafa1683d0f3a72534d12aa3c2104 SHA1 9416ba237c4965772dbdf10b3f84983dca2fce5c Loading... | |||||
HTTP Transactions (128)
| URL | IP | Response | Size |
|---|






