Report Overview
Visitedpublic
2025-10-22 04:53:14
Tags
Submit Tags
URL
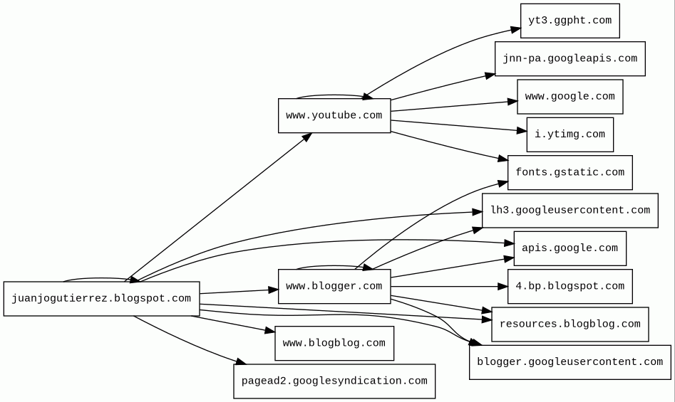
juanjogutierrez.blogspot.com/
Finishing URL
juanjogutierrez.blogspot.com/
IP / ASN

216.58.207.225
Title
Juanjo, bitácora de un migrante digital
Detections
urlquery
0
Network Intrusion Detection
0
Threat Detection Systems
0
Host Summary
| Host | Rank | Registered | First Seen | Last Seen | Sent | Received | IP | Fingerprints |
|---|---|---|---|---|---|---|---|---|
www.blogger.com | 9514 | 1999-06-22 | 2012-05-22 | 2025-10-19 | 20 kB | 1.7 MB | ![]() 142.250.74.105 | |
resources.blogblog.com | 177645 | 2000-09-15 | 2017-01-30 | 2025-10-20 | 5.2 kB | 12 kB | ![]() 142.250.74.105 | |
lh3.googleusercontent.com | 303 | 2008-11-17 | 2012-05-22 | 2025-10-19 | 10 kB | 66 kB | ![]() 142.250.74.33 | |
jnn-pa.googleapis.com | 1579 | 2005-01-25 | 2021-11-16 | 2025-10-19 | 2.5 kB | 101 kB | ![]() 216.58.207.234 | |
i.ytimg.com | 436 | 2007-12-11 | 2012-10-03 | 2025-10-19 | 552 B | 17 kB | ![]() 142.250.74.150 | |
yt3.ggpht.com | 1275 | 2008-01-16 | 2014-01-15 | 2025-10-19 | 504 B | 3.9 kB | ![]() 142.250.74.97 | |
www.youtube.com | 286 | 2005-02-15 | 2013-04-13 | 2025-10-19 | 6.5 kB | 3.8 MB | ![]() 142.250.74.142 | |
apis.google.com | 1075 | 1997-09-15 | 2013-05-06 | 2025-10-19 | 2.5 kB | 460 kB | ![]() 142.250.74.142 | |
juanjogutierrez.blogspot.com | unknown | 2000-07-31 | 2025-10-22 | 2025-10-22 | 1.4 kB | 115 kB | ![]() 142.250.74.161 | ![]() ![]() ![]() |
www.blogblog.com | 358746 | 2000-09-15 | 2012-05-22 | 2025-10-20 | 469 B | 1.0 kB | ![]() 142.250.74.105 | |
www.google.com | 22 | 1997-09-15 | 2015-05-10 | 2025-10-19 | 455 B | 58 kB | ![]() 216.58.207.196 | |
fonts.gstatic.com | unknown | 2008-02-11 | 2014-04-02 | 2025-10-19 | 1.6 kB | 98 kB | ![]() 142.250.74.3 | |
4.bp.blogspot.com | 6591 | 2000-07-31 | 2012-05-21 | 2025-10-20 | 506 B | 2.4 kB | ![]() 142.250.74.97 | |
pagead2.googlesyndication.com | 610 | 2003-01-21 | 2012-05-21 | 2025-10-19 | 458 B | 712 B | ![]() 142.250.178.34 | |
blogger.googleusercontent.com | 4332 | 2008-11-17 | 2012-05-25 | 2025-10-19 | 5.1 kB | 388 kB | ![]() 142.250.74.33 |
OpenGSE (Web servers)
OpenGSE is a test suite used for testing servlet compliance. It is deployed by using WAR files that are deployed on the server engine.Java (Programming languages)
Java is a class-based, object-oriented programming language that is designed to have as few implementation dependencies as possible.Python (Programming languages)
Python is an interpreted and general-purpose programming language.YouTube (Video players)
YouTube is a video sharing service where users can create their own profile, upload videos, watch, like and comment on other videos.Blogger (Blogs)
Blogger is a blog-publishing service that allows multi-user blogs with time-stamped entries.Related reports
Threat Detection Systems
No alerts detected
JavaScript (208)
No JavaScripts
HTTP Transactions (88)
| URL | IP | Response | Size |
|---|


