Report Overview
Visitedpublic
2025-04-25 04:54:13
Tags
Submit Tags
URL
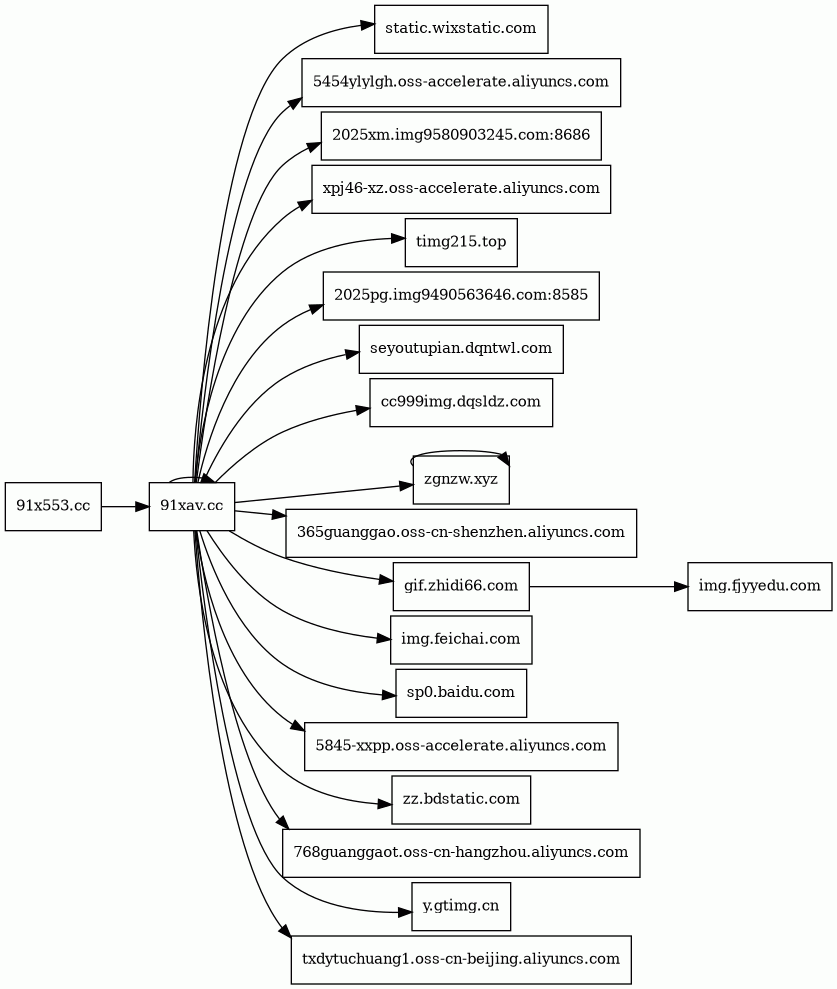
91x553.cc/
Finishing URL
91xav.cc/
IP / ASN

172.67.201.122
Title
成人高清在线视频,日本AV,国产AV,欧美AV - 91XAV
Detections
urlquery
0
Network Intrusion Detection
0
Threat Detection Systems
0
Host Summary
| Host | Rank | Registered | First Seen | Last Seen | Sent | Received | IP | Fingerprints |
|---|---|---|---|---|---|---|---|---|
y.gtimg.cn | 24534 | 2008-10-09 | 2016-06-06 | 2025-04-25 | 455 B | 431 kB | ![]() 95.101.10.34 | |
xpj46-xz.oss-accelerate.aliyuncs.com | unknown | 2012-04-01 | 2023-10-26 | 2025-04-23 | 446 B | 386 kB | ![]() 47.254.186.254 | |
91xav.cc | unknown | 2021-03-13 | 2021-03-13 | 2025-04-20 | 2.5 kB | 105 kB | ![]() 104.21.33.127 | |
zz.bdstatic.com | 27702 | 2011-12-26 | 2017-01-30 | 2025-04-19 | 415 B | 768 B | ![]() 157.255.63.48 | |
gif.zhidi66.com | unknown | 2024-08-29 | 2025-03-27 | 2025-04-18 | 867 B | 608 kB | ![]() 98.98.86.10 | |
768guanggaot.oss-cn-hangzhou.aliyuncs.com | unknown | 2012-04-01 | 2024-07-25 | 2025-04-23 | 454 B | 202 kB | ![]() 118.178.60.162 | |
91x553.cc | unknown | unknown | No data | No data | 478 B | 82 kB | ![]() 104.21.76.221 | |
seyoutupian.dqntwl.com | unknown | 2023-05-22 | 2025-02-26 | 2025-04-24 | 435 B | 340 kB | ![]() 117.68.89.108 | |
static.wixstatic.com | 5648 | 2013-04-10 | 2013-06-07 | 2025-04-24 | 952 B | 1.2 kB | ![]() 3.167.2.70 | |
sp0.baidu.com | 18423 | 1999-10-11 | 2014-12-05 | 2025-04-20 | 468 B | 116 B | ![]() 103.235.46.115 | |
365guanggao.oss-cn-shenzhen.aliyuncs.com | unknown | 2012-04-01 | 2022-12-09 | 2025-04-23 | 457 B | 158 kB | ![]() 120.78.115.82 | |
img.feichai.com | unknown | 2007-05-02 | 2025-04-24 | 2025-04-24 | 440 B | 0 B | ![]() 0.0.0.0 | |
img.fjyyedu.com | unknown | 2015-12-30 | 2025-04-16 | 2025-04-23 | 811 B | 609 kB | ![]() 123.6.18.110 | |
txdytuchuang1.oss-cn-beijing.aliyuncs.com | unknown | 2012-04-01 | 2024-12-01 | 2025-04-23 | 452 B | 324 kB | ![]() 39.103.20.63 | |
2025xm.img9580903245.com | unknown | 2025-03-24 | 2025-04-11 | 2025-04-18 | 450 B | 322 kB | ![]() 154.83.95.216 | |
cc999img.dqsldz.com | unknown | 2024-07-01 | 2025-01-26 | 2025-04-19 | 440 B | 86 kB | ![]() 117.68.89.108 | |
zgnzw.xyz | unknown | 2025-02-24 | 2025-03-06 | 2025-04-24 | 2.8 kB | 2.1 MB | ![]() 104.21.32.1 | |
5845-xxpp.oss-accelerate.aliyuncs.com | unknown | 2012-04-01 | 2023-11-14 | 2025-04-20 | 448 B | 325 kB | ![]() 47.254.187.165 | |
5454ylylgh.oss-accelerate.aliyuncs.com | unknown | 2012-04-01 | 2024-07-25 | 2025-04-22 | 446 B | 524 kB | ![]() 47.254.187.152 | |
timg215.top | unknown | 2025-03-25 | 2025-04-20 | 2025-04-20 | 2.0 kB | 167 kB | ![]() 172.67.25.56 | |
2025pg.img9490563646.com | unknown | 2025-04-09 | 2025-04-11 | 2025-04-18 | 449 B | 762 kB | ![]() 154.83.95.216 |
Related reports
Threat Detection Systems
Public InfoSec YARA rules
No alerts detected
OpenPhish
No alerts detected
PhishTank
No alerts detected
Quad9 DNS
No alerts detected
ThreatFox
No alerts detected
JavaScript (39)
No JavaScripts
HTTP Transactions (36)
| URL | IP | Response | Size |
|---|





