Report Overview
Visitedpublic
2026-01-24 22:59:34
Tags
Submit Tags
URL
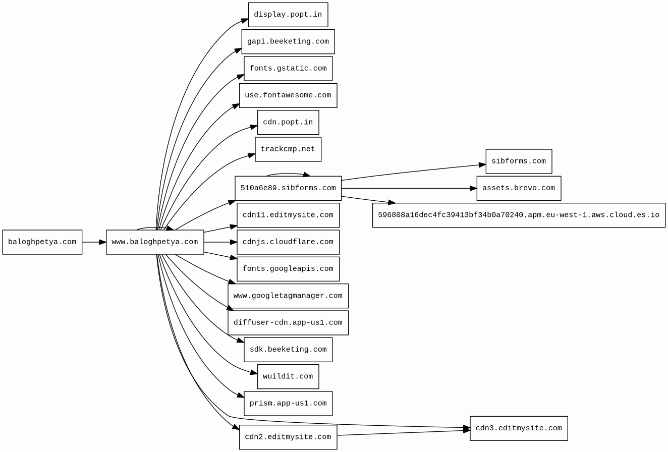
baloghpetya.com
Finishing URL
www.baloghpetya.com/
IP / ASN

199.34.228.79
Title
@BALOGHPETYA - RÓLAM
Detections
urlquery
0
Network Intrusion Detection
2
Threat Detection Systems
0
Host Summary
| Host | Rank | Registered | First Seen | Last Seen | Sent | Received | IP | Fingerprints |
|---|---|---|---|---|---|---|---|---|
cdn2.editmysite.com | 154739 | 1999-09-10 | 2012-10-02 | 2026-01-21 | 6.3 kB | 1.3 MB | ![]() 151.101.129.46 | |
www.googletagmanager.com | 283 | 2011-11-11 | 2012-10-04 | 2026-01-18 | 1.3 kB | 1.1 MB | ![]() 142.250.178.40 | |
fonts.gstatic.com | unknown | 2008-02-11 | 2014-04-02 | 2026-01-18 | 561 B | 36 kB | ![]() 142.250.178.67 | |
prism.app-us1.com | 65110 | 2013-11-13 | 2019-01-09 | 2026-01-21 | 980 B | 1.6 kB | ![]() 104.17.31.174 | ![]() |
fonts.googleapis.com | 313 | 2005-01-25 | 2012-05-23 | 2026-01-18 | 506 B | 37 kB | ![]() 142.250.178.106 | |
sdk.beeketing.com | 816173 | 2014-08-11 | 2017-01-04 | 2026-01-23 | 6.6 kB | 1.1 MB | ![]() 188.114.96.1 | |
510a6e89.sibforms.com | unknown | 2018-07-04 | 2026-01-24 | 2026-01-24 | 3.0 kB | 34 kB | ![]() 104.16.249.109 | ![]() |
sibforms.com | 7942 | 2018-07-04 | 2019-01-25 | 2026-01-21 | 2.6 kB | 1.1 MB | ![]() 104.16.249.109 | ![]() |
wuildit.com | 361511 | 2015-04-30 | 2015-05-30 | 2026-01-22 | 920 B | 268 kB | ![]() 104.21.9.91 | |
cdnjs.cloudflare.com | 1222 | 2009-02-17 | 2012-05-23 | 2026-01-18 | 448 B | 89 kB | ![]() 104.17.24.14 | |
baloghpetya.com | unknown | 2015-06-25 | 2026-01-24 | 2026-01-24 | 884 B | 577 B | ![]() 199.34.228.79 | |
www.baloghpetya.com | unknown | 2015-06-25 | 2026-01-24 | 2026-01-24 | 14 kB | 621 kB | ![]() 199.34.228.79 | |
cdn11.editmysite.com | unknown | 1999-09-10 | 2026-01-07 | 2026-01-22 | 1.5 kB | 712 kB | ![]() 151.101.65.46 | |
gapi.beeketing.com | 1508587 | 2014-08-11 | 2018-02-01 | 2026-01-24 | 529 B | 8.7 kB | ![]() 188.114.96.1 | |
cdn3.editmysite.com | 221935 | 1999-09-10 | 2019-02-20 | 2026-01-21 | 452 B | 76 kB | ![]() 151.101.129.46 | |
trackcmp.net | 17348 | 2013-07-31 | 2014-05-09 | 2026-01-21 | 531 B | 505 B | ![]() 172.64.153.42 | ![]() |
diffuser-cdn.app-us1.com | 64683 | 2013-11-13 | 2019-06-13 | 2026-01-21 | 872 B | 68 kB | ![]() 104.18.128.216 | |
596808a16dec4fc39413bf34b0a70240.apm.eu-west-1.aws.cloud.es.io | 492263 | 2003-09-22 | 2021-03-10 | 2026-01-21 | 2.3 kB | 1.8 kB | ![]() 108.129.63.17 | |
use.fontawesome.com | 6983 | 2012-10-18 | 2017-01-30 | 2026-01-18 | 485 B | 55 kB | ![]() 104.21.27.152 | |
assets.brevo.com | 496762 | 1999-09-10 | 2023-04-10 | 2026-01-21 | 1.1 kB | 31 kB | ![]() 141.101.90.106 | |
display.popt.in | 207846 | 2016-05-14 | 2018-05-02 | 2026-01-21 | 593 B | 1.0 kB | ![]() 104.21.50.204 | |
cdn.popt.in | 212768 | 2016-05-14 | 2018-03-27 | 2026-01-22 | 428 B | 537 kB | ![]() 104.21.50.204 |
Nginx (Web servers, Reverse proxies)
Nginx is a web server that can also be used as a reverse proxy, load balancer, mail proxy and HTTP cache.Varnish (Caching)
Varnish is a reverse caching proxy.Cloudflare (CDN)
Cloudflare is a web-infrastructure and website-security company, providing content-delivery-network services, DDoS mitigation, Internet security, and distributed domain-name-server services.PHP:8.1.33 (Programming languages)
PHP is a general-purpose scripting language used for web development.Envoy (Reverse proxies)
Envoy is an open-source edge and service proxy, designed for cloud-native applications.Sendinblue (Marketing automation, Email)
Sendinblue is an email marketing solution for small and medium-sized businesses that want to send and automate email marketing campaigns.Cloudflare Bot Management (Security)
Cloudflare bot management solution identifies and mitigates automated traffic to protect websites from bad bots.Amazon Web Services (PaaS)
Amazon Web Services (AWS) is a comprehensive cloud services platform offering compute power, database storage, content delivery and other functionality.Google Tag Manager (Tag managers)
Google Tag Manager is a tag management system (TMS) that allows you to quickly and easily update measurement codes and related code fragments collectively known as tags on your website or mobile app.Google Analytics (Analytics)
Google Analytics is a free web analytics service that tracks and reports website traffic.Weebly (CMS)
Weebly is a website and ecommerce service.jQuery:1.8.3 (JavaScript libraries)
jQuery is a JavaScript library which is a free, open-source software designed to simplify HTML DOM tree traversal and manipulation, as well as event handling, CSS animation, and Ajax.MySQL (Databases)
MySQL is an open-source relational database management system.PHP (Programming languages)
PHP is a general-purpose scripting language used for web development.Poptin (Marketing automation)
Poptin is a platform designed to engage visitors and coverts them into leads, subscribers and sales.PHP:8.1.34 (Programming languages)
PHP is a general-purpose scripting language used for web development.Amazon CloudFront (CDN)
Amazon CloudFront is a fast content delivery network (CDN) service that securely delivers data, videos, applications, and APIs to customers globally with low latency, high transfer speeds.Google Cloud CDN (CDN)
Cloud CDN uses Google's global edge network to serve content closer to users.Google Cloud (IaaS)
Google Cloud is a suite of cloud computing services.Related reports
Network Intrusion Detection Systems
Suricata /w Emerging Threats Pro
| Timestamp | Severity | Source IP | Destination IP | Alert |
|---|---|---|---|---|
| medium | ![]() 199.34.228.79 | Client IP | ET INFO TLS Handshake Failure | |
| medium | ![]() 199.34.228.79 | Client IP | ET INFO TLS Handshake Failure |
Threat Detection Systems
No alerts detected
JavaScript (110)
No JavaScripts
HTTP Transactions (87)
| URL | IP | Response | Size |
|---|


