Report Overview
Visitedpublic
2023-12-08 12:16:04
Tags
Submit Tags
URL
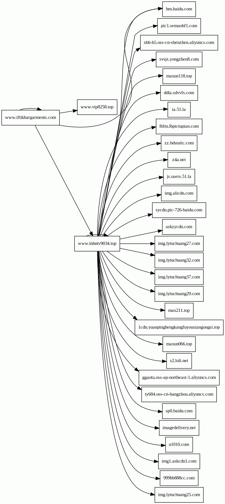
www.iftikhargarments.com/crda/q/ntx3gz6jq.zip
Finishing URL
www.iftikhargarments.com/crda/q/ntx3gz6jq.zip
IP / ASN

160.124.0.189
Title
三明优诖物流有限公司
Detections
urlquery
0
Network Intrusion Detection
0
Threat Detection Systems
0
Host Summary
| Host | Rank | Registered | First Seen | Last Seen | Sent | Received | IP | Fingerprints |
|---|---|---|---|---|---|---|---|---|
max211.top | unknown | 2023-11-03 | 2023-11-03 14:29:49 | 2023-12-07 06:00:24 | 457 B | 152 kB | ![]() 103.114.162.120 | |
1cdn.yuanpinghengkangfuyouxiangongsi.top | unknown | 2022-12-13 | 2023-06-16 15:55:15 | 2023-12-07 06:00:24 | 463 B | 214 kB | ![]() 119.167.229.212 | |
ggaotu.oss-ap-northeast-1.aliyuncs.com | unknown | 2012-04-01 | 2023-11-09 03:16:14 | 2023-12-06 05:15:07 | 466 B | 306 kB | ![]() 47.245.49.25 | |
askzycdn.com | unknown | 2023-11-04 | 2023-11-04 17:33:50 | 2023-12-08 05:36:17 | 446 B | 8.9 kB | ![]() 64.112.76.62 | |
sycdn.pic-726-baidu.com | unknown | 2022-08-03 | 2022-08-04 13:40:20 | 2023-12-07 06:00:24 | 944 B | 276 kB | ![]() 172.67.25.105 | |
lbfm.lbpictupian.com | unknown | 2022-10-07 | 2022-10-09 18:47:38 | 2023-12-08 05:36:17 | 4.3 kB | 63 kB | ![]() 104.22.12.214 | |
| unknown | 1.4 kB | 134 kB | ![]() 45.58.184.36 | |||||
sp0.baidu.com | 18423 | 1999-10-11 | 2014-12-06 00:12:12 | 2023-12-07 05:42:05 | 529 B | 114 B | ![]() 104.193.88.77 | |
imagedelivery.net | 255311 | 2021-04-09 | 2021-09-20 14:34:55 | 2023-12-07 08:19:08 | 494 B | 70 kB | ![]() 104.18.3.36 | |
maxun118.top | unknown | 2023-09-21 | 2023-09-21 15:45:05 | 2023-12-07 18:57:54 | 932 B | 646 kB | ![]() 167.235.193.182 | |
ia.51.la | 59607 | 2005-01-17 | 2017-10-31 09:01:51 | 2023-12-08 05:36:16 | 4.1 kB | 853 B | ![]() 47.246.44.225 | |
img.lytuchuang29.com | unknown | 2023-09-18 | 2023-09-25 04:55:20 | 2023-12-07 12:52:57 | 489 B | 185 kB | ![]() 38.150.6.35 | |
www.iftikhargarments.com | unknown | unknown | No data | No data | 1.5 kB | 4.0 kB | ![]() 160.124.0.189 | |
img.lytuchuang27.com | unknown | 2023-09-18 | 2023-09-25 04:55:20 | 2023-12-04 19:10:23 | 2.9 kB | 704 kB | ![]() 154.12.54.84 | |
www.vip8258.top | unknown | 2023-09-01 | 2023-09-02 10:43:26 | 2023-12-08 04:37:21 | 414 B | 1.1 kB | ![]() 47.246.44.227 | |
js.users.51.la | 53024 | 2005-01-17 | 2012-05-30 17:10:11 | 2023-12-07 05:33:48 | 832 B | 8.3 kB | ![]() 203.107.86.226 | |
999bb888cc.com | unknown | 2023-10-24 | 2023-10-24 17:42:41 | 2023-11-27 14:05:53 | 922 B | 1.1 MB | ![]() 170.178.170.190 | |
img.lytuchuang25.com | unknown | 2023-09-18 | 2023-09-25 04:55:18 | 2023-12-01 09:01:48 | 489 B | 178 kB | ![]() 38.150.6.34 | |
ddla.sdvvfs.com | unknown | 2023-11-11 | 2023-11-11 16:25:26 | 2023-12-08 05:36:16 | 482 B | 0 B | ![]() 0.0.0.0 | |
zz.bdstatic.com | 27702 | 2011-12-26 | 2017-01-30 08:45:48 | 2023-12-07 05:42:03 | 425 B | 769 B | ![]() 58.254.150.48 | |
hm.baidu.com | 8254 | 1999-10-11 | 2012-05-26 10:38:45 | 2023-12-07 05:10:23 | 3.8 kB | 37 kB | ![]() 103.235.46.191 | |
maxun066.top | unknown | 2023-10-12 | 2023-10-13 13:25:32 | 2023-12-06 05:15:08 | 932 B | 393 kB | ![]() 167.235.193.182 | |
xbb-h5.oss-cn-shenzhen.aliyuncs.com | unknown | 2012-04-01 | 2023-11-27 02:35:31 | 2023-12-07 06:00:24 | 456 B | 146 kB | ![]() 112.74.1.171 | |
u1010.com | unknown | 2018-07-18 | 2017-03-05 06:32:50 | 2023-12-02 14:08:17 | 456 B | 44 kB | ![]() 64.32.30.252 | |
img1.askcdn1.com | unknown | 2023-07-22 | 2023-07-26 20:48:12 | 2023-12-06 17:27:20 | 1.8 kB | 1.2 MB | ![]() 208.64.216.42 | |
svsjs.yongzhen8.com | unknown | 2021-07-21 | 2023-11-25 13:42:37 | 2023-12-07 18:57:57 | 469 B | 634 B | ![]() 154.84.23.72 | |
z4a.net | 575468 | 2014-11-23 | 2016-04-02 12:21:55 | 2023-12-07 18:57:54 | 447 B | 372 kB | ![]() 104.21.234.235 | |
s2.loli.net | 100401 | 2011-05-28 | 2021-12-08 13:17:10 | 2023-12-07 06:00:24 | 452 B | 15 kB | ![]() 104.26.0.190 | |
ty684.oss-cn-hangzhou.aliyuncs.com | unknown | 2012-04-01 | 2023-06-02 10:36:20 | 2023-12-07 07:30:14 | 458 B | 449 kB | ![]() 47.110.178.88 | |
img.lytuchuang37.com | unknown | unknown | No data | No data | 8.0 kB | 2.9 MB | ![]() 154.12.54.81 | |
www.lnhntv9034.top | unknown | unknown | No data | No data | 8.1 kB | 2.2 MB | ![]() 188.114.96.1 | |
pic1.semaobf1.com | unknown | 2022-02-20 | 2022-04-22 18:04:48 | 2023-11-22 03:36:24 | 11 kB | 630 kB | ![]() 156.238.210.41 | |
img.alicdn.com | 8663 | 2008-06-25 | 2015-03-04 08:06:39 | 2023-12-08 05:29:05 | 492 B | 3.5 kB | ![]() 47.246.44.252 | |
img.lytuchuang32.com | unknown | 2023-11-23 | 2023-11-23 08:08:32 | 2023-12-08 05:36:17 | 489 B | 173 kB | ![]() 154.12.54.81 |
Related reports
Threat Detection Systems
Public InfoSec YARA rules
No alerts detected
OpenPhish
No alerts detected
PhishTank
No alerts detected
mnemonic secure dns
No alerts detected
Quad9 DNS
No alerts detected
ThreatFox
No alerts detected
JavaScript (32)
| HASH | FROM | Size | First Seen | Last Seen | |
|---|---|---|---|---|---|
| efc1d8dc2bd8f7747c5e00b48db18f53 | DocumentWrite | 615 B | 2023-05-17 | 2024-08-20 | |
Introduced by DocumentWrite First Seen 2023-05-17 Last Seen 2024-08-20 Times Seen 4 Size 615 B (615 bytes) MD5 efc1d8dc2bd8f7747c5e00b48db18f53 SHA1 7481056b80ddb7eed9498be3ea97e041f1fcb6c0 Loading... | |||||
| 0ba5cf5c08fde3aa524589100ec55edf | DocumentWrite | 272 B | 2023-12-04 | 2024-08-20 | |
Introduced by DocumentWrite First Seen 2023-12-04 Last Seen 2024-08-20 Times Seen 117 Size 272 B (272 bytes) MD5 0ba5cf5c08fde3aa524589100ec55edf SHA1 8f07bbaaf3ed8447a8d14bbe91d7e575ce7b1e08 Loading... | |||||
| 0feed36e3afcf7cead62b4c6fd9de94e | DocumentWrite | 97 B | 2023-10-07 | 2024-08-21 | |
Introduced by DocumentWrite First Seen 2023-10-07 Last Seen 2024-08-21 Times Seen 1617 Size 97 B (97 bytes) MD5 0feed36e3afcf7cead62b4c6fd9de94e SHA1 ae9b6895e6c1b82a654c03d4735644e4b46ccd62 Loading... | |||||
| d41d8cd98f00b204e9800998ecf8427e | DocumentWrite | 0 B | 0001-01-01 | 2025-12-15 | |
Introduced by DocumentWrite First Seen 0001-01-01 Last Seen 2025-12-15 Times Seen 9314382 Size 0 B (0 bytes) MD5 d41d8cd98f00b204e9800998ecf8427e SHA1 da39a3ee5e6b4b0d3255bfef95601890afd80709 Loading... | |||||
| 1c62eea51a1b09bfe5967d9e89a7690f | DocumentWrite | 369 B | 2024-08-20 | 2024-08-20 | |
Introduced by DocumentWrite First Seen 2024-08-20 Last Seen 2024-08-20 Times Seen 1 Size 369 B (369 bytes) MD5 1c62eea51a1b09bfe5967d9e89a7690f SHA1 d7088457384e9c7d3522c3a9c4a1539355a65bca Loading... | |||||
| bb9e33caf536c42b44b4335b9933a107 | DocumentWrite | 82 B | 2023-10-16 | 2024-08-21 | |
Introduced by DocumentWrite First Seen 2023-10-16 Last Seen 2024-08-21 Times Seen 349 Size 82 B (82 bytes) MD5 bb9e33caf536c42b44b4335b9933a107 SHA1 b5de8bb6c41f7f7868d898bbe2883119a99c0aa0 Loading... | |||||
| b41c326655a1e61ea6f6dcc70f797eb7 | DocumentWrite | 201 B | 2023-03-07 | 2025-11-21 | |
Introduced by DocumentWrite First Seen 2023-03-07 Last Seen 2025-11-21 Times Seen 1763 Size 201 B (201 bytes) MD5 b41c326655a1e61ea6f6dcc70f797eb7 SHA1 a416e2affbcd88fe88775b1dd7256dbb7b0e2b87 Loading... | |||||
| 4f6b9c32c1abc8c436100c8f6c466157 | DocumentWrite | 591 B | 2023-11-11 | 2024-08-20 | |
Introduced by DocumentWrite First Seen 2023-11-11 Last Seen 2024-08-20 Times Seen 97 Size 591 B (591 bytes) MD5 4f6b9c32c1abc8c436100c8f6c466157 SHA1 7006b2343ebda4d1e645d0ea76f06874a3e95dcf Loading... | |||||
HTTP Transactions (119)
| URL | IP | Response | Size |
|---|







